Operation CHARM: Car repair manuals for everyone.
Manuals through 2025 now available!

Our trusted friends have launched a new website named LEMON, which has newer manuals. It also contains all the CHARM manuals.

LEMON is the spiritual successor to CHARM, I recommend you try it!

Link: lemon-manuals.la or lemon-manuals.org.ua

(Some people have issue connecting. LEMON is investigating. For now, use Firefox or change your DNS server)

Or, hide this message: temporarily or permanently

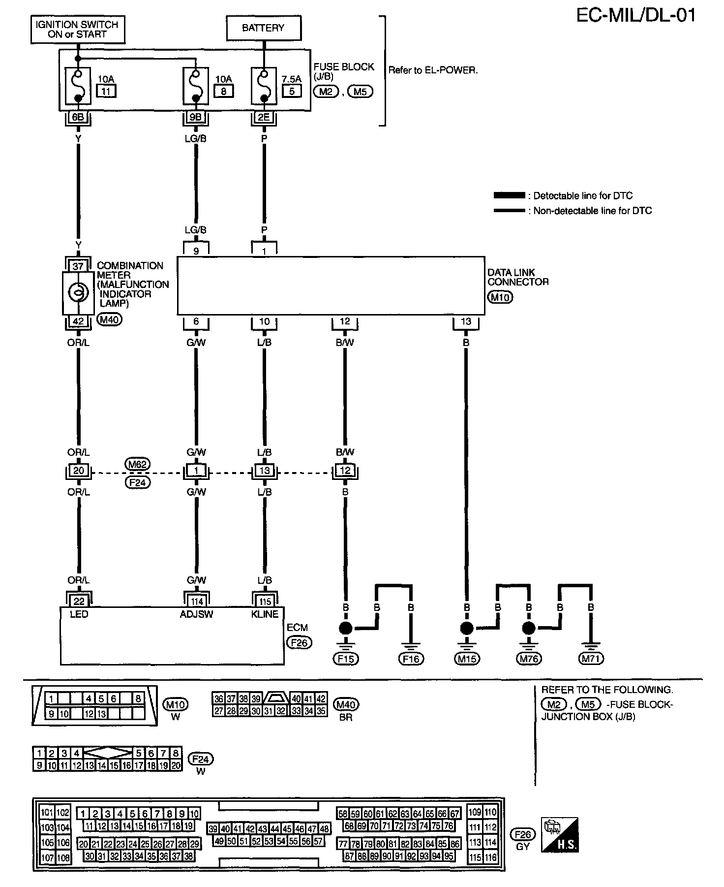
Data Link Connector: Testing and Inspection

EC-MIL/DL-01:



EC-MIL/DL-01 Connector View:



Fuse Block - Junction Box (J/B) Terminal Arrangement (B1, E71, E72, E73, M1, M2, M3, M4, M5):