Operation CHARM: Car repair manuals for everyone.
Manuals through 2025 now available!

Our trusted friends have launched a new website named LEMON, which has newer manuals. It also contains all the CHARM manuals.

LEMON is the spiritual successor to CHARM, I recommend you try it!

Link: lemon-manuals.la or lemon-manuals.org.ua

(Some people have issue connecting. LEMON is investigating. For now, use Firefox or change your DNS server)

Or, hide this message: temporarily or permanently

CAN Communication System Description




CAN Communication System Description
CAN (Controller Area Network) is a serial communication line for real time application. It is an on-vehicle multiplex communication line with high data communication speed and excellent error detection ability. Many electronic control units are equipped onto a vehicle, and each control unit shares information and links with other control units during operation (not independent). In CAN communication, control units are connected with 2 communication lines (CAN H line, CAN L line) allowing a high rate of information transmission with less wiring. Each control unit transmits/receives data but selectively reads required data only.

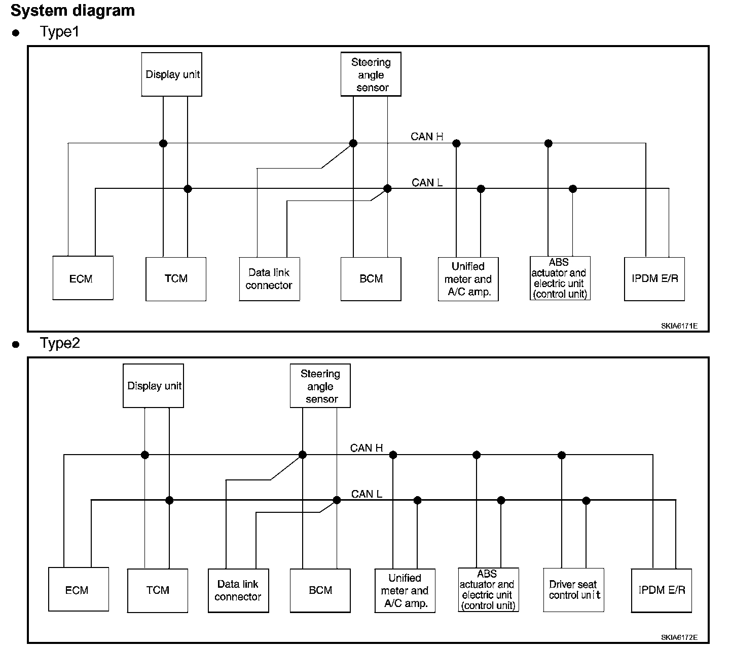
TYPE 1/TYPE 2




System diagram

Input/Output Signal Chart 1:




Input/Output Signal Chart 2:




Input/Output Signal Chart 3:




Input/Output Signal Chart

TYPE 3




System diagram

Input/Output Signal Chart 1:




Input/Output Signal Chart 2:




Input/Output Signal Chart 3:




Input/Output Signal Chart 4:




Input/Output Signal Chart

TYPE 4/TYPE 5

System Diagram Part 1:




System Diagram Part 2:




System diagram

Input/Output Signal Chart 1:




Input/Output Signal Chart 2:




Input/Output Signal Chart 3:




Input/Output Signal Chart

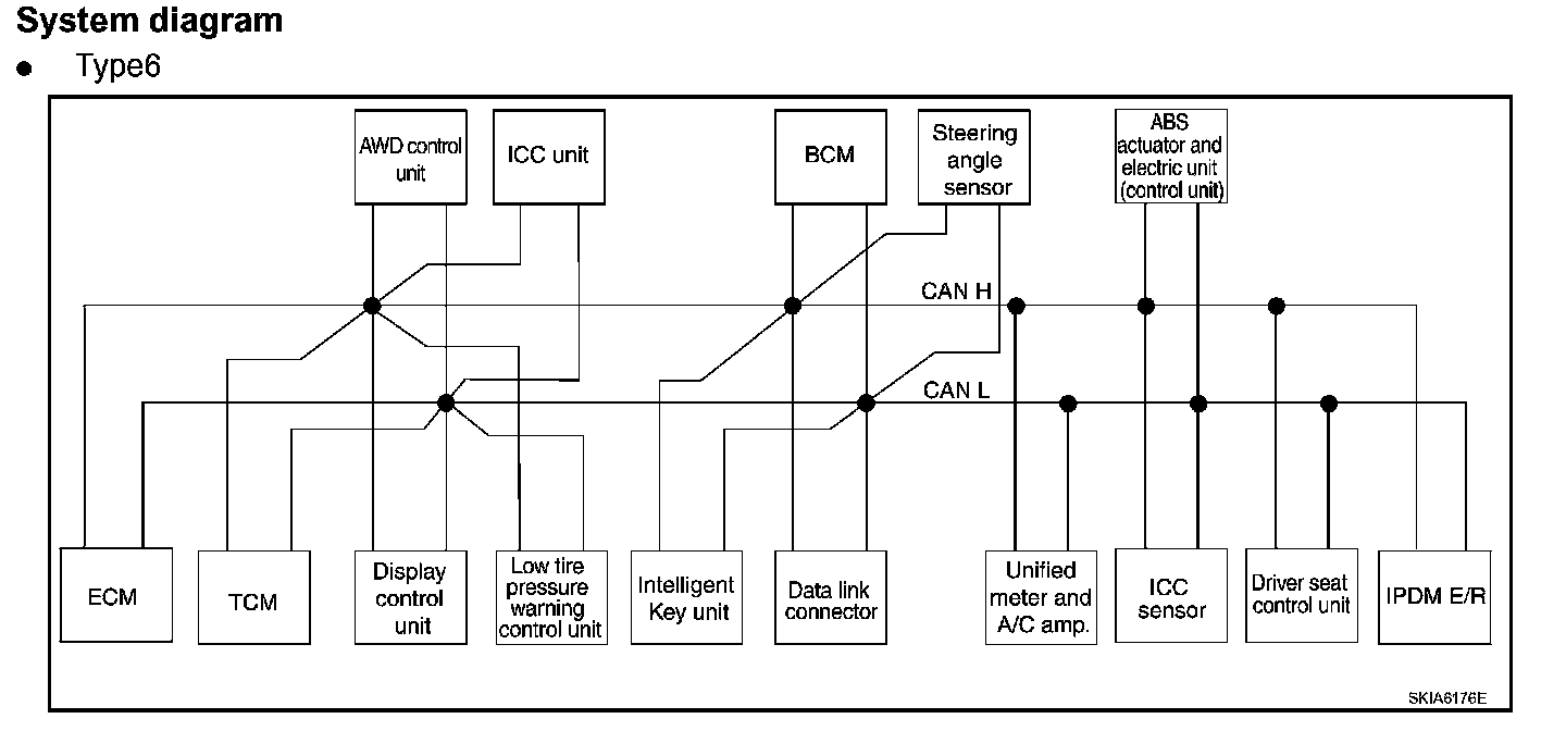
TYPE 6




System diagram

Input/Output Signal Chart 1:




Input/Output Signal Chart 2:




Input/Output Signal Chart 3:




Input/Output Signal Chart