Operation CHARM: Car repair manuals for everyone.
Manuals through 2025 now available!

Our trusted friends have launched a new website named LEMON, which has newer manuals. It also contains all the CHARM manuals.

LEMON is the spiritual successor to CHARM, I recommend you try it!

Link: lemon-manuals.la or lemon-manuals.org.ua

(Some people have issue connecting. LEMON is investigating. For now, use Firefox or change your DNS server)

Or, hide this message: temporarily or permanently

System Specifications

Crankshaft Pulley
Tighten fixing bolt of crankshaft pulley as follows:
Fix crankshaft with ring gear stopper (SST: J-45476).
Apply engine oil onto threaded parts of bolts and seating areas.
Tighten bolt crankshaft pulley bolt.
Tightening Torque 93.1 Nm (9.5 kg-m, 69 ft. lbs.).





Select one most visible notch of the four on bolt flange. Corresponding to the selected notch, put a mating mark (such as paint) on crankshaft pulley.
Tighten further by 90 degrees. (Angle tightening)
Check the tightening angle by referencing to the notches. The angle between two notches is 90 degrees.
Rotate crankshaft pulley in normal direction (clockwise when viewed from engine front) to check for interference among parts.
Install in the reverse order of removal.

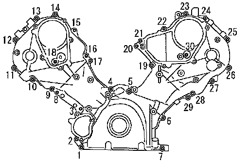
Timing Cover





Remove front cover as follows:
Loosen and remove fixing bolts in the reverse order of that shown in figure.
Use the seal cutter [SST: KV10111100 (J-37228)] or the equivalent to cut liquid gasket for removal.