Operation CHARM: Car repair manuals for everyone.
Manuals through 2025 now available!

Our trusted friends have launched a new website named LEMON, which has newer manuals. It also contains all the CHARM manuals.

LEMON is the spiritual successor to CHARM, I recommend you try it!

Link: lemon-manuals.la or lemon-manuals.org.ua

(Some people have issue connecting. LEMON is investigating. For now, use Firefox or change your DNS server)

Or, hide this message: temporarily or permanently

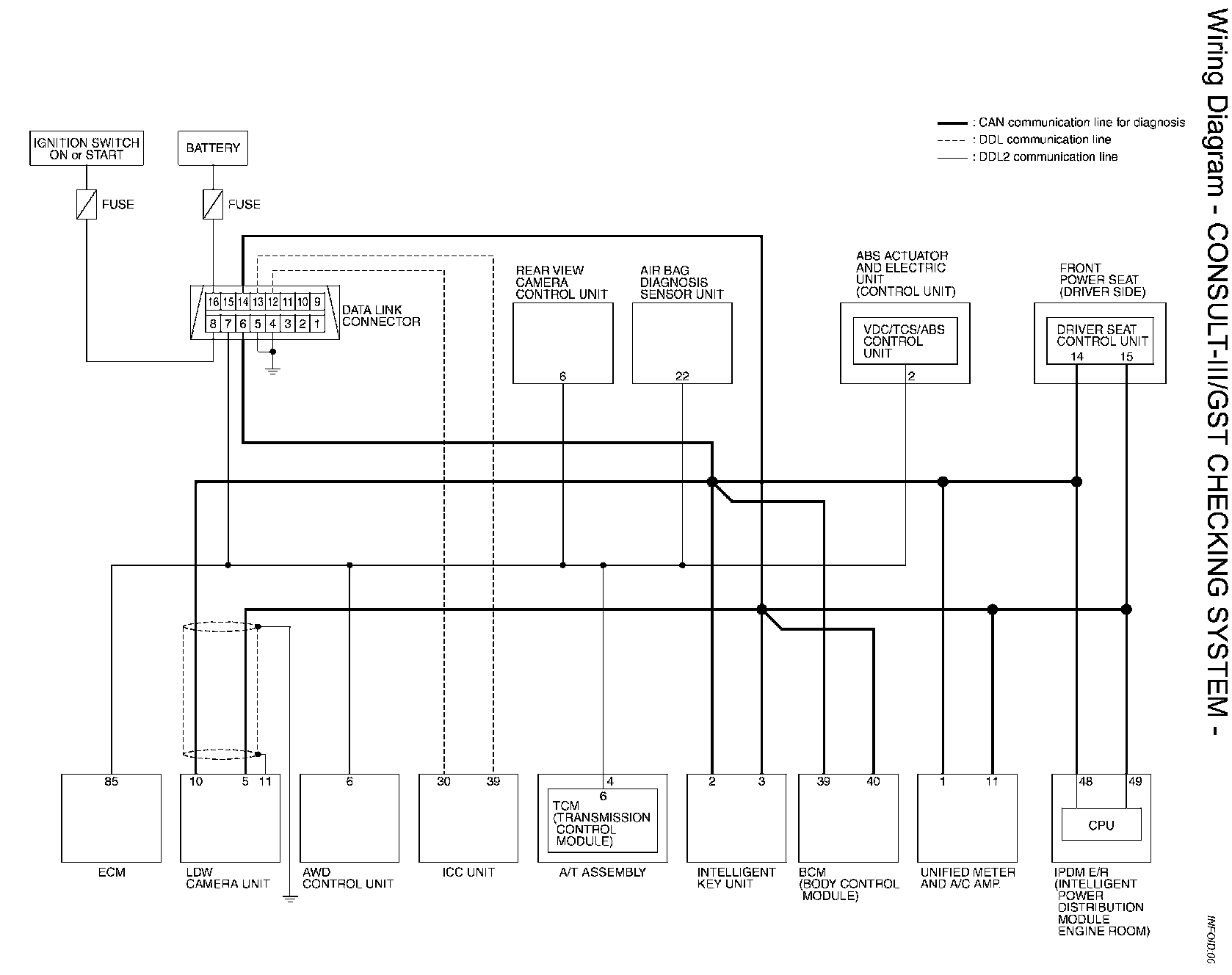
CONSULT-III/GST Data Link Connector (DLC) Circuit

CONSULT-III/GST Data Link Connector (DLC) Circuit

INSPECTION PROCEDURE
If the CONSULT-III/GST cannot diagnose the system properly, check the following items.






NOTE: The DDL1 and DDL2 circuits from DLC pins 12, 13, 14 and 15 may be connected to more than one system. A short in a DDL circuit connected to a control unit in one system may affect CONSULT-III access to other systems. If the GST cannot operate properly, check the circuit based on the information of SAE J1962 and ISO 15031-3.

Wiring Diagram - CONSULT-III/GST CHECKING SYSTEM -

Wiring Diagram-CONSULT-III/GST Checking System: