Operation CHARM: Car repair manuals for everyone.
Manuals through 2025 now available!

Our trusted friends have launched a new website named LEMON, which has newer manuals. It also contains all the CHARM manuals.

LEMON is the spiritual successor to CHARM, I recommend you try it!

Link: lemon-manuals.la or lemon-manuals.org.ua

(Some people have issue connecting. LEMON is investigating. For now, use Firefox or change your DNS server)

Or, hide this message: temporarily or permanently

Scan Tool Testing and Procedures

CONSULT-III CHECKING SYSTEM

Description




- When CONSULT-III is connected with a data link connector equipped on the vehicle side, it will communicate with the control unit equipped in the vehicle and then enable various kinds of diagnostic tests.
- Refer to "CONSULT-III Operation Manual" for more information.

Function and System Application









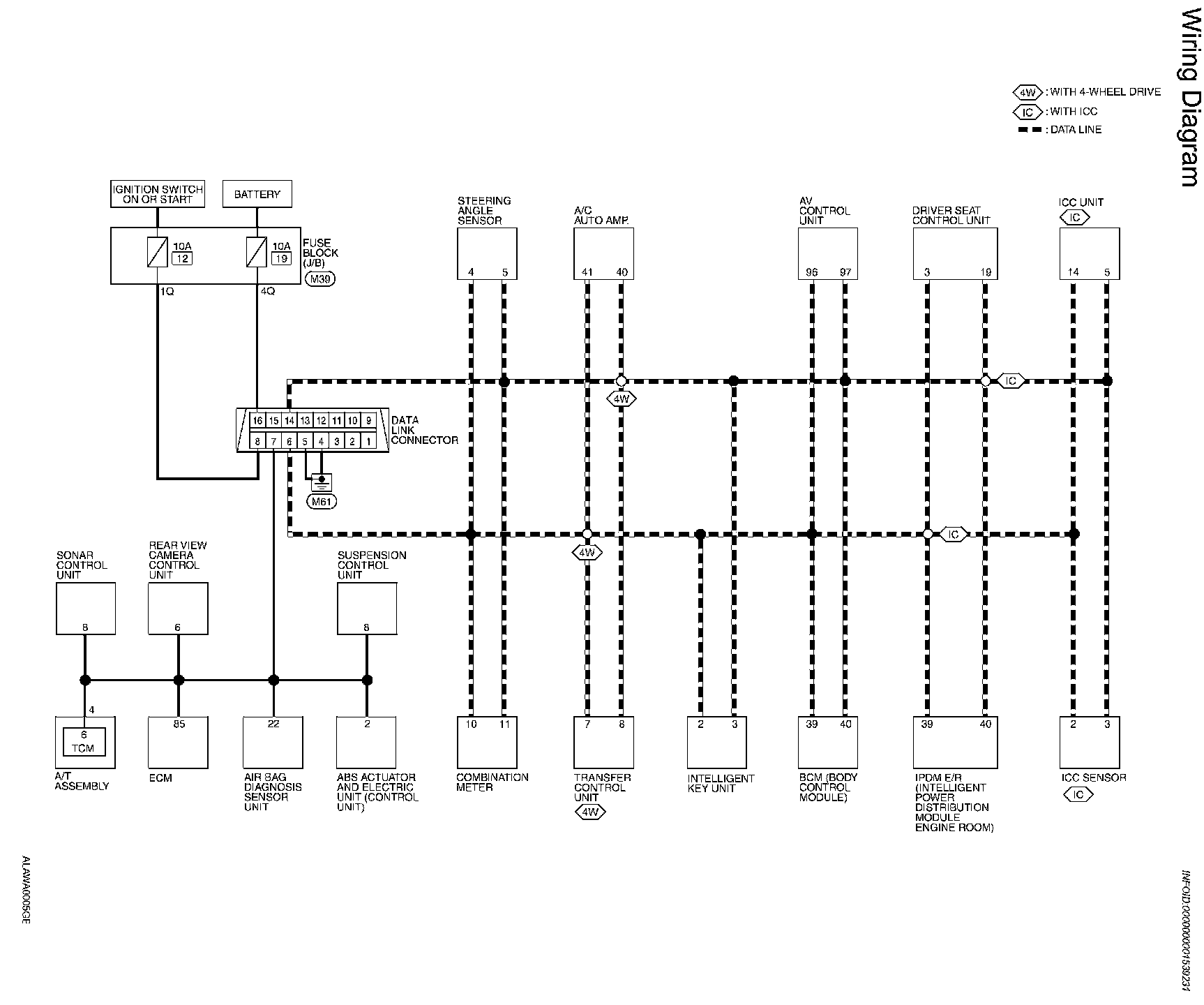
CONSULT-III Data Link Connector (DLC) Circuit

INSPECTION PROCEDURE






NOTE: The CAN and DDL2 circuits from DLC pins 6, 7 and 14 may be connected to more than one system. A short in any circuit connected to a control unit in one system may affect CONSULT-III access to other systems.

Wiring Diagram

Wiring Diagram - CONSULT-III Checking System: