Operation CHARM: Car repair manuals for everyone.
Manuals through 2025 now available!

Our trusted friends have launched a new website named LEMON, which has newer manuals. It also contains all the CHARM manuals.

LEMON is the spiritual successor to CHARM, I recommend you try it!

Link: lemon-manuals.la or lemon-manuals.org.ua

(Some people have issue connecting. LEMON is investigating. For now, use Firefox or change your DNS server)

Or, hide this message: temporarily or permanently

Diagnosis Description





ON BOARD DIAGNOSTIC (OBD) SYSTEM


Diagnosis Description


INTRODUCTION
The ECM has an on board diagnostic system, which detects malfunctions related to engine sensors or actuators. The ECM also records various emission-related diagnostic information including:





The above information can be checked using procedures listed in the table below.





The malfunction indicator lamp (MIL) on the instrument panel illuminates when the same malfunction is detected in two consecutive trips (Two trip detection logic), or when the ECM enters fail-safe mode. (Refer to Fail Safe.)

TWO TRIP DETECTION LOGIC
When a malfunction is detected for the first time, 1st trip DTC and 1st trip Freeze Frame data are stored in the
If the same malfunction is detected again during the next drive, the DTC and Freeze Frame data are stored in the ECM memory, and the MIL illuminates. The MIL illuminates at the same time when the DTC is stored.
formed during vehicle operation. Specific on board diagnostic items will cause the ECM to illuminate or blink the MIL, and store DTC and Freeze Frame data, even in the 1st trip, as shown below.






DTC AND FREEZE FRAME DATA

DTC and 1st Trip DTC
The 1st trip DTC (whose number is the same as the DTC number) is displayed for the latest self-diagnostic result obtained. If the ECM memory was cleared previously, and the 1st trip DTC did not recur, the 1st trip DTC will not be displayed.
If a malfunction is detected during the 1st trip, the 1st trip DTC is saved in the ECM memory. The MIL will not illuminate (two trip detection logic). If the same malfunction is not detected in the 2nd trip (meeting the required driving pattern), the 1st trip DTC is cleared from the ECM memory. If the same malfunction is detected in the
2nd trip, both the 1st trip DTC and DTC are stored in the ECM memory and the MIL illuminates. In other words, the DTC is stored in the ECM memory and the MIL illuminates when the same malfunction occurs in two consecutive trips. If a 1st trip DTC is saved and a non-diagnostic operation is performed between the 1st and 2nd trips, only the 1st trip DTC will continue to be stored. For malfunctions that blink or illuminate the MIL during the 1st trip, the DTC and 1st trip DTC are stored in the ECM memory.
Procedures for clearing the DTC and the 1st trip DTC from the ECM memory are described in "How to Erase
DTC and 1st Trip DTC".
For malfunctions in which 1st trip DTCs are displayed, refer to Testing and Inspection. These items are required by legal regulations to continuously monitor the system/component. In addition, the items monitored non-continuously are also displayed on CONSULT-III.
1st trip DTC is specified in Service $07 of SAE J1979. 1st trip DTC detection occurs without illuminating the
MIL and therefore does not warn the driver of a malfunction. However, 1st trip DTC detection will not prevent the vehicle from being tested, for example during Inspection/Maintenance (I/M) tests.
When a 1st trip DTC is detected, check, print out or write down and erase (1st trip) DTC and Freeze Frame data as specified in Work Flow procedure Step 2, refer to Work Flow. Then perform DTC Confirmation Procedure or Component Function Check to try to duplicate the malfunction. If the malfunction is duplicated, the item requires repair.

Freeze Frame Data and 1st Trip Freeze Frame Data
The ECM records the driving conditions such as fuel system status, calculated load value, engine coolant temperature, short-term fuel trim, long-term fuel trim, engine speed, vehicle speed, absolute throttle position, base fuel schedule and intake air temperature at the moment a malfunction is detected.
Data which are stored in the ECM memory, along with the 1st trip DTC, are called 1st trip freeze frame data.
The data, stored together with the DTC data, are called freeze frame data and displayed on CONSULT-III or
GST. The 1st trip freeze frame data can only be displayed on the CONSULT-III screen, not on the GST.
Only one set of freeze frame data (either 1st trip freeze frame data or freeze frame data) can be stored in the ECM. 1st trip freeze frame data is stored in the ECM memory along with the 1st trip DTC. There is no priority for 1st trip freeze frame data and it is updated each time a different 1st trip DTC is detected. However, once freeze frame data (2nd trip detection/MIL on) is stored in the ECM memory, 1st trip freeze frame data is no longer stored. Remember, only one set of freeze frame data can be stored in the ECM. The ECM has the following priorities to update the data.





For example, the EGR malfunction (Priority: 2) was detected and the freeze frame data was saved in the 2nd trip. After that when the misfire (Priority: 1) is detected in another trip, the freeze frame data will be updated from the EGR malfunction to the misfire. The 1st trip freeze frame data is updated each time a different malfunction is detected. There is no priority for 1st trip freeze frame data. However, once freeze frame data is stored in the ECM memory, 1st trip freeze data is no longer stored (because only one freeze frame data or 1st trip freeze frame data can be stored in the ECM). If freeze frame data is stored in the ECM memory and freeze frame data with the same priority occurs later, the first (original) freeze frame data remains unchanged in the ECM memory.
Both 1st trip freeze frame data and freeze frame data (along with the DTCs) are cleared when the ECM memory is erased. Procedures for clearing the ECM memory are described in "How to Erase DTC and 1st Trip DTC".

How to Read DTC and 1st Trip DTC
DTC and 1st trip DTC can be read by the following methods.
With CONSULT-III
CONSULT-III displays the DTC in "SELF DIAGNOSTIC RESULT" mode. Examples: P0340, P0850, P1148, etc.
These DTCs are prescribed by SAE J2012.
(CONSULT-III also displays the malfunctioning component or system.)
Time data indicates how many times the vehicle was driven after the last detection of a DTC.
If the DTC is being detected currently, the time data will be [0].
If a 1st trip DTC is stored in the ECM, the time data will be [1t].
With GST
GST (Generic Scan Tool) displays the DTC in Diagnostic Service $03. Examples: P0340, P0850, P1148, etc.
These DTCs are prescribed by SAE J2012.
1st trip DTC is displayed in Diagnostic Service $07.
No Tools
The number of blinks of the MIL in the Diagnostic Test Mode II (Self-Diagnostic Results) indicates the DTC.
Example: 0340, 0850, 1148, etc.
These DTCs are controlled by NISSAN.
- 1st trip DTC No. is the same as DTC No.
- Output of a DTC indicates a malfunction. However, GST and the Diagnostic Test Mode II do not indicate whether the malfunction is still occurring or has occurred in the past and has returned to nor- mal. CONSULT-III can identify malfunction status as shown below. Therefore, using CONSULT-III (if available) is recommended.
Time data indicates how many times the vehicle was driven after the last detection of a DTC.
If the DTC is being detected currently, the time data will be [0].
If a 1st trip DTC is stored in the ECM, the time data will be [1t].

How to Erase DTC and 1st Trip DTC
With CONSULT-III

NOTE:
- If the ignition switch stays ON after repair work, be sure to turn ignition OFF once. Wait at least 10 seconds and then turn it ON (engine stopped) again.
- If the DTC is not for A/T related items (see Testing and Inspection), skip step 1.
1. Erase DTC in TCM. Refer to OBD-II Diagnostic Trouble Code (DTC).
2. Select "ENGINE" with CONSULT-III.
3. Select "SELF-DIAG RESULTS".
4. Touch "ERASE". (DTC in ECM will be erased.)
With GST

NOTE:
- If the ignition switch stays ON after repair work, be sure to turn ignition switch OFF once. Wait at least 10 seconds and then turn it ON (engine stopped) again.
1. Select Service $04 with GST (Generic Scan Tool).
No Tools

NOTE:
- If the ignition switch stays ON after repair work, be sure to turn ignition switch OFF once.
Wait at least 10 seconds and then turn it ON (engine stopped) again.
1. Erase DTC in ECM. Refer to HOW TO ERASE DIAGNOSTIC TEST MODE II (SELF-DIAGNOSTIC
RESULTS).
- If the battery is disconnected, the emission-related diagnostic information will be cleared within 24 hours.
- The following data are cleared when the ECM memory is erased.
- Diagnostic trouble codes
- 1st trip diagnostic trouble codes
- Freeze frame data
- 1st trip freeze frame data
- System readiness test (SRT) codes
- Test values
Actual work procedures are explained using a DTC as an example. Be careful so that not only the DTC, but all of the data listed above, are cleared from the ECM memory during work procedures.

SYSTEM READINESS TEST (SRT) CODE
System Readiness Test (SRT) code is specified in Service $01 of SAE J1979.
As part of an enhanced emissions test for Inspection and Maintenance (I/M), certain states require the status of
SRT be used to indicate whether the ECM has completed self-diagnosis of major emission systems and components. Completion must be verified in order for the emissions inspection to proceed.
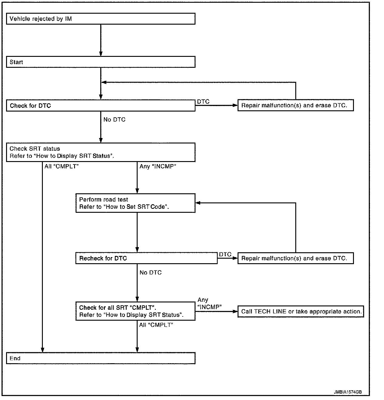
If a vehicle is rejected for a State emissions inspection due to one or more SRT items indicating "INCMP", use the information in this Service Manual to set the SRT to "CMPLT".
In most cases the ECM will automatically complete its self-diagnosis cycle during normal usage, and the SRT status will indicate "CMPLT" for each application system. Once set as "CMPLT", the SRT status remains "CMPLT" until the self-diagnosis memory is erased.
Occasionally, certain portions of the self-diagnostic test may not be completed as a result of the customer's normal driving pattern; the SRT will indicate "INCMP" for these items.

NOTE:
The SRT will also indicate "INCMP" if the self-diagnosis memory is erased for any reason or if the ECM memory power supply is interrupted for several hours.
If, during the state emissions inspection, the SRT indicates "CMPLT" for all test items, the inspector will continue with the emissions test. However, if the SRT indicates "INCMP" for one or more of the SRT items the vehicle is returned to the customer untested.

NOTE:
If MIL is ON during the state emissions inspection, the vehicle is also returned to the customer untested even though the SRT indicates "CMPLT" for all test items. Therefore, it is important to check SRT ("CMPLT") and
DTC (No DTCs) before the inspection.

SRT Item
The table below shows required self-diagnostic items to set the SRT to "CMPLT".






SRT Set Timing
SRT is set as "CMPLT" after self-diagnosis has been performed one or more times. Completion of SRT is done regardless of whether the result is OK or NG. The set timing is different between OK and NG results and is shown in the table below.










When all SRT related self-diagnoses show OK results in a single cycle (Ignition OFF-ON-OFF), the SRT will indicate "CMPLT". to Case 1 above
When all SRT related self-diagnoses show OK results through several different cycles, the SRT will indicate "CMPLT" at the time the respective self-diagnoses have at least one OK result. to Case 2 above
If one or more SRT related self-diagnoses show NG results in 2 consecutive cycles, the SRT will also indicate "CMPLT". to Case 3 above
The table above shows that the minimum number of cycles for setting SRT as "INCMP" is the number one (1) for each self-diagnosis (Case 1 and 2) or the number two (2) for one of self-diagnoses (Case 3). However, in preparation for the state emissions inspection, it is unnecessary for each self-diagnosis to be executed twice
(Case 3) for the following reasons:
- The SRT will indicate "CMPLT" at the time the respective self-diagnoses have one (1) OK result.
- The emissions inspection requires "CMPLT" of the SRT only with OK self-diagnosis results.
- During SRT driving pattern, the 1st trip DTC (NG) is detected prior to "CMPLT" of SRT and the self-diagnosis memory must be erased from the ECM after repair.
- If the 1st trip DTC is erased, all the SRT will indicate "INCMP".

NOTE:
SRT can be set as "CMPLT" together with the DTC(s). Therefore, DTC check must always be carried out prior to the state emission inspection even though the SRT indicates "CMPLT".

SRT Service Procedure
If a vehicle has failed the state emissions inspection due to one or more SRT items indicating "INCMP", review the flowchart diagnostic sequence on the next figure.





How to Display SRT Status
WITH CONSULT-III
Selecting "SRT STATUS" in "DTC CONFIRMATION" mode with CONSULT-III.
For items whose SRT codes are set, "CMPLT" is displayed on the CONSULT-III screen; for items whose SRT codes are not set, "INCMP" is displayed.

NOTE:
Though displayed on the CONSULT-III screen, "HO2S HTR" is not SRT item.
WITH GST
Selecting Service $01 with GST (Generic Scan Tool)
NO TOOLS
A SRT code itself cannot be displayed, however SRT status can.
1. Turn ignition switch ON and wait 20 seconds.
2. SRT status is indicated as shown below.
- When all SRT codes are set, MIL illuminates continuously.
- When any SRT codes are not set, MIL will blink periodically for 10 seconds.





MALFUNCTION INDICATOR LAMP (MIL)

Description
The MIL is located on the combination meter.





1. The MIL will illuminate when the ignition switch is turned ON without the engine running. This is a bulb check.
If the MIL does not illuminate, check MIL circuit. Refer to Component Function Check.
2. When the engine is started, the MIL should turn off.
If the MIL remains on, the on board diagnostic system has detected an engine system malfunction.

On Board Diagnostic System Function
The on board diagnostic system has the following three functions.






Diagnostic Test Mode I -- Bulb Check
In this mode, the MIL on the instrument panel should stay ON. If it remains OFF, check MIL circuit. Refer to Component Function Check.

Diagnostic Test Mode I -- Malfunction Warning






Diagnostic Test Mode II -- Self-diagnostic Results
In this mode, the DTC and 1st trip DTC are indicated by the number of blinks of the MIL as shown below.
The DTC and 1st trip DTC are displayed at the same time. If the MIL does not illuminate in diagnostic test mode I (Malfunction warning), all displayed items are 1st trip DTCs. If only one code is displayed when the MIL illuminates in diagnostic test mode II (SELF-DIAGNOSTIC RESULTS), it is a DTC; if two or more codes are displayed, they may be either DTCs or 1st trip DTCs. DTC No. is same as that of 1st trip DTC. These unidentified codes can be identified by using the CONSULT-III or GST. A DTC will be used as an example for how to read a code.
A particular trouble code can be identified by the number of four-digit numeral blinks as per the following.





A particular trouble code can be identified by the number of four-digit numeral blinks as per the following.





The length of time the 1,000th-digit numeral blinks on and off is 1.2 seconds consisting of an ON (0.6-second)
- OFF (0.6-second) cycle.
The 100th-digit numeral and lower digit numerals consist of a 0.3-seconds ON and 0.3-seconds OFF cycle.
A change from one digit numeral to another occurs at an interval of 1.0-second OFF. In other words, the later numeral appears on the display 1.3 seconds after the former numeral has disappeared.
A change from one trouble code to another occurs at an interval of 1.8-seconds OFF.
In this way, all the detected malfunctions are classified by their DTC numbers. The DTC 0000 refers to no malfunction. (See Testing and Inspection)

How to Switch Diagnostic Test Mode

NOTE:
- It is better to count the time accurately with a clock.
- It is impossible to switch the diagnostic mode when an accelerator pedal position sensor circuit has a malfunction.
- ECM always returns to Diagnostic Test Mode I after the ignition switch is turned OFF.
HOW TO SET DIAGNOSTIC TEST MODE II (SELF-DIAGNOSTIC RESULTS)
1. Confirm that accelerator pedal is fully released, turn ignition switch ON and wait 3 seconds.
2. Repeat the following procedure quickly 5 times within 5 seconds.
- Fully depress the accelerator pedal.
- Fully release the accelerator pedal.
3. Wait 7 seconds, fully depress the accelerator pedal and keep it depressed for approx. 10 seconds until the
MIL starts blinking.

NOTE:
Do not release the accelerator pedal for 10 seconds if MIL starts blinking during this period. This blinking is displaying SRT status and is continued for another 10 seconds.
4. Fully release the accelerator pedal.
ECM has entered to Diagnostic Test Mode II (Self-diagnostic results).

NOTE:
Wait until the same DTC (or 1st trip DTC) appears to completely confirm all DTCs.





HOW TO ERASE DIAGNOSTIC TEST MODE II (SELF-DIAGNOSTIC RESULTS)
1. Set ECM in Diagnostic Test Mode II (Self-diagnostic results). Refer to "HOW TO SET DIAGNOSTIC TEST
MODE II (SELF-DIAGNOSTIC RESULTS)".
2. Fully depress the accelerator pedal and keep it depressed for more than 10 seconds.
The emission-related diagnostic information has been erased from the backup memory in the ECM.
3. Fully release the accelerator pedal, and confirm the DTC 0000 is displayed.
- If the battery is disconnected, the DTC will be lost from the backup memory within 24 hours.
- Do not erase the stored memory before starting trouble diagnoses.

OBD System Operation Chart

Relationship Between MIL, 1st Trip DTC, DTC, and Detectable Items
- When a malfunction is detected for the first time, the 1st trip DTC and the 1st trip freeze frame data are stored in the ECM memory.
- When the same malfunction is detected in two consecutive trips, the DTC and the freeze frame data are stored in the ECM memory, and the MIL will come on.
- The MIL will turn off after the vehicle is driven 3 times (driving pattern B) with no malfunction. A drive is counted only when the recorded driving pattern is met (as stored in the ECM). If another malfunction occurs while counting, the counter will reset.
- The DTC and the freeze frame data will be stored until the vehicle is driven 40 times (driving pattern A) without the same malfunction recurring (except for Misfire and Fuel Injection System). For Misfire and Fuel Injection System, the DTC and freeze frame data will be stored until the vehicle is driven 80 times (driving pattern
C) without the same malfunction recurring. The "TIME" in "SELF-DIAGNOSTIC RESULTS" mode of CONSULT-III will count the number of times the vehicle is driven.
- The 1st trip DTC is not displayed when the self-diagnosis results in OK for the 2nd trip.

Summary Chart






"Fuel Injection System"





Driving pattern B means the vehicle operation as per the following:
All components and systems should be monitored at least once by the OBD system.
- The B counter will be cleared when the malfunction is detected once regardless of the driving pattern.
- The B counter will be counted up when driving pattern B is satisfied without any malfunction.
- The MIL will turn off when the B counter reaches 3. (*2 in "OBD SYSTEM OPERATION CHART")
Driving pattern C means operating vehicle as per the following:
The following conditions should be satisfied at the same time:
Engine speed: (Engine speed in the freeze frame data) �375 rpm
Calculated load value: (Calculated load value in the freeze frame data) x (1�0.1) [%]
Engine coolant temperature (T) condition:
- When the freeze frame data shows lower than 70�C (158�F), T should be lower than 70�C (158�F).
- When the freeze frame data shows higher than or equal to 70�C (158�F), T should be higher than or equal to (158�F).
Example:
If the stored freeze frame data is as per the following:
Engine speed: 850 rpm, Calculated load value: 30%, Engine coolant temperature: 80�C (176�F)
To be satisfied with driving pattern C, the vehicle should run under the following conditions:
Engine speed: 475 - 1,225 rpm, Calculated load value: 27 - 33%, Engine coolant temperature: more than 70�C
(158�F)
- The C counter will be cleared when the malfunction is detected regardless of vehicle conditions above.
- The C counter will be counted up when vehicle conditions above are satisfied without the same malfunction.
- The DTC will not be displayed after C counter reaches 80.
- The 1st trip DTC will be cleared when C counter is counted once without the same malfunction after DTC is stored in ECM.





Relationship Between MIL, DTC, 1st Trip DTC and Driving Patterns Except For "Misfire Exhaust Quality Deterioration", "Fuel Injection System"





- The A counter will be cleared when the malfunction is detected regardless of (1) - (4).
- The A counter will be counted up when (1) - (4) are satisfied without the same malfunction.
- The DTC will not be displayed after the A counter reaches 40.
Driving pattern B means operating vehicle as per following:
All components and systems should be monitored at least once by the OBD system.
- The B counter will be cleared when the malfunction is detected once regardless of the driving pattern.
- The B counter will be counted up when driving pattern B is satisfied without any malfunctions.
- The MIL will turn off when the B counter reaches 3 (*2 in OBD SYSTEM OPERATION CHART).