Operation CHARM: Car repair manuals for everyone.
Manuals through 2025 now available!

Our trusted friends have launched a new website named LEMON, which has newer manuals. It also contains all the CHARM manuals.

LEMON is the spiritual successor to CHARM, I recommend you try it!

Link: lemon-manuals.la or lemon-manuals.org.ua

(Some people have issue connecting. LEMON is investigating. For now, use Firefox or change your DNS server)

Or, hide this message: temporarily or permanently

System Description





VVEL SYSTEM


System Description


INPUT/OUTPUT SIGNAL CHART






SYSTEM DESCRIPTION










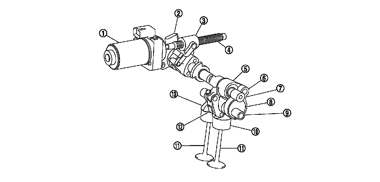
VVEL (Variable Valve Event & Lift) is a system that controls valve event and valve lift continuously. Rotational movement of the drive shaft equipped with eccentric cam is transmitted to output cam via the rocker arm and two kinds of links to depress the intake valve. ECM decides the target valve lift according to the driving condition and sends the command signal to the VVEL control module. The VVEL control module controls the rotation of the control shaft using the VVEL actuator motor and changes the movement of the output cam by shifting the link supporting point. As a result, valve lift changes continuously to improve engine output and response.