Operation CHARM: Car repair manuals for everyone.
Manuals through 2025 now available!

Our trusted friends have launched a new website named LEMON, which has newer manuals. It also contains all the CHARM manuals.

LEMON is the spiritual successor to CHARM, I recommend you try it!

Link: lemon-manuals.la or lemon-manuals.org.ua

(Some people have issue connecting. LEMON is investigating. For now, use Firefox or change your DNS server)

Or, hide this message: temporarily or permanently

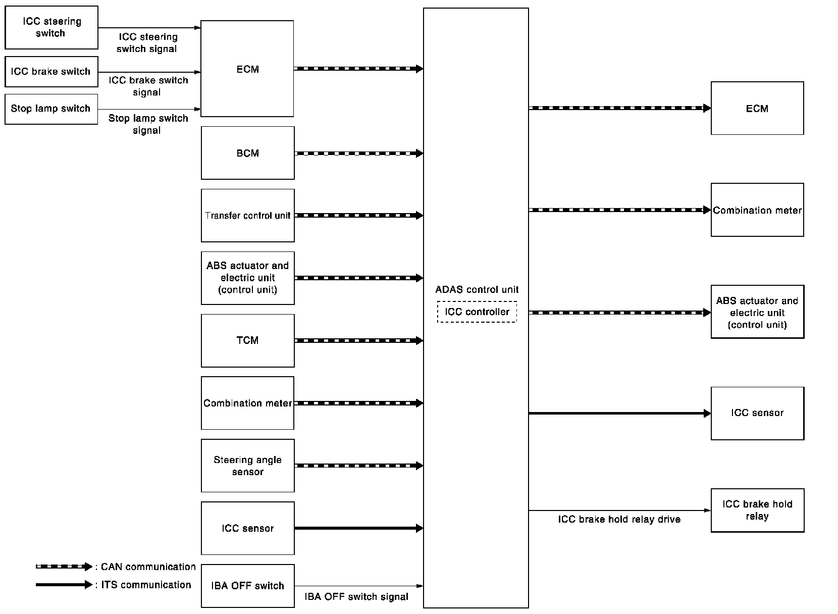
System Description





SYSTEM


VEHICLE-TO-VEHICLE DISTANCE CONTROL MODE FUNCTION VEHICLE-TO-VEHICLE DISTANCE CONTROL MODE FUNCTION : System Description


SYSTEM DIAGRAM






FUNCTION DESCRIPTION
In the vehicle-to-vehicle distance control mode, the Intelligent Cruise Control (ICC) system automatically maintains a selected distance from the vehicle traveling in front of own vehicle according to that vehicle's speed (up to the set speed), or at the set speed when the road ahead is clear.
With ICC system, the driver can maintain the same speed as other vehicles without the constant need to adjust the set speed as driver would with a normal cruise control system.
The following items are controlled in the vehicle-to-vehicle distance control mode
- When there are no vehicles traveling ahead, the vehicle-to-vehicle distance control mode maintains the speed set by the driver. The set speed range is between approximately 32 and 144 km/h (20 and 90 MPH).
- When there is a vehicle traveling ahead, the vehicle-to-vehicle distance control mode adjusts the speed to maintain the distance, selected by driver, from a vehicle ahead. The adjusting speed range is up to the set speed.
- When the vehicle traveling ahead has moved out from its lane of travel, the vehicle-to-vehicle distance control mode accelerates and maintains vehicle speed up to the set speed.

CAUTION:
If the vehicle ahead comes to stop, the vehicle decelerates to a standstill within the limitations of the system. The system will cancel once it judges that the vehicle has come to a standstill and sound a warning chime.
To prevent the vehicle from moving, the driver must depress the brake pedal.

NOTE:
When the accelerator pedal is depressed, the brake operation and the warning are not performed by the ICC system.

OPERATION DESCRIPTION
Quickly push (less than 1.5 seconds) and release the MAIN switch ON.
The MAIN switch indicator, set distance indicator, own vehicle indicator, and set vehicle speed indicator come on and ICC system is set to a standby state.
ADAS control unit performs the control as per the following:






Set Condition
Under a standby state, pushing down the SET/COAST switch will start system control.
- When vehicle speed is between approximately 32 km/h and 144 km/h (20 MPH and 90 MPH).
- When vehicle speed is below approximately 32 km/h (20 MPH) if the vehicle ahead is detected. The set vehicle speed becomes 32 km/h (20 MPH).
If the system is canceled by conditions 1-6 below, the system will resume control at the last set cruising speed by pushing up the RESUME/ACCELERATE switch.

NOTE:





- When the SET/COAST switch is pushed under the following conditions, the system cannot be set and the set vehicle speed indicator will blink for approximately 2 seconds.
- When traveling below 32 km/h (20 MPH) and the vehicle ahead is not detected.
- When the selector lever is not in the "D" position or manual mode.
- When the front wipers are operating at HI.
(If the vehicle is equipped with a rain sensing auto-wiper, the system may cancel when the wipers are set to AUTO)
- When the parking brakes are applied.
- When the brakes are operated by the driver.





- When the SET/COAST switch is pushed under the following conditions, the system cannot be set. A warning chime will sound and the set speed indicator and own vehicle indicator will blink.
- When the SNOW mode switch is ON (To use the ICC system, turn
OFF the SNOW mode switch, push the MAIN switch to turn OFF the ICC system and reset the ICC system by pushing the MAIN switch again.)
- When the 4WD shift switch is not AUTO position. (To use the ICC system, shift the AUTO position, push the MAIN switch to turn OFF the ICC system and reset the ICC system by pushing the MAIN switch again.)
- When the VDC is OFF. (To use the ICC system, turn ON the VDC system, push the MAIN switch to turn OFF the ICC system and reset the ICC system by pushing the MAIN switch again.)
- When ABS or VDC (including the TCS) operates.
- When driving into a strong light (i.e., sunlight).
- When the wheel is slipping. (To use the ICC system, make sure the wheels are no longer spinning, push the
MAIN switch to turn OFF the ICC system and reset the ICC system by pushing the MAIN switch again.)

Cancel Conditions
1. When CANCEL switch is pressed.
2. When brake pedal is depressed.
3. When the vehicle ahead is not detected below the speed of 24 km/h (15 MPH).
4. When the selector lever is not in the "D" position or manual mode.
5. When the parking brakes are applied.
6. When the system judges the vehicle is at standstill.
7. When the front wipers are operating at HI.
(If the vehicle is equipped with a rain sensing auto-wiper, the system may cancel when the wipers are set to AUTO.)
8. When the SNOW mode switch is turned ON.
9. When 4WD shift switch is not AUTO position
10. When ABS or VDC (including the TCS) operates.
11. When the MAIN switch is turned OFF.
12. When a wheel slips.
13. When driving into a strong light (i.e., sunlight).
14. When the VDC is turned OFF.
15. When the system malfunction occurs.