Operation CHARM: Car repair manuals for everyone.
Manuals through 2025 now available!

Our trusted friends have launched a new website named LEMON, which has newer manuals. It also contains all the CHARM manuals.

LEMON is the spiritual successor to CHARM, I recommend you try it!

Link: lemon-manuals.la or lemon-manuals.org.ua

(Some people have issue connecting. LEMON is investigating. For now, use Firefox or change your DNS server)

Or, hide this message: temporarily or permanently

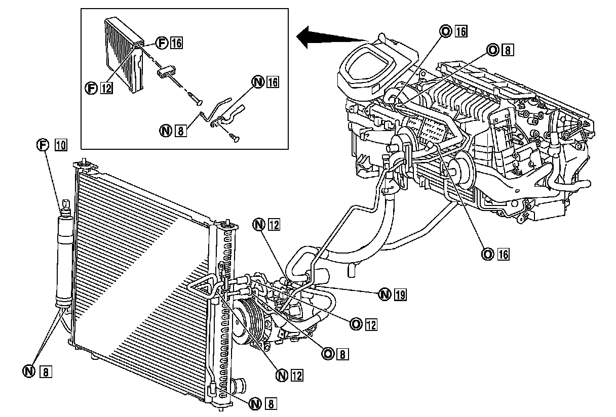
Refrigerant Connection




PRECAUTIONS

Refrigerant Connection

A new type refrigerant connection has been introduced to all refrigerant lines except the following location.
- Expansion valve to evaporator
- Refrigerant pressure sensor to liquid tank

ABOUT ONE-TOUCH JOINT

Description
- One-touch joints are pipe joints which do not require tools during piping connection.
- Unlike conventional connection methods using union nuts and flanges, controlling tightening torque at connection point is not necessary.
- Use a disconnector when removing a pipe joint.
Component Parts





Functions Of Component Parts





Removal





1.Clean piping connection point, and set a disconnector.
2.Slide disconnector in axial direction of piping, and stretch garter spring with tapered point of disconnector.
3.Slide disconnector farther so that inside diameter of garter spring becomes larger than outside diameter of female-side piping flare. Then male-side piping can be disconnected.
Installation





1.Clean piping connection points, and insert male-side piping into female-side piping.
2.Push inserted male-side piping harder so that female-side piping flare stretches garter spring.
3.Garter spring seats on flare if inside diameter of garter spring becomes larger than outside diameter of female-side piping flare. Then, it fits in between male-side piping cage and female-side piping flare to anchor piping connection point.
NOTE:
When garter spring seats on flare, and fits in between male-side piping cage and female-side piping flare, it clicks.

CAUTION:
- Female-side piping connection point is thin and easy to deform. Slowly insert the male-side piping straight in axial direction.
- Insert piping securely until a click is heard.
- After piping connection is completed, pull male-side piping by hand to make sure that connection does not come loose.

O-RING AND REFRIGERANT CONNECTION












CAUTION:
The new and former refrigerant connections use different O-ring configurations. Never confuse Orings since they are not interchangeable. Refrigerant may leak at the connection if a wrong O-ring is installed.
O-Ring Part Numbers and Specifications






WARNING:
Check that all refrigerant is discharged into the recycling equipment and the pressure in the system is less than atmospheric pressure. Then gradually loosen the discharge side hose fitting and remove it.

CAUTION:
Observe the following when replacing or cleaning refrigerant cycle components.
- Store it in the same way at it is when mounted on the car when the compressor is removed. Failure to do so will cause lubricant to enter the low-pressure chamber.
- Use always a torque wrench and a back-up wrench when connecting tubes.
- Plug immediately all openings to prevent entry of dust and moisture after disconnecting tubes.
- Connect the pipes at the final stage of the operation when installing an air conditioner in the vehicle.
Never remove the seal caps of pipes and other components until just before required for connection.
- Allow components stored in cool areas to warm to working area temperature before removing seal caps. This prevents condensation from forming inside A/C components.
- Remove thoroughly moisture from the refrigeration system before charging the refrigerant.
- Replace always used O-rings.
- Apply lubricant to circle of the O-rings shown in illustration when connecting tube. Be careful not to apply lubricant to threaded portion.

Name: A/C System Oil Type S

- O-ring must be closely attached to the groove portion of tube.
- Be careful not to damage O-ring and tube when replacing the O-ring.
- Connect tube until a click can be heard. Then tighten the nut or bolt by hand. Check that the O-ring is installed to tube correctly.
- Perform leakage test and make sure that there is no leakage from connections after connecting line.
Disconnect that line and replace the O-ring when the refrigerant leaking point is found. Then tighten connections of seal seat to the specified torque.