Operation CHARM: Car repair manuals for everyone.
Manuals through 2025 now available!

Our trusted friends have launched a new website named LEMON, which has newer manuals. It also contains all the CHARM manuals.

LEMON is the spiritual successor to CHARM, I recommend you try it!

Link: lemon-manuals.la or lemon-manuals.org.ua

(Some people have issue connecting. LEMON is investigating. For now, use Firefox or change your DNS server)

Or, hide this message: temporarily or permanently

Basic Knowledge Required

Without a basic knowledge of electricity, it will be difficult to use the diagnostic procedures contained in this section. You should understand the basic theory of electricity and know the meaning of voltage, current (amps) and resistance (ohms). You should understand what happens in a circuit with an open or a shorted wire. You should be able to read and understand a wiring diagram.

The following four-step troubleshooting procedure is recommended:

Step 1: Check the Problem
Perform a System Check to determine a symptom. Don't waste time fixing part of the problem! Do not begin disassembly or testing until you have narrowed down the possible causes.

Step 2: Read the Electrical Schematic
Study the schematic. Read the Circuit Operation text if you do not understand how the circuit should work. Check circuits that share wiring with the problem circuit. (Shared circuits are shown on Power Distribution, Ground Distribution, Fuse Block Details, and Light Switch Details pages.) Try to operate the shared circuits. If the shared circuits work, then the shared wiring is OK. The cause must be within the wiring used only by the problem circuit. If several circuits fail at the same time, chances are the power (fuse) or ground circuit is faulty.

Step 3: Find the Fault and Repair
- Narrow down the possible causes.
- Use the Troubleshooting Hints.
- Make the necessary measurements or checks as given in the System Diagnosis.
- Before replacing a component, check power, signal and ground wires at the component harness connector. If the checks and connections are OK, the most probable cause is component failure.

Step 4: Test the Repair
Repeat the System Check to verify that the fault has been corrected and that no other faults were induced during the repair.

Example: A customer brings in a vehicle and says that the High beams do not work.

Step 1: Perform a System Check on the Headlamp Circuit
You may discover that both Low beams operate. In "High," you may notice that the High Beam Indicator comes on, but neither High beam operates.

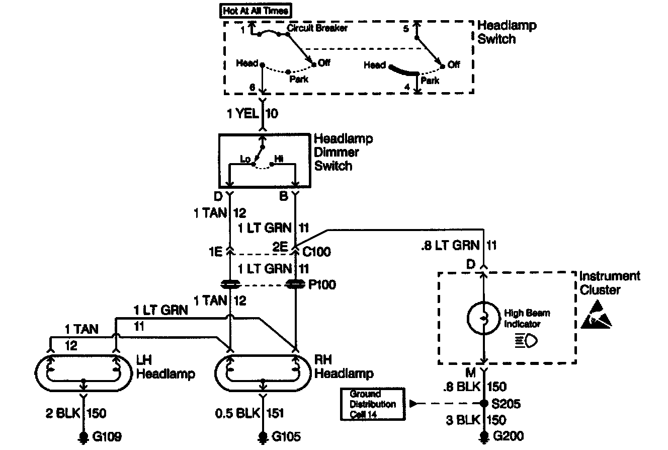
Typical Headlamps Schematic:




Step 2: Read the Headlamps Electrical Schematic.
This is the step that will save time and labor. Remember, it is essential to understand how a circuit should work before trying to figure out why it doesn't.

After you understand how the circuit should operate, read the schematic again, this time keeping in mind what you have learned by operating the circuit.

Since both Low beams work, you know that the Headlamp Switch, the YEL wire, the Low contacts of the Headlamp Dimmer Switch, terminal "1E" of C100, the TAN wires, and grounds C105 and C109 are all good.

Furthermore, since you saw that the High Beam Indicator came on when the Headlamp Dimmer Switch was moved to "High," you know that the High contacts of the Headlamp Dimmer Switch and the LT GRN wire between the Headlamp Dimmer Switch and C100 are good.

At this point, you could test for voltage at the RH Headlamp with the Headlamp Dimmer Switch in "High." However, it is extremely unlikely that the High beam filaments have burned out in both headlamps, or that both headlamp connections are bad. The cause must be a bad connection at C100, or a break in the LT GRN wire between C100 and the RH Headlamp.

You have quickly narrowed the possible causes down to one specific area, and have done absolutely no work on the vehicle itself.

Step 3: Find the Fault and Repair it
Using the Component Location Table and the corresponding figure, you can quickly find C100 and the LT GRN wire, locate the exact trouble point and make the repair.

Step 4: Check the Repair by Performing a System Check on the Headlamps Circuit
This, of course, means making sure that both High beams, both Low beams, and the High Beam indicator are all working.

Now suppose that the symptoms were different. You may have operated the Headlamps and found that the Low beams were working, but neither the High beams nor the High Beam indicator were working. Looking at the schematic, you might conclude that it is unlikely that both High beam filaments and the High Beam indicator have all burned out at once. The cause is probably the Headlamp Dimmer Switch or its connector.