Operation CHARM: Car repair manuals for everyone.
Manuals through 2025 now available!

Our trusted friends have launched a new website named LEMON, which has newer manuals. It also contains all the CHARM manuals.

LEMON is the spiritual successor to CHARM, I recommend you try it!

Link: lemon-manuals.la or lemon-manuals.org.ua

(Some people have issue connecting. LEMON is investigating. For now, use Firefox or change your DNS server)

Or, hide this message: temporarily or permanently

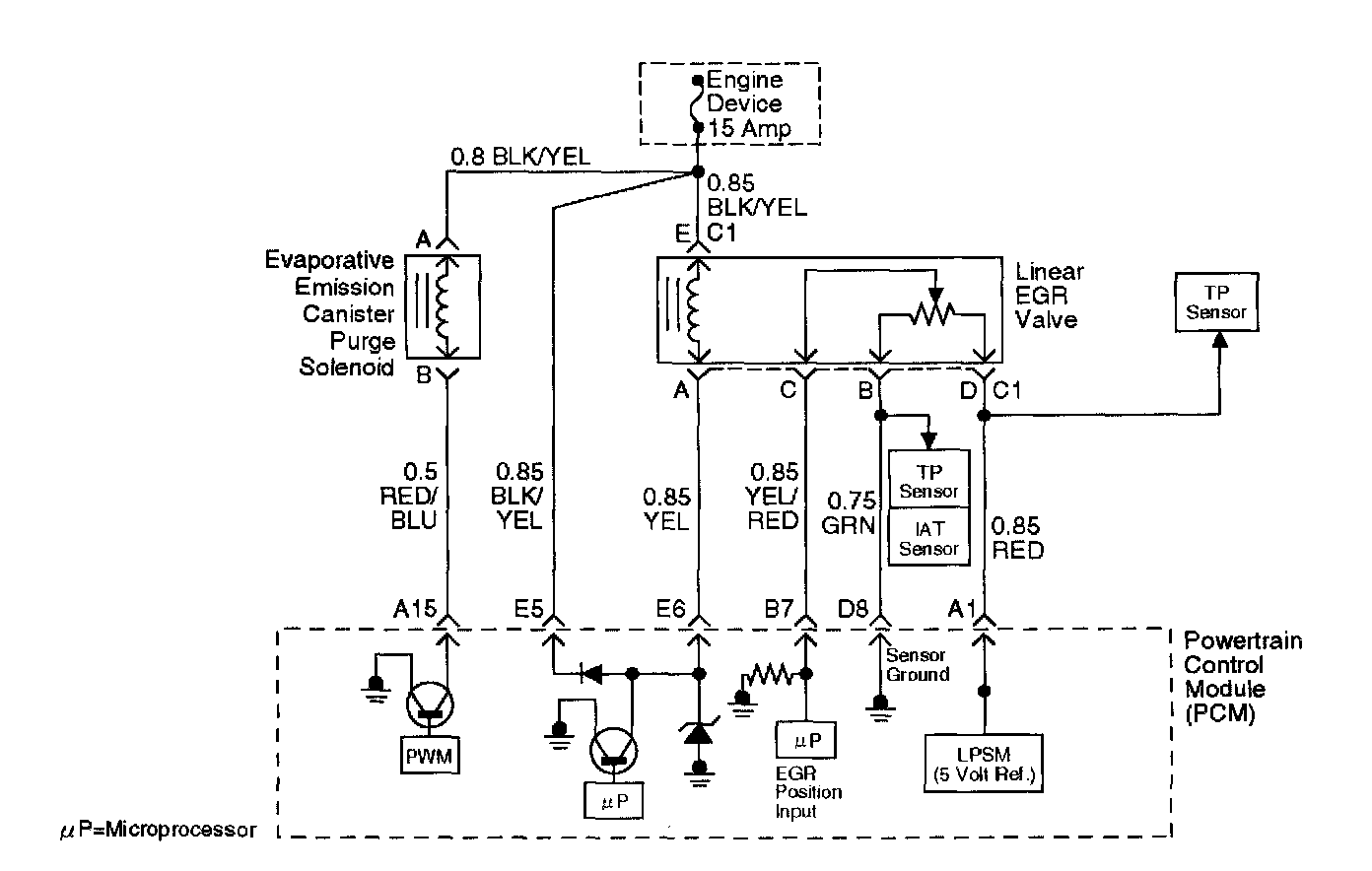
EGR System

Exhaust Gas Recirculation (EGR) System Check





Circuit Description
A properly operation exhaust gas recirculation (EGR) system will directly affect the air/fuel requirements of the engine. Since the exhaust gas introduced into the air/fuel mixture is an inert gas (contains very little or no oxygen), less fuel is required to maintain a correct air/fuel ratio.
Introducing exhaust gas into the combustion chamber lowers combustion temperatures and reduces the formation of oxides of nitrogen (NOx) in the exhaust gas. Lower combustion temperatures also prevent detonation. If the EGR pintle were to stay closed, the inert exhaust gas would be replaced with air and the air/fuel mixture would be leaner. The powertrain control module (PCM) would compensate for the lean condition by adding fuel, resulting in higher long term fuel trim values.

Diagnostic Aids





The EGR valve chart is a check of the EGR system. An EGR pintle constantly in the closed position could cause detonation and high emissions of NOx. It could also result in high long term fuel trim values in the open throttle cell, but not in the closed throttle cell. An EGR pintle constantly in the open position would cause a rough idle. Also, an EGR mounted incorrectly (rotated 18O~) could cause rough idle. Check for the following items:
- EGR passages - Check for restricted or blocked EGR passages.
- Manifold absolute pressure sensor - A manifold absolute pressure sensor may shift in calibration enough to affect fuel delivery. Refer to Manifold Absolute Pressure Output Check.