Operation CHARM: Car repair manuals for everyone.
Manuals through 2025 now available!

Our trusted friends have launched a new website named LEMON, which has newer manuals. It also contains all the CHARM manuals.

LEMON is the spiritual successor to CHARM, I recommend you try it!

Link: lemon-manuals.la or lemon-manuals.org.ua

(Some people have issue connecting. LEMON is investigating. For now, use Firefox or change your DNS server)

Or, hide this message: temporarily or permanently

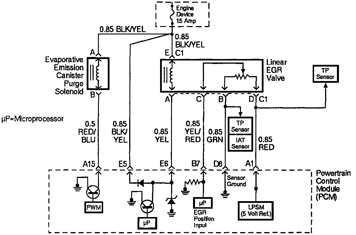
Exhaust Gas Recirculation: Testing and Inspection




Circuit Description
A properly operating exhaust gas recirculation (EGR) system will directly affect the air/fuel requirements of the Engine. Since the exhaust gas introduced into the air fuel mixture is an inert gas (contains very little or no oxygen), less fuel is required to maintain a correct air/fuel ratio.

Introducing exhaust gas into the combustion chamber lowers combustion temperatures and reduces the formation of oxides of nitrogen (NOx) in the exhaust gas. Lower combustion temperatures also prevent detonation.

If the EGR pintle were to stay closed, the inert exhaust gas would be replaced with air and the air/fuel mixture would be leaner. The Powertrain Control Module ([1][2]PCM) would compensate for the lean condition by adding fuel, resulting in higher long term fuel trim values.

Diagnostic Aids
The EGR valve chart is a check of the EGR system. An EGR pintle constantly in the closed position could cause detonation and high emissions of NOx. It could also result in high long term fuel trim values in the open throttle cell, but not in the closed throttle cell. An EGR pintle constantly in the open position would cause rough idle. Also, an EGR valve mounted incorrectly (rotated 18O°) could cause a rough idle without setting an EGR DTC. Check for the following items:
- EGR passages - Check for restricted or blocked EGR passages.
- Manifold absolute pressure sensor - A manifold absolute pressure sensor may shift in calibration enough to affect fuel delivery.


Diagnostic Test
1. a. Check the EGR valve for looseness.
b. Is the EGR valve loose?

[YES] Go to Step 2.
[NO] Go to Step 3.

2. a. Tighten the EGR valve.
b. Is the action complete?

[YES] Verify repair.

3. a. Place the transmission selector in Park or Neutral.
b. Start the Engine and idle until warm.
c. Using a Scan Tool, command EGR "50% ON."
d. Does the Engine idle rough and lose RPMs?

[YES] EGR system working properly. No problem found.
[NO] Go to Step 4.

4. a. Engine "OFF".
b. Ignition "ON."
c. Using a test light to ground, check the EGR harness between the EGR valve and the ignition feed.
d. Does the test light illuminate?

[YES] Go to Step 6.
[NO] Go to Step 5.

5. a. Repair the EGR harness ignition feed.
b. Was the problem corrected?

[YES] Verify repair.
[NO] Go to Step 6.

6. a. Remove the EGR valve.
b. Visually and physically inspect the EGR valve pintle, valve passages and adapter for excessive deposits, obstructions or any restrictions.
c. Does the EGR valve have excessive deposits, obstructions or any restrictions?

[YES] Go to Step 7.
[NO] Go to Step 8.

7. a. Clean or replace EGR system components as necessary.
b. Was the problem corrected?

[YES] Verify repair.
[NO] Go to Step 8.

8. a. Ground the EGR valve metal case to battery (-).
b. Using a Scan Tool, command EGR "ON" and observe the EGR valve pintle for movement.
c. Does the EGR valve pintle move according to command?

[YES] Go to Step 6.
[NO] Go to DTC P1406 Chart.

9. a. Remove the EGR inlet and outlet pipes from the intake and Exhaust Manifolds.
b. Visually and physically inspect manifold EGR ports and EGR inlet and outlet pipes for blockage or restriction caused by excessive deposits or other damage.
c. Do the manifold EGR ports or inlet and outlet pipes have excessive deposits, obstructions, or any restrictions?

[YES] Go to Step 10.
[NO] EGR System working properly. No problem found.

10. a. Clean or replace EGR system components as necessary.
b. Is the action complete?

[YES] Verify repair.