Ground Distribution
Diagram 14-0 (Ground B-9):
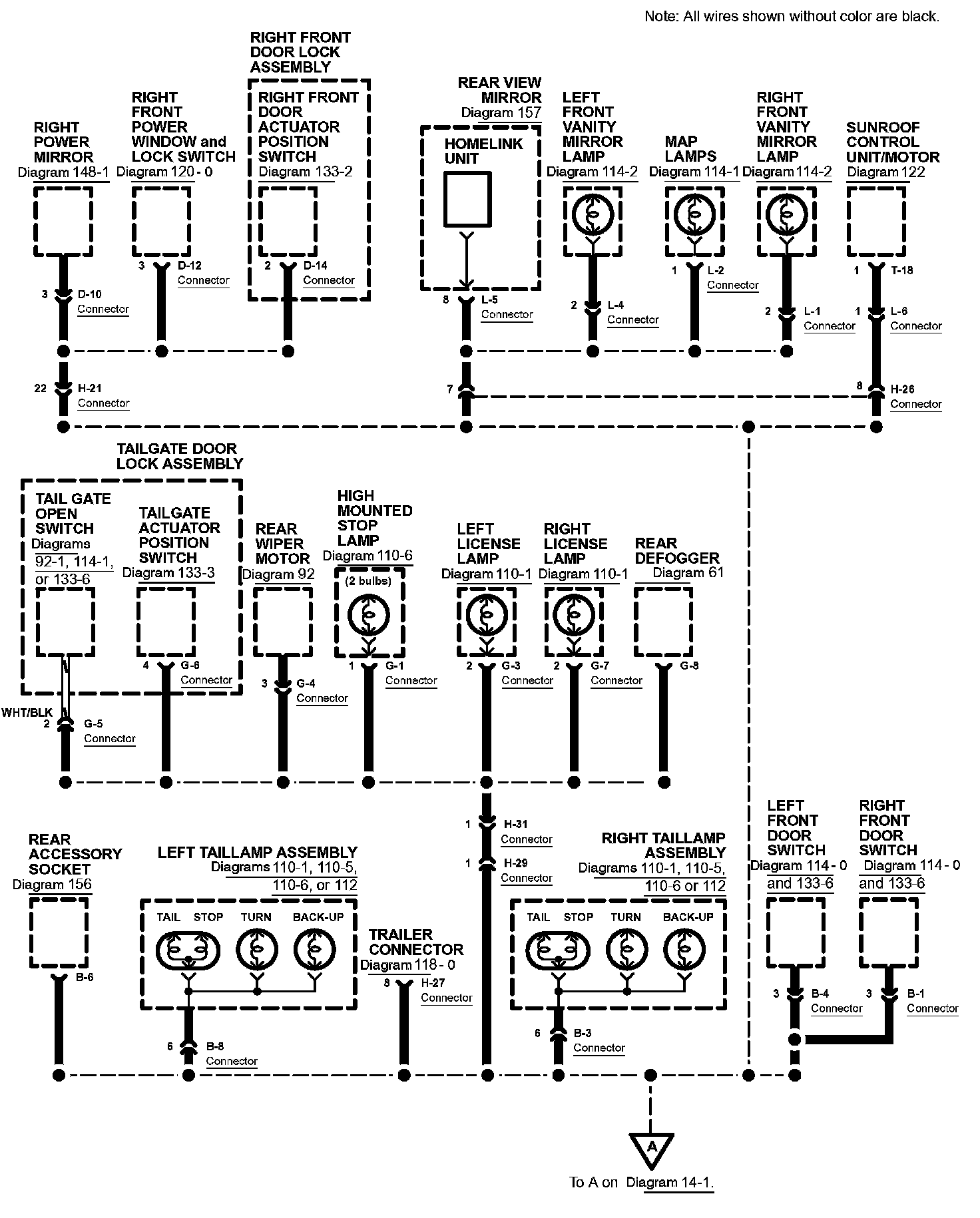
Diagram 14-1 (Ground B-9):
Diagram 14-2 (Ground B-9):
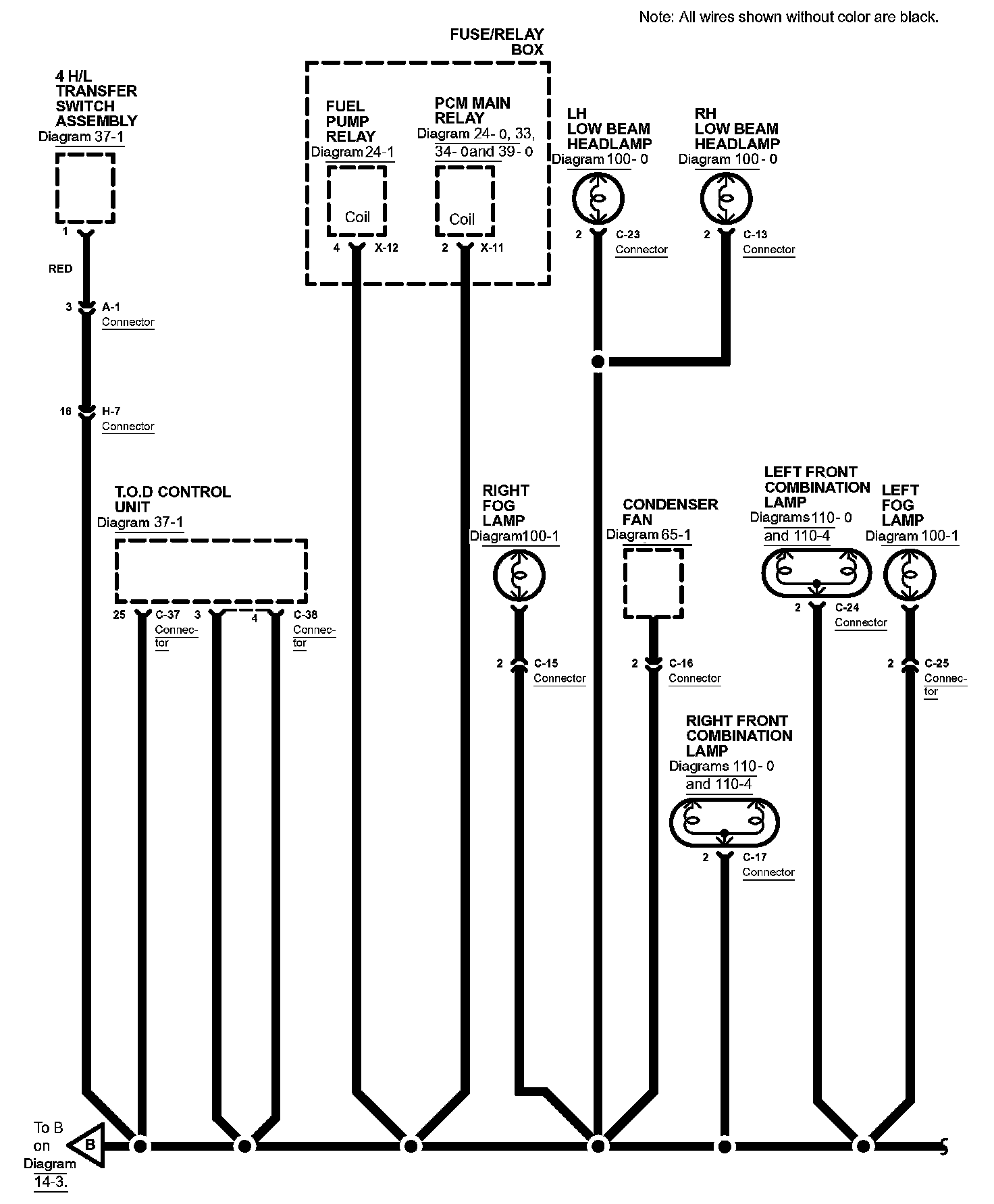
Diagram 14-3 (Ground P-9, P-10/C-10 & C-26):
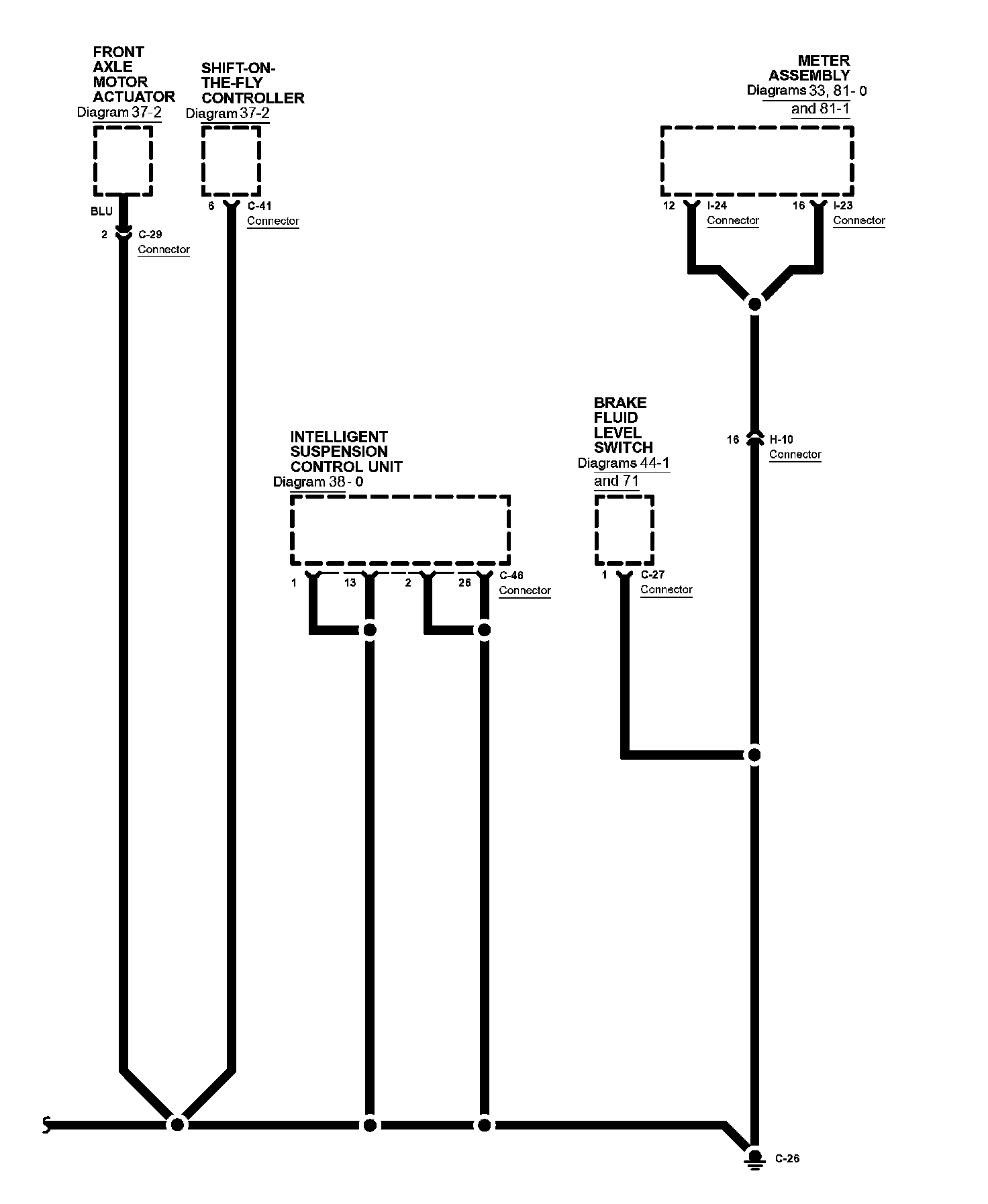
Diagram 14-4 (Ground P-10/C-10 & C-26):
Diagram 14-5 (Ground P-10/C-10 & C-26):
Diagram 14-6 (Ground E-21):
Diagram 14-7 (Ground E-19 & E-23, I-36):
Diagrams: Other diagrams referred to by number within these diagrams can be found at Diagrams by Number. Diagrams By Number
Connector Views: Connector terminal views for the connectors shown within these diagrams can be found at Connector Views by Connector Number. Connector Views By Connector Number