Operation CHARM: Car repair manuals for everyone.
Manuals through 2025 now available!

Our trusted friends have launched a new website named LEMON, which has newer manuals. It also contains all the CHARM manuals.

LEMON is the spiritual successor to CHARM, I recommend you try it!

Link: lemon-manuals.la or lemon-manuals.org.ua

(Some people have issue connecting. LEMON is investigating. For now, use Firefox or change your DNS server)

Or, hide this message: temporarily or permanently

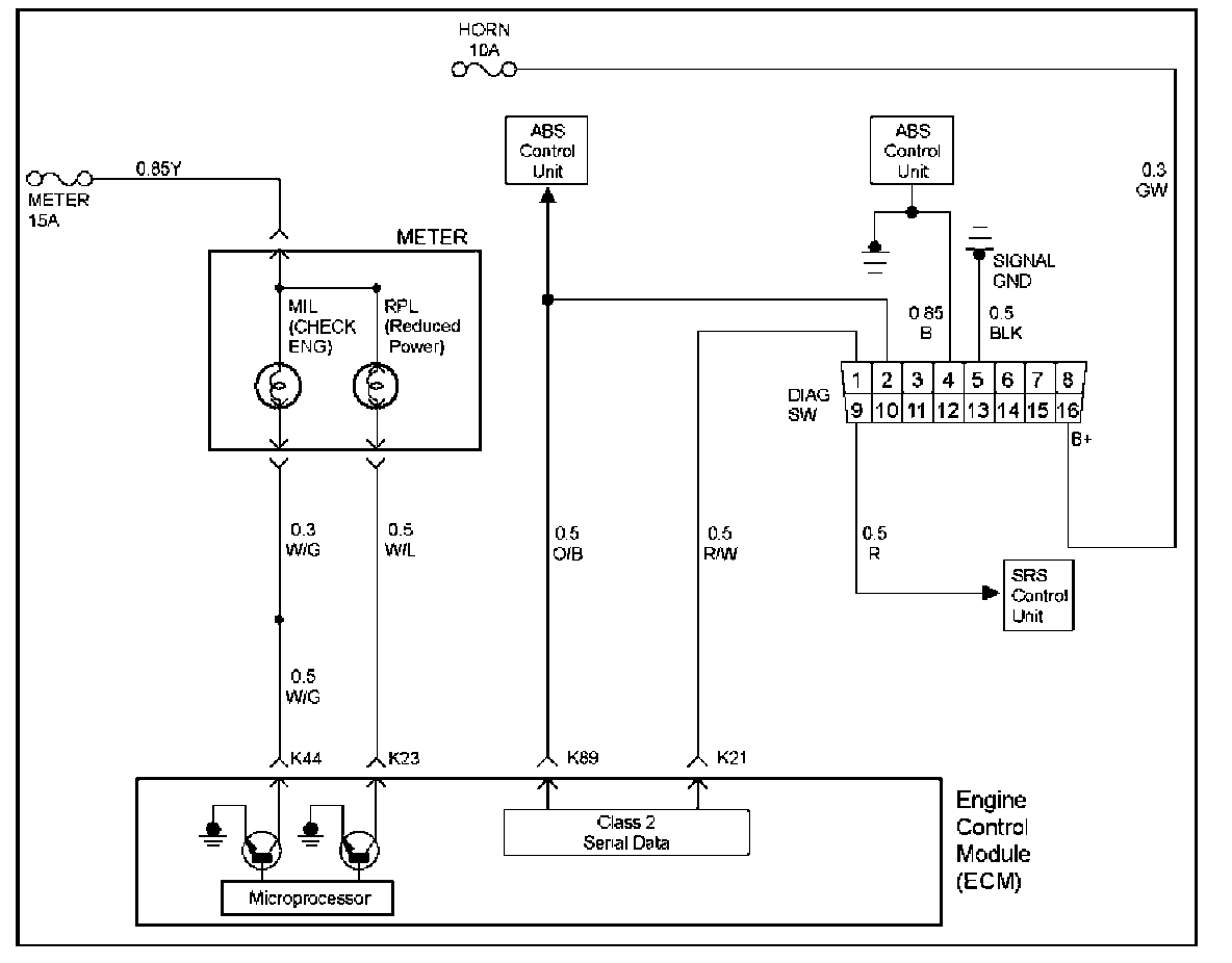
On-Board Diagnostic (OBD-II) System Check

ON-BOARD DIAGNOSTIC (OBD-II) SYSTEM CHECK

Circuit Description




The On-Board Diagnostic (OBD-II) system check is the starting point for any driveability complaint diagnosis. Before using this procedure, perform a careful visual/physical check of the ECM and engine grounds for cleanliness and tightness.

The on-board diagnostic system check is an organized approach to identifying a problem created by an electronic engine control system malfunction.

Diagnostic Aids
An intermittent may be caused by a poor connection, rubbed-through wire insulation or a wire broken inside the insulation. Check for poor connections or a damaged harness. Inspect the ECM harness and connector for improper mating, broken locks, improperly formed or damaged terminals, poor terminal-to-wire connection, and damaged harness.

Test Description
Number(s) below refer to the step number(s) on the Diagnostic Chart:
1. At first, check the DTC and freeze flame information and keep it.
2. Check the ECM function.
The MIL should be "ON" steady with ignition "ON" and engine "OFF", and the RPL should be "ON" only 3 seconds, after that it turns off.
Check the Class 2 data communication system that the ECM is able to transmit serial data.
4. The Tech 2 parameters which is not within the typical range may help to isolate the area which is causing the problem.
5. Check the DTC's (for ETC system)
6. Check the DTC's (for sensor 5 volts, supply circuit)

Steps 1 - 5:




Step 6: