Operation CHARM: Car repair manuals for everyone.
Manuals through 2025 now available!

Our trusted friends have launched a new website named LEMON, which has newer manuals. It also contains all the CHARM manuals.

LEMON is the spiritual successor to CHARM, I recommend you try it!

Link: lemon-manuals.la or lemon-manuals.org.ua

(Some people have issue connecting. LEMON is investigating. For now, use Firefox or change your DNS server)

Or, hide this message: temporarily or permanently

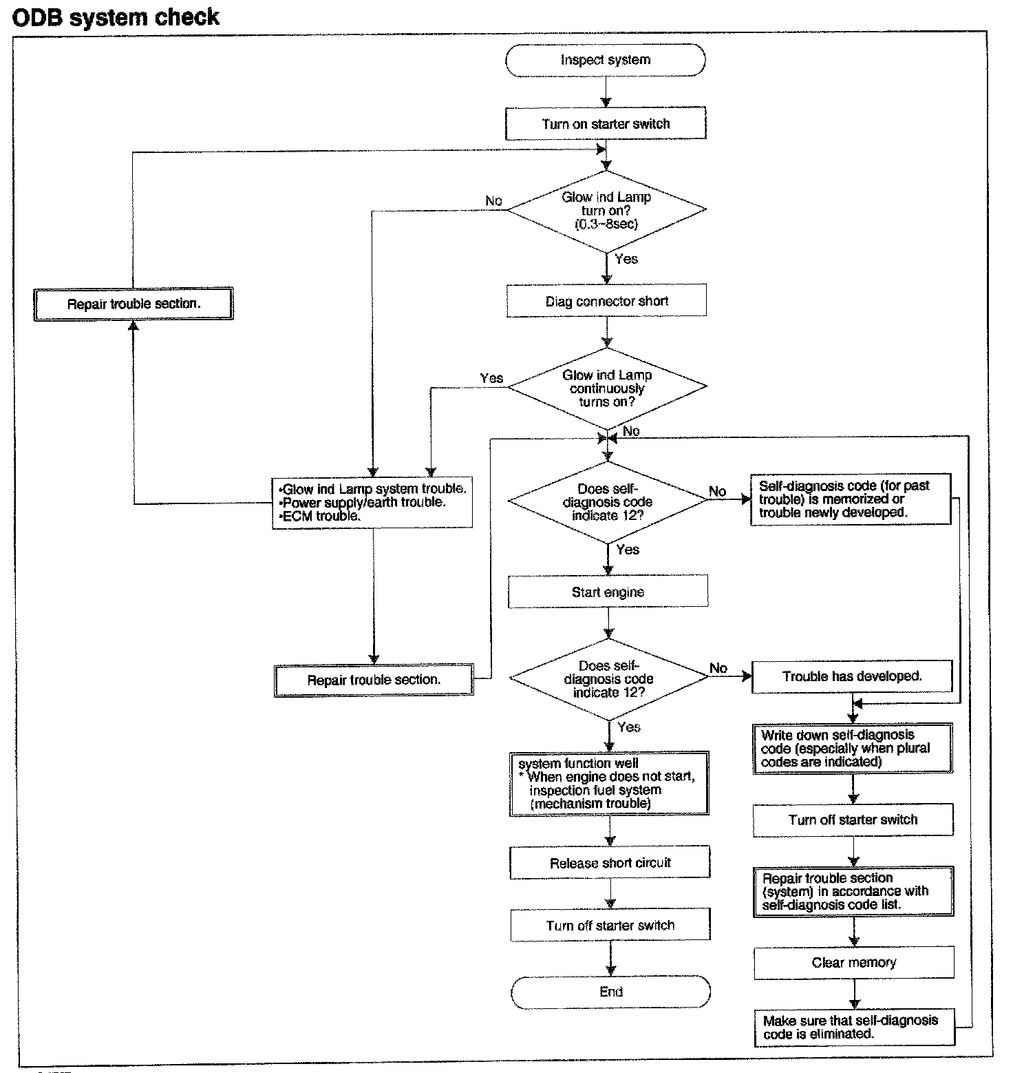
Troubleshooting

TROUBLESHOOTING

Caution taken in inspecting

1. In inspecting system, write down self-diagnosis code to be indicated. (especially, when plural self-diagnosis codes are indicated.)
2. Before eliminating the indicated self-diagnosis
codes by a memory clear switch, doubly inspect abnormal place as indicated in self-diagnosis code. (Self-diagnosis code means 'Warning.' Make sure to inspect abnormal section.)







NOTE: Please note that some items of self-diagnosis code may not be generated unless the engine is warmed up or unless the vehicle is driven under load.