Operation CHARM: Car repair manuals for everyone.
Manuals through 2025 now available!

Our trusted friends have launched a new website named LEMON, which has newer manuals. It also contains all the CHARM manuals.

LEMON is the spiritual successor to CHARM, I recommend you try it!

Link: lemon-manuals.la or lemon-manuals.org.ua

(Some people have issue connecting. LEMON is investigating. For now, use Firefox or change your DNS server)

Or, hide this message: temporarily or permanently

Ignition Switch: Locations



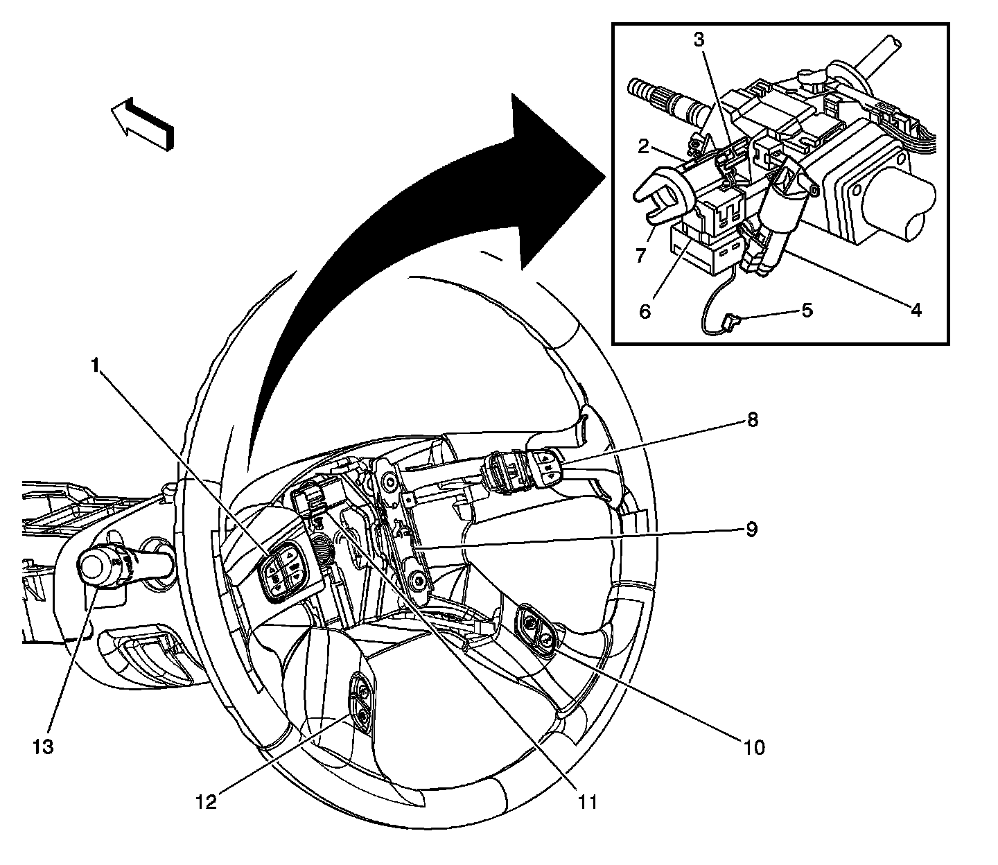
Steering Wheel and Column Component Views

Steering Wheel and Column:





1 - Steering Wheel Control Switch Assembly - Upper Left (STW)
2 - Passlock Sensor Connector
3 - Ignition Key Alarm Switch
4 - Ignition Lock Cylinder Control Actuator
5 - Ignition Lock Cylinder Control Actuator Connector
6 - Ignition Switch
7 - Ignition Key Cylinder
8 - Steering Wheel Control Switch Assembly - Upper Right (STW)
9 - Horn Switch
10 - Steering Wheel Control Switch Assembly - Lower Right (STW)
11 - C277
12 - Steering Wheel Control Switch Assembly - Lower Left (STW)
13 - Turn Signal/Multifunction Switch