Operation CHARM: Car repair manuals for everyone.
Manuals through 2025 now available!

Our trusted friends have launched a new website named LEMON, which has newer manuals. It also contains all the CHARM manuals.

LEMON is the spiritual successor to CHARM, I recommend you try it!

Link: lemon-manuals.la or lemon-manuals.org.ua

(Some people have issue connecting. LEMON is investigating. For now, use Firefox or change your DNS server)

Or, hide this message: temporarily or permanently

Case: Service and Repair



Transfer Case Assembly Replacement (TrailBlazer, Envoy)

Removal Procedure
1. Raise the vehicle.
2. Remove the fuel tank shield, if equipped.
3. Remove the rear propeller Shaft.
4. Drain the transfer case.





5. Remove the fuel lines from the retainer.





6. Remove the electrical harness from the retainer (right side).





7. Remove the electrical harness from the retainer (left side).





8. Disconnect the electrical connectors from the speed sensors (front speed sensor shown).
9. Disconnect the motor/encoder electrical connector.





10. Remove the transfer case wiring harness.





11. Disconnect the vent hose.
12. Install a transmission jack for the transfer case.





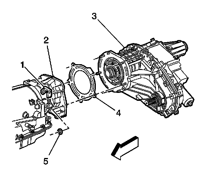
13. Remove the transfer case adapter (2) to transfer case nuts (5).

14. Remove the transfer case (3) from the vehicle.

Important: While removing the transfer case the front propeller shaft must be disconnected from the transfer case.


15. Remove the transfer case gasket (4).

Important: The transfer case gasket may become damaged during the removal procedure.


Installation Procedure





1. Install or replace the transfer case gasket (4).

Important: If the transfer case gasket is damaged, replace it. DO NOT use silicone sealant in place or with the transfer case gasket.

Important: While installing the transfer case the front propeller shaft must be connected to the transfer case.

2. Install the transfer case (3) in the vehicle.

3. Install the transfer case adapter (2) to transfer case nuts (5). Ensure the fuel line retainer (1) is in place.
Tighten the nuts to 47 Nm (35 ft. lbs.).

Notice: Refer to Fastener Notice in Service Precautions.

4. Remove the transmission jack stand.





5. Connect the electrical connectors to the speed sensors (front speed sensor shown).





6. Connect the vent hose.
7. Connect the motor/encoder electrical connector.





8. Install the transfer case harness to the transfer case.





9. Install the transfer case wiring harness to the retainers (left side).





10. Install the transfer case wiring harness to the retainers (right side).





11. Install the fuel lines to the retainer.
12. Install the rear propeller shaft.
13. Fill the transfer case with fluid.
14. Install the fuel tank shield, if equipped.
15. Lower the vehicle.