Operation CHARM: Car repair manuals for everyone.
Manuals through 2025 now available!

Our trusted friends have launched a new website named LEMON, which has newer manuals. It also contains all the CHARM manuals.

LEMON is the spiritual successor to CHARM, I recommend you try it!

Link: lemon-manuals.la or lemon-manuals.org.ua

(Some people have issue connecting. LEMON is investigating. For now, use Firefox or change your DNS server)

Or, hide this message: temporarily or permanently

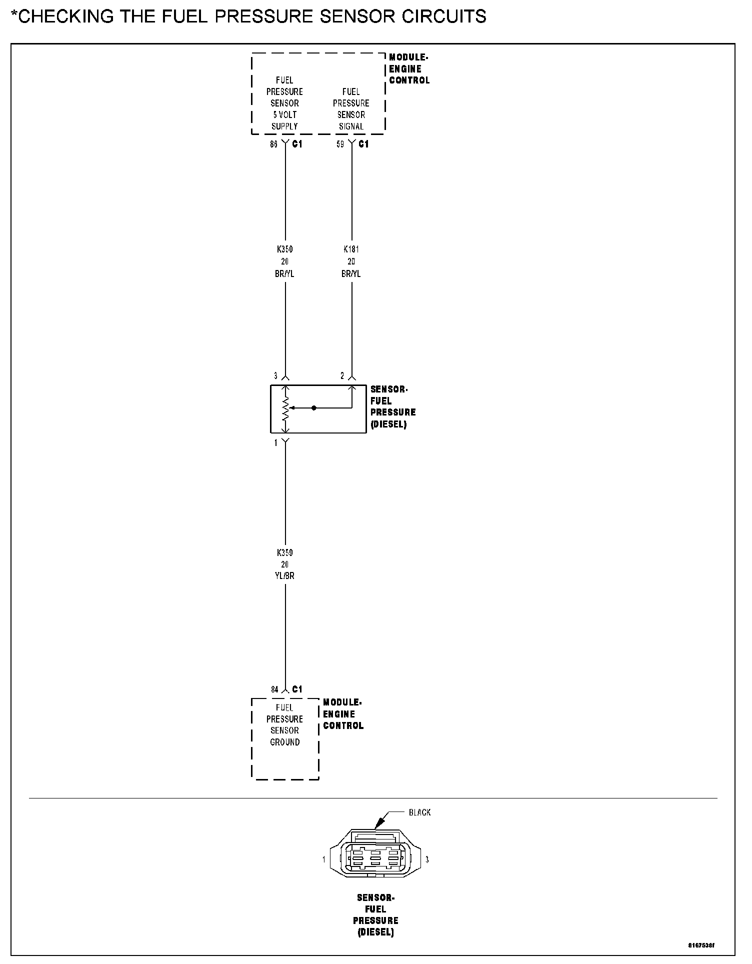
Checking the Fuel Pressure Sensor Circuits

CHECKING THE FUEL PRESSURE SENSOR CIRCUITS

Checking The Fuel Pressure Sensor Circuits:






POSSIBLE CAUSES
- Open circuits

DIAGNOSTIC TEST

1. OPEN CIRCUITS




Turn the ignition off.
Disconnect the Fuel Pressure Sensor harness connector.
Disconnect the ECM harness connectors.
Visually inspect the related wiring harness. Look for any chafed, pierced, pinched, or partially broken wires. Repair as necessary.
Visually inspect the related wiring harness connectors. Look for broken, bent, pushed out, or corroded terminals. Repair as necessary.
Measure the resistance of each of the three Fuel Pressure Sensor circuits between the ECM harness connector and the Fuel Pressure Sensor harness connector.

Q: Is the resistance below 10.0 ohms for each measurement?

YES: Test Complete.
NO: Repair open circuit(s) as necessary.
Perform the ECM Verification Test Ver. 1. ECM Verification Test