Operation CHARM: Car repair manuals for everyone.
Manuals through 2025 now available!

Our trusted friends have launched a new website named LEMON, which has newer manuals. It also contains all the CHARM manuals.

LEMON is the spiritual successor to CHARM, I recommend you try it!

Link: lemon-manuals.la or lemon-manuals.org.ua

(Some people have issue connecting. LEMON is investigating. For now, use Firefox or change your DNS server)

Or, hide this message: temporarily or permanently

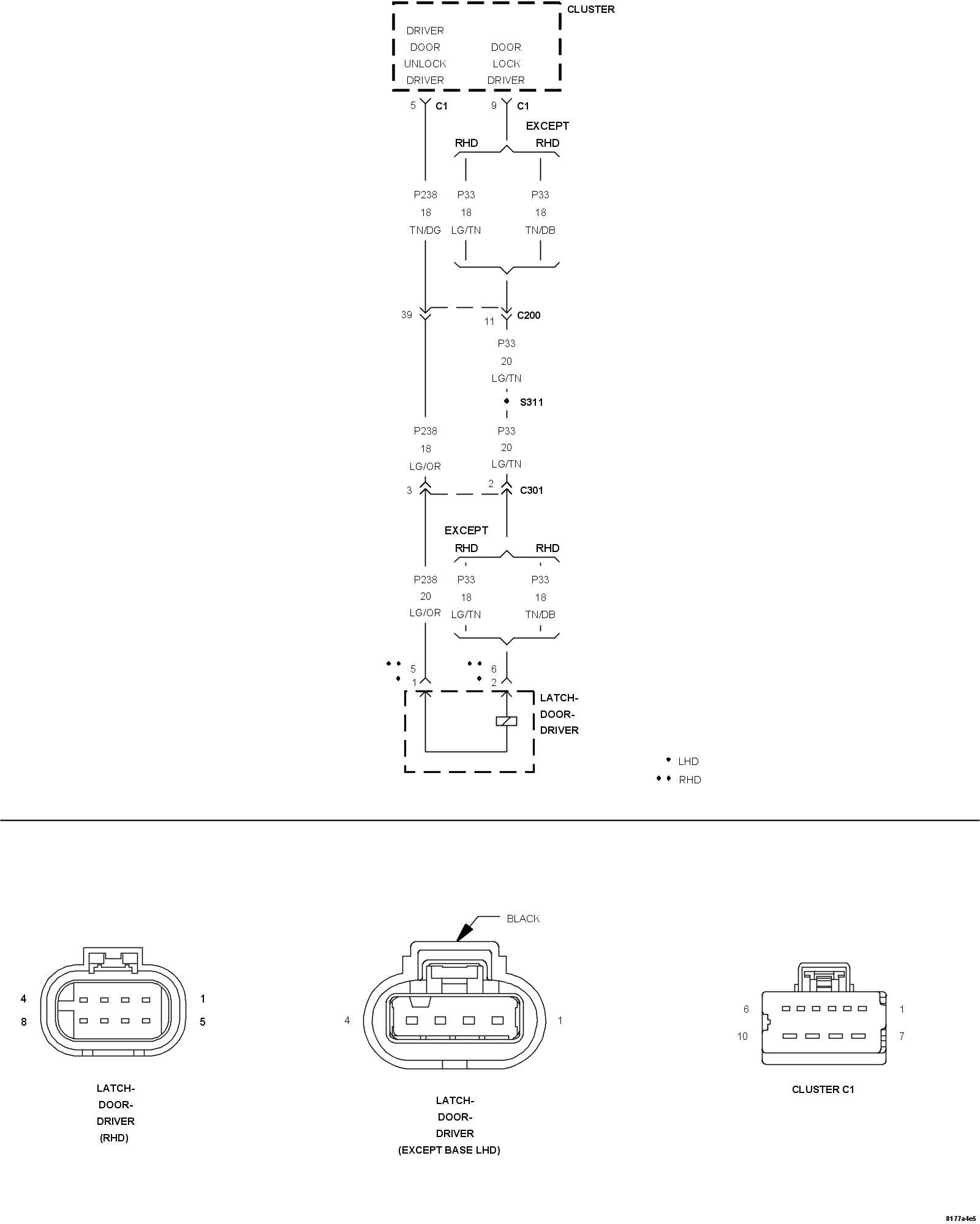
Driver Door Unlock Control Circuit Performance






DRIVER DOOR UNLOCK CONTROL CIRCUIT PERFORMANCE





For a complete wiring diagram, refer to the Wiring Information.






1. (P238) DRIVER DOOR UNLOCK DRIVER CIRCUIT SHORT TO GROUND




1. Turn the ignition off.
2. Disconnect the Instrument Cluster C1 connector.
3. Measure the resistance between ground and the (P238) Driver Door Unlock Driver circuit in the Cluster C1 connector.

Is the resistance below 1,000 ohms?

Yes

- Repair the (P238) Driver Door Unlock Driver circuit for a short to ground.
- Perform the BODY VERIFICATION TEST. Body Verification Test.

No

- Go To 2

2. (P238) DRIVER DOOR UNLOCK DRIVER CIRCUIT SHORTED TO BATTERY




1. Turn the ignition on.
2. Measure the voltage between ground and the (P238) Driver Door Unlock Driver circuit in the Cluster C1 connector.

Is there any voltage present?

Yes

- Repair the (P238) Driver Door Unlock Driver circuit for a short to voltage.
- Perform the BODY VERIFICATION TEST. Body Verification Test.

No

- Go To 3

3. (P238) DRIVER DOOR UNLOCK DRIVER CIRCUIT OPEN




1. Turn the ignition off.
2. Measure the resistance between the (P33) Door Lock Driver circuit and the (P238) Driver Door Unlock Driver circuit in the Cluster C1 connector.

Is the resistance above 4.5 ohms?

Yes

- Check and repair (if necessary) the (P33) Door Lock Driver or the (P238) Driver Door Unlock Driver circuit for an open. If the wiring is okay, replace the driver door latch.
- Perform the BODY VERIFICATION TEST. Body Verification Test.

No

- Go To 4

4. (P33) DOOR LOCK DRIVER SHORTED TO THE (P238) DRIVER DOOR UNLOCK DRIVER CIRCUIT




1. Measure the resistance between the (P33) Door Lock Driver circuit and the (P238) Driver Door Unlock Driver circuit in the Cluster C1 connector.

Is the resistance below 2.0 ohms?

Yes

- Repair the (P33) Door Lock Driver for a short to the (P238) Driver Door Unlock Driver circuit.
- Perform the BODY VERIFICATION TEST. Body Verification Test.

No

- Replace the Instrument Cluster.
- Perform the BODY VERIFICATION TEST. Body Verification Test.