Operation CHARM: Car repair manuals for everyone.
Manuals through 2025 now available!

Our trusted friends have launched a new website named LEMON, which has newer manuals. It also contains all the CHARM manuals.

LEMON is the spiritual successor to CHARM, I recommend you try it!

Link: lemon-manuals.la or lemon-manuals.org.ua

(Some people have issue connecting. LEMON is investigating. For now, use Firefox or change your DNS server)

Or, hide this message: temporarily or permanently

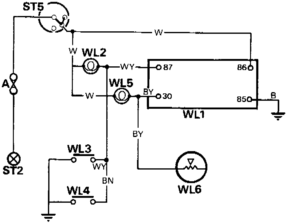
Brake Fluid Level Sensor/Switch

Warning Lights/Check Circuit:






WL1 Warning light check unit
WL2 Brake warning light
WL3 Brake fluid level switch
WL4 Park brake switch
WL5 Engine check warning light
WL6 Vehicle speed sensor and MFI ECM connection
ST2 Terminal post starter solenoid
ST5 Starter/ignition switch
A 60 amp fuse, main fuse box