Operation CHARM: Car repair manuals for everyone.
Manuals through 2025 now available!

Our trusted friends have launched a new website named LEMON, which has newer manuals. It also contains all the CHARM manuals.

LEMON is the spiritual successor to CHARM, I recommend you try it!

Link: lemon-manuals.la or lemon-manuals.org.ua

(Some people have issue connecting. LEMON is investigating. For now, use Firefox or change your DNS server)

Or, hide this message: temporarily or permanently

Oxygen Sensor Monitoring



Oxygen Sensor Monitoring

Upstream Oxygen Sensor High Low Monitor
This monitor is designed to detect continuous and intermittent faults with the upstream oxygen sensor signals. The monitor will operate continuously provided the entry conditions are met and the monitor is not inhibited for any of the reasons listed in the table.

The upstream oxygen sensors current is compared to a failure threshold. If the signal is higher or lower than a pre-defined amount, a timer is started. A continuous fault flag is set if the timer exceeds a threshold. If the failure timer lies below this range but is greater than zero, then an intermittent failure flag is activated. Otherwise a normal flag is set.

When the normal or continuous flags are made active, and the entry conditions are still met, then a failure counter is incremented or decremented by a calibratable amount. The intermittent flag is checked every 30 seconds, and operates as above for the continuous flag. Once these failure counters have reached a threshold then failure or normal judgements are made. A general flowchart of the operation of the monitor is shown below.





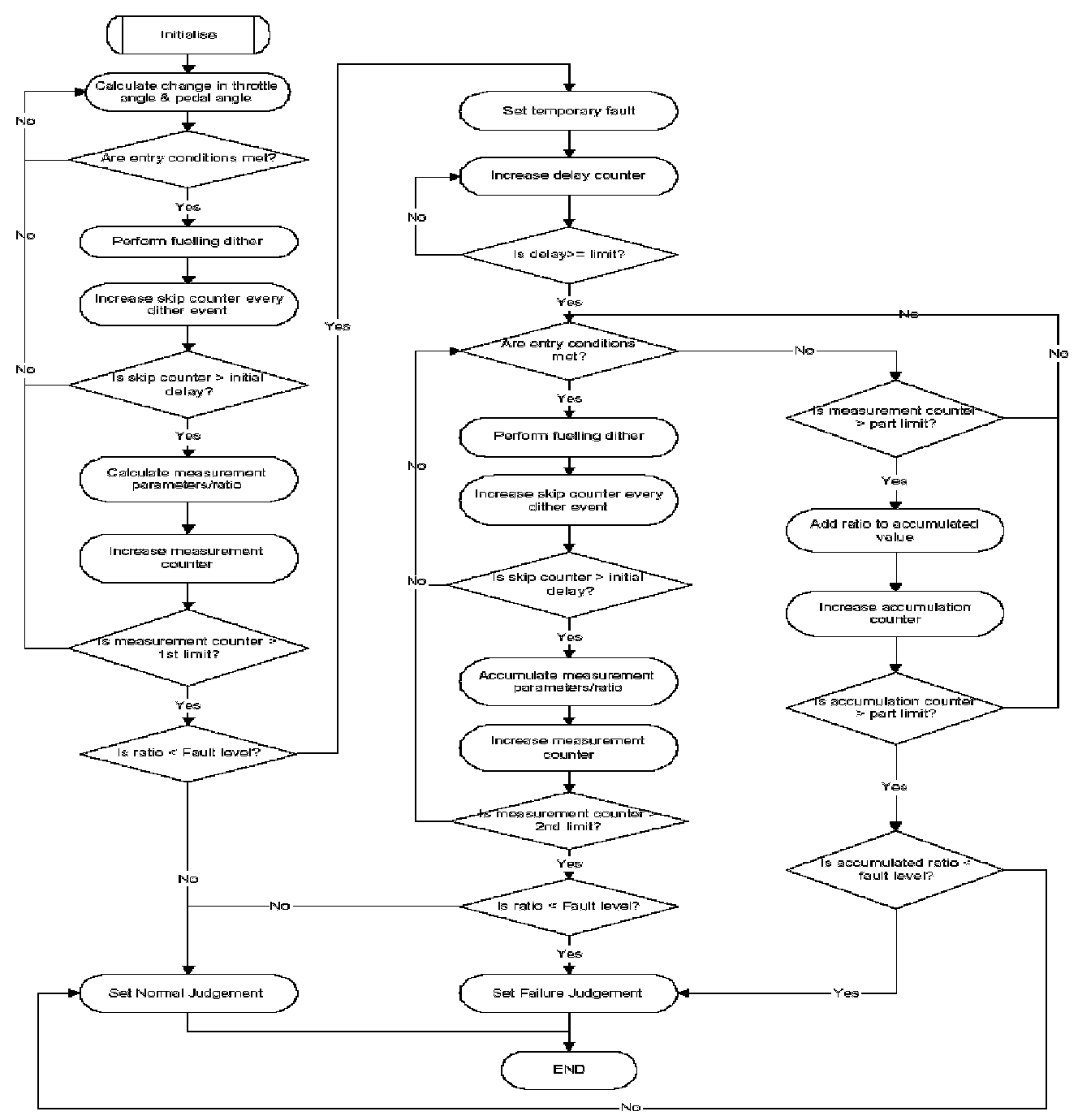
Upstream Oxygen Sensor Slow Response
The upstream oxygen sensor slow response monitor operates once per drive cycle.

The monitor will be started once all the entry conditions are met. The fuelling is then cycled rich and lean by a set value. The time taken for the upstream oxygen sensors to register this fuelling shift is known. After this has elapsed a calculation of the air fuel ratio read by the sensor is made and divided by the expected increase or decrease.

This ratio is accumulated over a set number of fuelling shifts from rich to lean and lean to rich before a result is obtained. This ratio is lower for a faulty sensor than it is for a correctly functioning part. If the diagnostic produces a ratio that is over a calibrated threshold a "Normal" judgement is made, if the ratio is below the calibrated threshold then the diagnostic will be repeated. If the next measured ratio from the sensor is again below the calibrated threshold then that sensor is faulty and the relevant DTC will be stored and the MIL illuminated. Otherwise, the sensor is judged as fault free.

The flow chart overleaf shows the operation of this monitor.





Upstream Oxygen Sensor Slow Activation
This monitor is used to check that the upstream oxygen sensors are operating correctly after the upstream oxygen sensor heaters have been turned on.

After the engine has started, the upstream oxygen sensor heaters are activated after a delay time. The monitor checks the change in impedance of the upstream oxygen sensors due to the heating. If the impedance level has not dropped by a defined level in a defined amount of time, then a failure will be detected.

The general flowchart of the monitor is shown below.





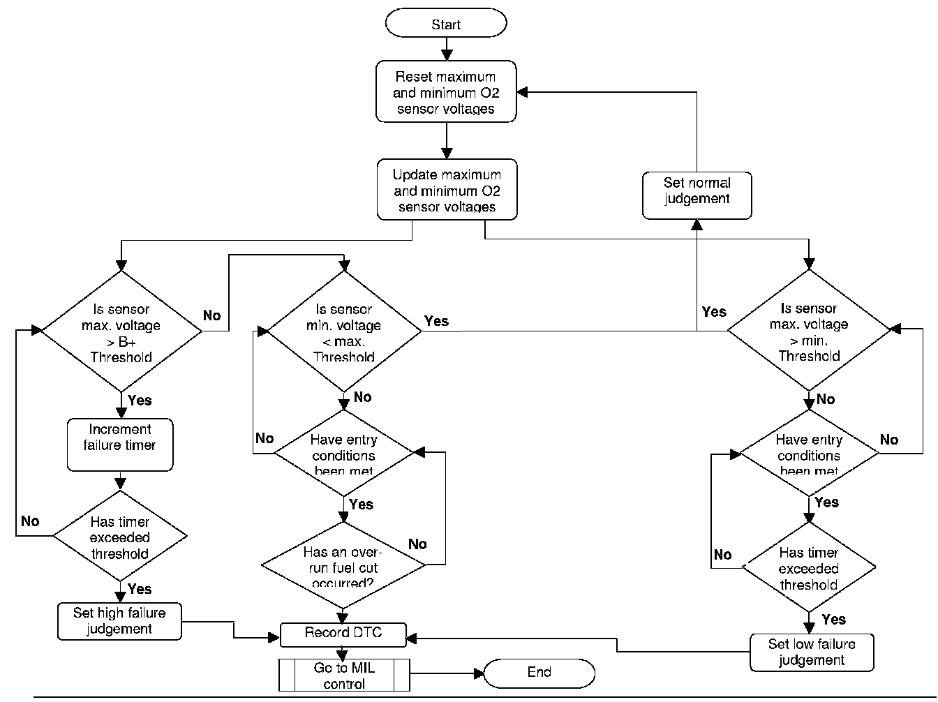
Downstream Oxygen Sensor High or Low Monitor
This monitor checks the downstream oxygen sensor for a circuit fault. There are three parts to this monitor.
^ High
^ Low or Open circuit
^ Short to battery

The short to battery diagnostic is designed to detect a fault that results in a downstream oxygen sensor voltage that is too high (e.g. a short circuit to the battery). If the voltage exceeds the short to battery threshold then a fault counter will be incremented. When the fault counter exceeds a predetermined value then a fault code will be stored.

The high diagnostic is designed to detect a fault that results in a downstream oxygen sensor voltage that is permanently too high. It monitors the maximum voltage achieved by the downstream oxygen sensor after start. If after a fuel cut the voltage is still too high, then the downstream oxygen sensor high diagnostic flags a fault.

The low diagnostic is designed to detect a fault that results in a downstream oxygen sensor voltage that is permanently too low. It monitors the minimum voltage achieved by the downstream oxygen sensor after start. If, after the entry conditions are met, the voltage is still too low then a fault counter is incremented. If the fault counter exceeds a pre-determined value then a fault code will be stored.

A general flow diagram of the operation of this monitor is shown overleaf.





Downstream Oxygen Sensor Stuck Monitor
This monitor checks if the downstream oxygen sensor voltage has been at the same voltage during engine running. This operates once per drive cycle.

The stuck diagnostic is designed to detect if the downstream oxygen sensor voltage is permanently at a voltage that is within its normal operating range. If the entry conditions are met and that the fuel system and oxygen sensors are in working order, the downstream oxygen sensor maximum and minimum voltages are continuously updated. After a fuel-cut has been performed, the difference in voltages before and after the fuel cut is compared. If the difference has not exceeded a threshold then a fault code will be stored.

A general flow chart of the diagnostic is shown below.





Downstream Oxygen Sensor Rationality Check
This monitor checks that the Sub-Feedback adaption values are within a specified range.

The diagnostic runs if the entry conditions have been met, all the oxygen sensors are working, the fuel system adaptions are within their limits and sub-feedback is operating. The monitor looks at the different sites of the Sub-feedback monitor and checks how many sites are over the fault threshold. If a pre-determined number of sites have exceeded this threshold, then a fault will be detected.

A general flowchart of the operation of this monitor is shown below.











If the above table does not include details of the following enabling conditions: - IAT, ECT, vehicle speed range, and time after engine start-up then the state of these parameters has no influence upon the execution of the monitor.











If the above table does not include details of the following enabling conditions: - IAT, ECT, vehicle speed range, and time after engine start-up then the state of these parameters has no influence upon the execution of the monitor.

Drive Cycle Information

Upstream (Universal) oxygen sensors:
1. Engine OFF; cooling fans inoperative > 20 seconds.
2. Start engine, coolant< 60 degrees C (140 degrees F), and bring to normal operating temperature > 82 degrees C (180 degrees F).
3. Drive vehicle > 1500 rpm for 5 minutes
4. Bring vehicle to stop and idle for > 60 seconds

Downstream oxygen sensors:
1. Start engine and bring to normal operating temperature > 82 degrees C (180 degrees F).
2. Drive the vehicle steadily between 48 - 97 km/h (30 60 mph) for 10 minutes.
3. Drive the vehicle above 3000 rpm in 3rd gear at a steady speed. Lift foot completely off accelerator and coast for 30 seconds.

Oxygen sensor heaters:
1. Start engine and bring to normal operating temperature > 82 degrees C (180 degrees F).
2. Idle engine for 3 minutes.