Operation CHARM: Car repair manuals for everyone.
Manuals through 2025 now available!

Our trusted friends have launched a new website named LEMON, which has newer manuals. It also contains all the CHARM manuals.

LEMON is the spiritual successor to CHARM, I recommend you try it!

Link: lemon-manuals.la or lemon-manuals.org.ua

(Some people have issue connecting. LEMON is investigating. For now, use Firefox or change your DNS server)

Or, hide this message: temporarily or permanently

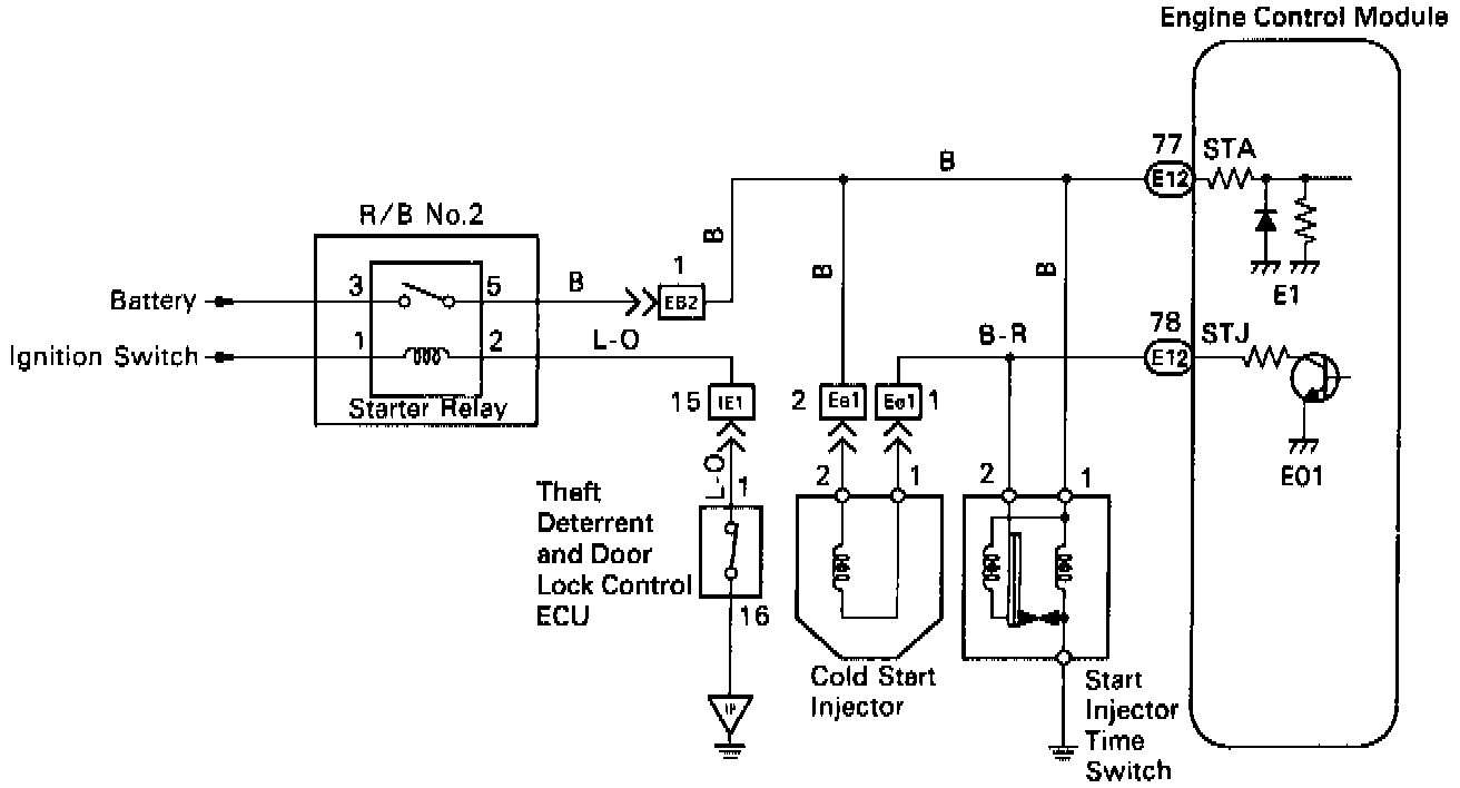
Description and Diagnostic Procedure


SYSTEM: Injector Circuit

CIRCUIT DESCRIPTION
The cold start injector is used to maintain the engine startability when it is cold. The injection volume, i,e, the length of time the injector is energized, is controlled by the engine control module and the cold start injector time switch. During a cold start, when the starter turns the contacts in the cold start injector time switch close. Thus current flows to the cold start injector coil, injecting fuel. At the same time, a bimetal in the heat coil is energized and heats up. This soon causes the contacts to open, cutting off the current flow to the injector coil and stopping fuel injection. The injection duration of the cold start injector is determined by the engine coolant temperature and the length of time current flows to the heat coil. When the engine is warm, the contacts are opened by the bimetal and the cold start injector does not operate. When the engine is hard to start and the starter is operated continuously, heat coil (2) heats up the bimetal keeping the contacts open to prevent spark plugs from becoming fouled, which is caused by the cold start injector operation when the open contacts close again. When the engine is started at an engine coolant temperature of 22°C (72°F) or lower, the cold start injector operation time is controlled by the cold start injector time switch. When the engine coolant temperature is in the normal temperature range 22°C (72°F) or higher, the contacts of the cold start injector time switch are open and the time switch is off, instead, the engine control module controls the operating time of the cold start injector. In this way, the CO and HC levels can be reduced while the engine is being started and the engine startability is maintained. Control by the engine control module ends when the engine coolant temperature reaches 6O°C (140°F).





DIAGNOSTIC PROCEDURE

1. Check voltage of cold start injector power source.
- If OK proceed to step 3.
- If not OK proceed to step 2.
2. Check cold start injector.
- If OK check for open in harness and connector between battery and engine control module.
- If not OK replace cold start injector.
3. Check start injector time switch.
- If OK proceed to step 4.
- If not OK replace start injector time switch.
4. Check for open and short in harness and connector between cold start injector and start injector time switch.
- If OK proceed to step 5.
- If not OK repair or replace harness or connector.
5. Check fuel injection of cold start injector.
- If OK proceed to DIAGNOSIS BY SYMPTOM.
- If not OK replace cold start Injector.