Operation CHARM: Car repair manuals for everyone.
Manuals through 2025 now available!

Our trusted friends have launched a new website named LEMON, which has newer manuals. It also contains all the CHARM manuals.

LEMON is the spiritual successor to CHARM, I recommend you try it!

Link: lemon-manuals.la or lemon-manuals.org.ua

(Some people have issue connecting. LEMON is investigating. For now, use Firefox or change your DNS server)

Or, hide this message: temporarily or permanently

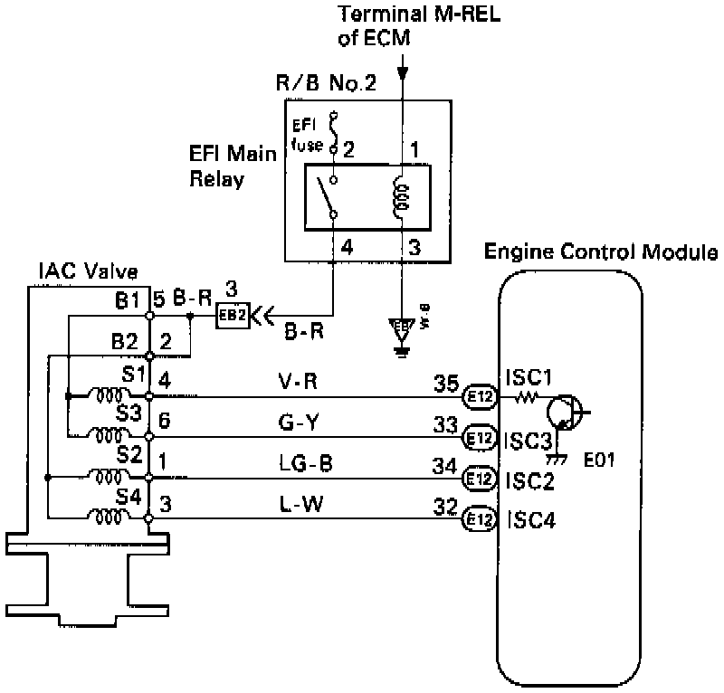
Inspection Procedure

INSPECTION PROCEDURE





1. Check Idle Air Control Valve.
- Disconnect Idle Air Control Valve connector.





- Measure resistance between terminals as shown.

Terminals 5 (B1) - 4 (S1), 5 (B1) - 6 (S3), 2 (B2) - 1 (S2), 2 (B2) - 3 (S4); 34 ohms - 54 ohms

- Remove Idle Air Control Valve.





- Connect the battery positive lead to terminals 5 (B1) and 2 (B2), and the negative lead to terminals 4(S1) - 1(S2) - 6(S3) - 3(S4) in that order. The valve moves in the closing direction.





- Connect the battery positive lead to terminals 5 (B1) and 2 (B2) and the negative lead to terminals 3(S4) - 6(S3) - 1(S2) - 4(S1) in that order. The valve moves in the opening direction.
- If OK proceed to step 2.
- If not OK replace Idle Air Control Valve.
2. Check for open and short in harness and connector between EFI Main Relay and Idle Air Control Valve, Idle Air Control Valve and Engine Control Module.
- If OK proceed to DIAGNOSIS BY SYMPTOM.
- If not OK repair or replace harness or connector.