Operation CHARM: Car repair manuals for everyone.
Manuals through 2025 now available!

Our trusted friends have launched a new website named LEMON, which has newer manuals. It also contains all the CHARM manuals.

LEMON is the spiritual successor to CHARM, I recommend you try it!

Link: lemon-manuals.la or lemon-manuals.org.ua

(Some people have issue connecting. LEMON is investigating. For now, use Firefox or change your DNS server)

Or, hide this message: temporarily or permanently

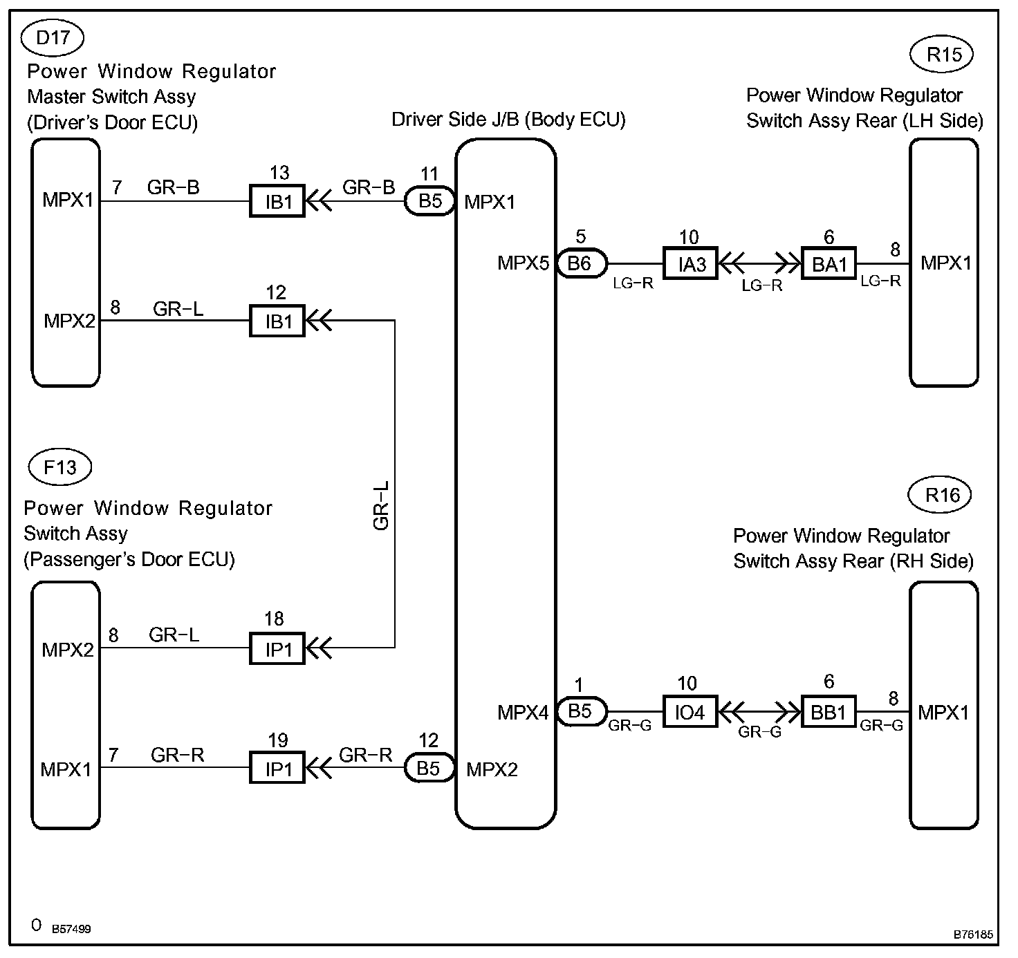
Remote Control Power Window Regulator By Master Switch

REMOTE CONTROL POWER WINDOW REGULATOR BY MASTER SWITCH

CIRCUIT DESCRIPTION

When the ignition switch is ON, the power window regulator master switch (driver's door ECU) send to the power window regulator switch (passenger's door ECU) for multiply a remote switch signal, and then the power window regulator switch (passenger's door ECU) drives the power window motor for the passenger. And the power window regulator master switch (driver's door ECU) send driver side J/B (body ECU) to the rear window regulator switch LH and RH for multiply a remote switch signal, and then the power window regulator switch LH drives the power window motor LH and the power window regulator switch RH drives the power window motor RH.

NOTE: Power window system has a function with a large-scale body multiplex communications. First of all, inspect the communication function depending on the "how to proceed with troubleshooting", and check that there is no abnormality in the communication system. Then finally proceed with the troubleshooting. Also, if the power window system has a malfunction in the jam protection function, the AUTO operations are prohibited. Because of this, confirm the diagnostic code is normal before the troubleshooting.

Wiring Diagram:






Step 1:




Step 2-3:




Step 4:




INSPECTION PROCEDURE