Operation CHARM: Car repair manuals for everyone.
Manuals through 2025 now available!

Our trusted friends have launched a new website named LEMON, which has newer manuals. It also contains all the CHARM manuals.

LEMON is the spiritual successor to CHARM, I recommend you try it!

Link: lemon-manuals.la or lemon-manuals.org.ua

(Some people have issue connecting. LEMON is investigating. For now, use Firefox or change your DNS server)

Or, hide this message: temporarily or permanently

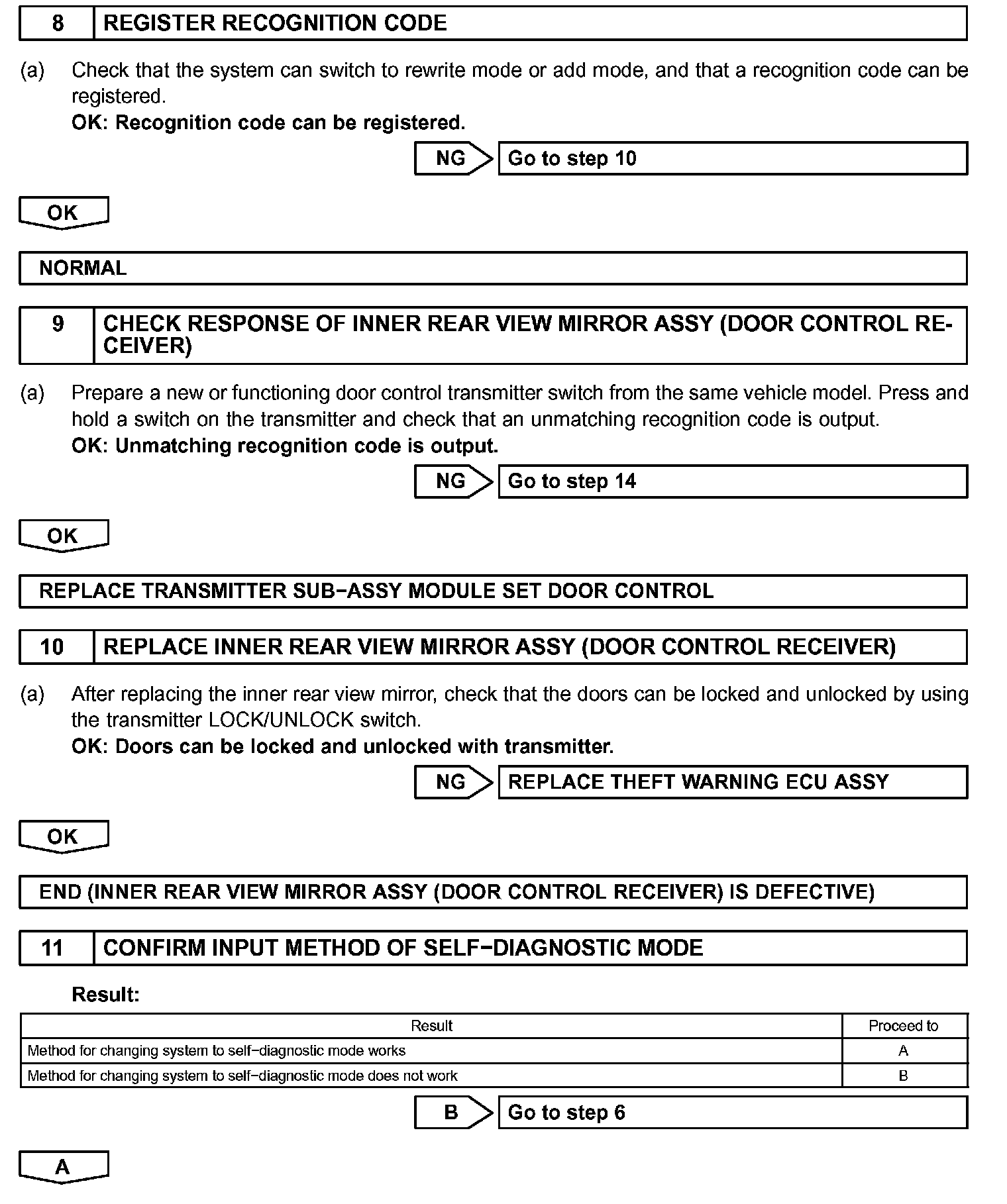
Only Wireless Control Function Is Inoperative

ONLY WIRELESS CONTROL FUNCTION IS INOPERATIVE

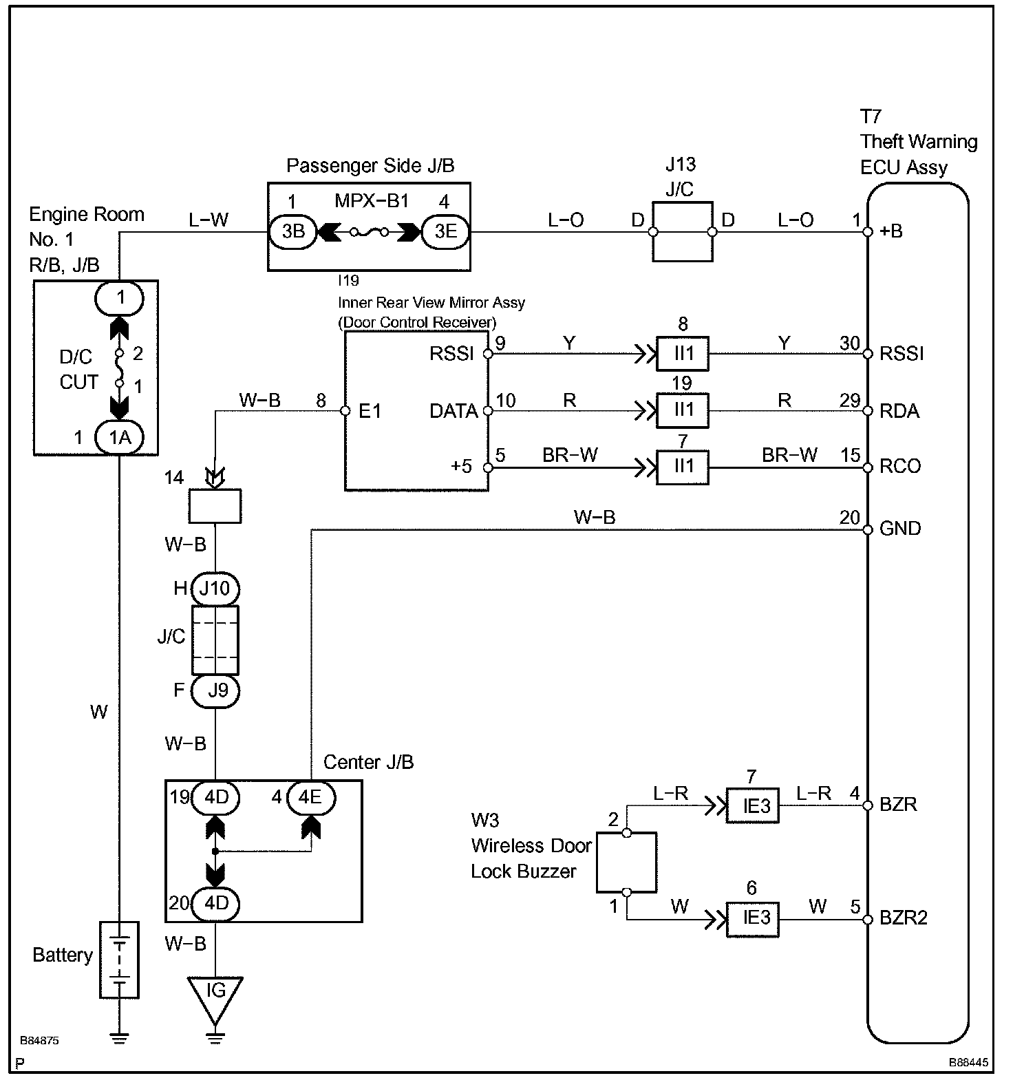
CIRCUIT DESCRIPTION


The signal from the transmitter is input to the theft warning ECU through the RDA line. The status of the RDA and RSSI lines are diagnosed by the theft warning ECU. If the wireless door lock control system fails, check for DTCs to confirm if the cause is the RDA and/or RSSI line.

Wiring Diagram:






Step 1-4:




Step 5-6:




Step 7:




Step 8-11:




Step 12-13:




Step 14:




INSPECTION PROCEDURE