Operation CHARM: Car repair manuals for everyone.
Manuals through 2025 now available!

Our trusted friends have launched a new website named LEMON, which has newer manuals. It also contains all the CHARM manuals.

LEMON is the spiritual successor to CHARM, I recommend you try it!

Link: lemon-manuals.la or lemon-manuals.org.ua

(Some people have issue connecting. LEMON is investigating. For now, use Firefox or change your DNS server)

Or, hide this message: temporarily or permanently

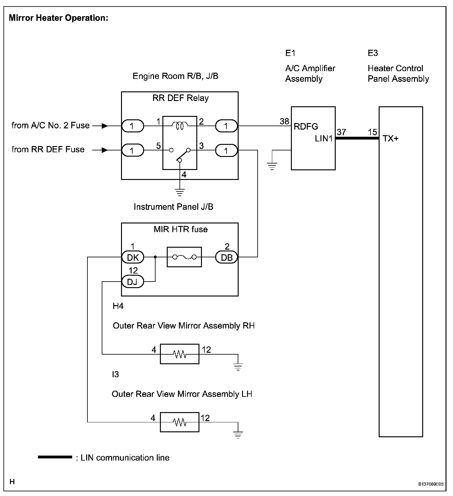
Mirror Heater Does Not Operate With Rear Defogger Switch

Mirror Heater Does Not Operate With Rear Defogger Switch

DESCRIPTION
When the mirror defogger switch, which is built into the heater control assembly, is operated, operation signals are transmitted to the A/C amplifier assembly through LIN. When the amplifier assembly receives the signals, it turns on the RR DEF relay to operate the mirror defogger.

WIRING DIAGRAM

Wiring Diagram:





INSPECTION PROCEDURE

Step 1 - 3:




Step 4 - 7:




Step 8 - 10:




Step 11(Continued) - 12:




Step 13: