Operation CHARM: Car repair manuals for everyone.
Manuals through 2025 now available!

Our trusted friends have launched a new website named LEMON, which has newer manuals. It also contains all the CHARM manuals.

LEMON is the spiritual successor to CHARM, I recommend you try it!

Link: lemon-manuals.la or lemon-manuals.org.ua

(Some people have issue connecting. LEMON is investigating. For now, use Firefox or change your DNS server)

Or, hide this message: temporarily or permanently

Malfunction Indicator Lamp: Testing and Inspection









3UR-FE ENGINE CONTROL: SFI SYSTEM: MIL Circuit

MIL Circuit

DESCRIPTION

The MIL (Malfunction Indicator Lamp) is used to indicate vehicle malfunction detections by the ECM. When the engine switch is turned on (IG), power is supplied to the MIL circuit, and the ECM provides the circuit ground which illuminates the MIL.
The MIL operation can be checked visually: When the engine switch is first turned on (IG), the MIL should be illuminated and should then turn off when the engine is started. If the MIL remains illuminated or is not illuminated, conduct the following troubleshooting procedure using the Techstream.

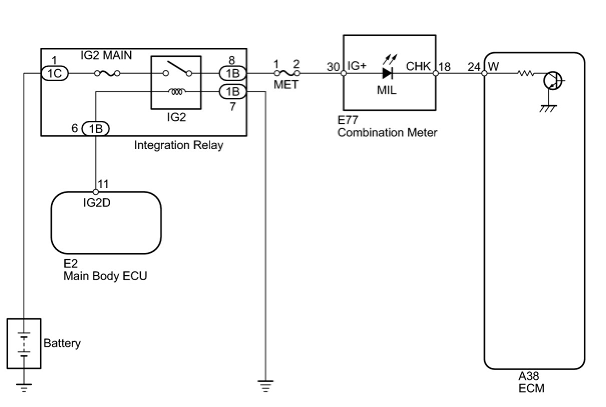
WIRING DIAGRAM





INSPECTION PROCEDURE

PROCEDURE

1. CHECK THAT MIL IS ILLUMINATED
(a) Perform troubleshooting in accordance with the table below.

Result





B -- CHECK THAT MIL IS ILLUMINATED
A -- Continue to next step.
2. CHECK WHETHER MIL TURNS OFF
(a) Connect the Techstream to the DLC3.
(b) Turn the engine switch on (IG) and turn the Techstream on.
(c) Enter the following menus: Powertrain / Engine and ECT / Trouble Codes.
(d) Check if any DTCs are output. Note down any DTCs.
(e) Clear DTCs DTC Check / Clear.
(f) Check if the MIL goes off.
Standard:
MIL goes off
NG -- CHECK HARNESS AND CONNECTOR (CHECK FOR SHORT IN WIRE HARNESS)
OK -- REPAIR CIRCUITS INDICATED BY OUTPUT DTCS
3. CHECK HARNESS AND CONNECTOR (CHECK FOR SHORT IN WIRE HARNESS)





(a) Disconnect the A38 ECM connector.
(b) Turn the engine switch on (IG).
(c) Check that the MIL is not illuminated.
OK:
MIL is not illuminated.
NG -- CHECK HARNESS AND CONNECTOR (COMBINATION METER - ECM)
OK -- REPLACE ECM
4. CHECK HARNESS AND CONNECTOR (COMBINATION METER - ECM)





(a) Disconnect the A38 ECM connector.
(b) Disconnect the E77 combination meter connector.
(c) Measure the resistance according to the value(s) in the table below.
Standard Resistance:






NG -- REPAIR OR REPLACE HARNESS OR CONNECTOR
OK -- REPLACE COMBINATION METER ASSEMBLY
5. CHECK THAT MIL IS ILLUMINATED
(a) Check if the MIL is illuminated when the engine switch is turned on (IG).
OK:
MIL is illuminated.
NG -- CHECK THAT ENGINE STARTS
OK -- SYSTEM OK
6. CHECK THAT ENGINE STARTS
(a) Turn the engine switch on (IG).
(b) Start the engine.

Result





HINT:
*: The Techstream cannot communicate with the ECM.

B -- GO TO VC OUTPUT CIRCUIT
A -- Continue to next step.
7. CHECK HARNESS AND CONNECTOR (COMBINATION METER - ECM)





(a) Disconnect the A38 ECM connector.
(b) Disconnect the E77 combination meter connector.
(c) Measure the resistance according to the value(s) in the table below.
Standard Resistance:






NG -- REPAIR OR REPLACE HARNESS OR CONNECTOR
OK -- REPLACE COMBINATION METER ASSEMBLY