Operation CHARM: Car repair manuals for everyone.
Manuals through 2025 now available!

Our trusted friends have launched a new website named LEMON, which has newer manuals. It also contains all the CHARM manuals.

LEMON is the spiritual successor to CHARM, I recommend you try it!

Link: lemon-manuals.la or lemon-manuals.org.ua

(Some people have issue connecting. LEMON is investigating. For now, use Firefox or change your DNS server)

Or, hide this message: temporarily or permanently

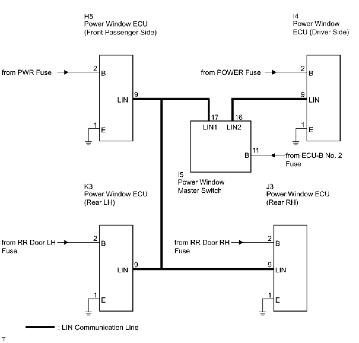
ECU Power Source Circuit








WINDSHIELD / WINDOWGLASS: POWER WINDOW CONTROL SYSTEM: ECU Power Source Circuit

ECU Power Source Circuit

DESCRIPTION

This circuit supplies to operate the power window ECU (Driver side, Front passenger side, Rear LH and Rear RH).

WIRING DIAGRAM





INSPECTION PROCEDURE

PROCEDURE

1. CHECK WIRE HARNESS (POWER WINDOW ECU - BATTERY AND BODY GROUND)




(a) Disconnect the power window ECU connector.
(b) Measure the voltage and resistance according to the value(s) in the table below.
Standard voltage:






Standard resistance:






NG -- REPAIR OR REPLACE FUSE, HARNESS OR CONNECTOR
OK -- PROCEED TO NEXT CIRCUIT INSPECTION SHOWN IN PROBLEM SYMPTOMS TABLE