Operation CHARM: Car repair manuals for everyone.
Manuals through 2025 now available!

Our trusted friends have launched a new website named LEMON, which has newer manuals. It also contains all the CHARM manuals.

LEMON is the spiritual successor to CHARM, I recommend you try it!

Link: lemon-manuals.la or lemon-manuals.org.ua

(Some people have issue connecting. LEMON is investigating. For now, use Firefox or change your DNS server)

Or, hide this message: temporarily or permanently

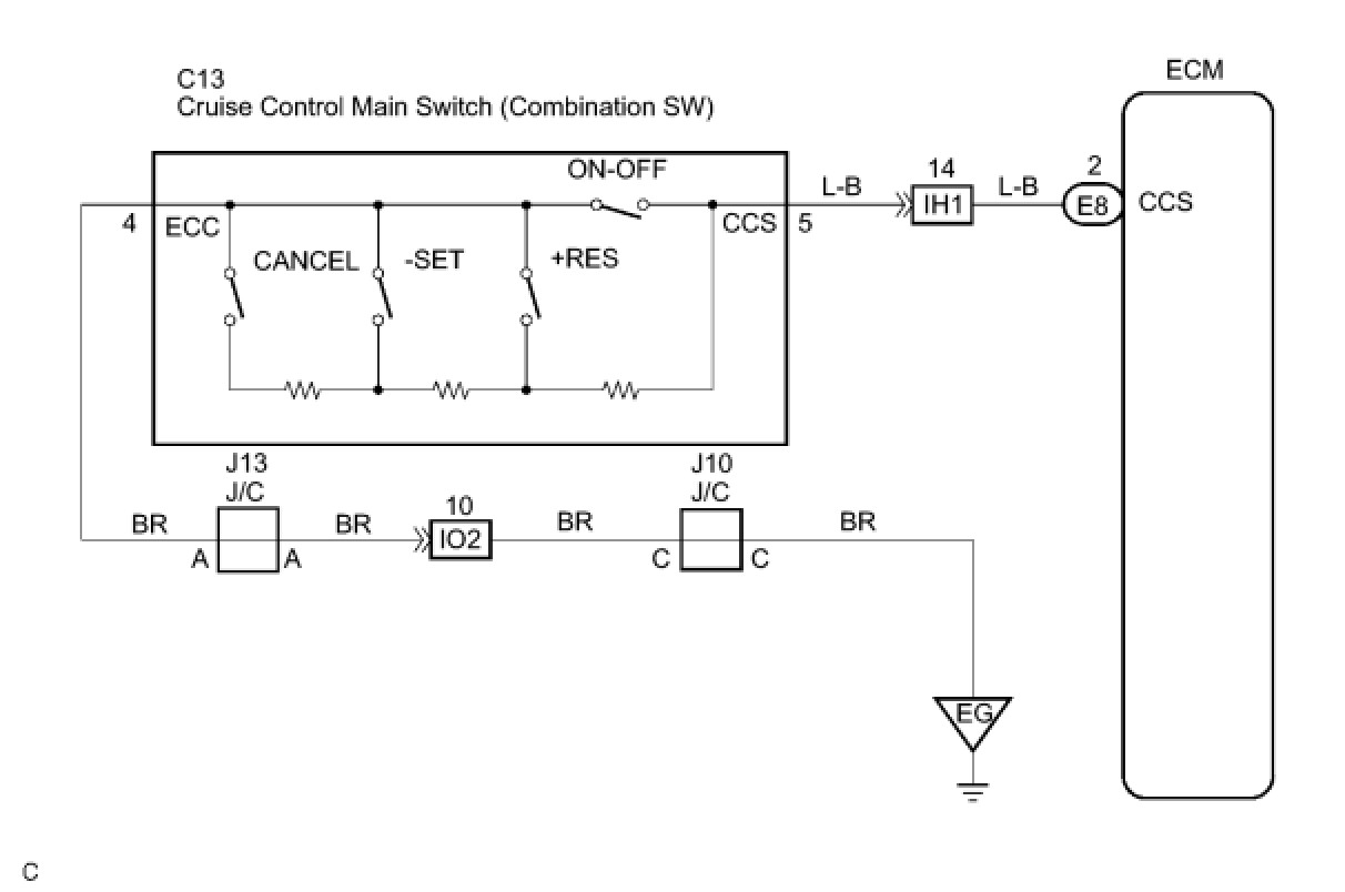
Cruise Control Switch Circuit








CRUISE CONTROL: CRUISE CONTROL SYSTEM: Cruise Control Switch Circuit

Cruise Control Switch Circuit

DESCRIPTION

This circuit carries the -/SET, +/RES and CANCEL signals (each voltage) to the ECM.

WIRING DIAGRAM





INSPECTION PROCEDURE

PROCEDURE

1. INSPECT CRUISE CONTROL MAIN SWITCH




(a) Remove the cruise control main switch connector.
(b) Measure the resistance according to the value(s) in the table below.
Standard resistance:






NG -- REPLACE CRUISE CONTROL MAIN SWITCH
OK -- Continue to next step.
2. CHECK HARNESS AND CONNECTOR (CRUISE CONTROL MAIN SWITCH, BODY GROUND - ECM)
(a) Check for open and short circuit in harness and connector between cruise control main switch and ECM Electronic Circuit Inspection Procedure.
(b) Check for open and short circuit in harness and connector between cruise control main switch and body ground Electronic Circuit Inspection Procedure.
NG -- REPAIR OR REPLACE HARNESS OR CONNECTOR
OK -- PROCEED TO NEXT CIRCUIT INSPECTION SHOWN IN PROBLEM SYMPTOMS TABLE