Operation CHARM: Car repair manuals for everyone.
Manuals through 2025 now available!

Our trusted friends have launched a new website named LEMON, which has newer manuals. It also contains all the CHARM manuals.

LEMON is the spiritual successor to CHARM, I recommend you try it!

Link: lemon-manuals.la or lemon-manuals.org.ua

(Some people have issue connecting. LEMON is investigating. For now, use Firefox or change your DNS server)

Or, hide this message: temporarily or permanently

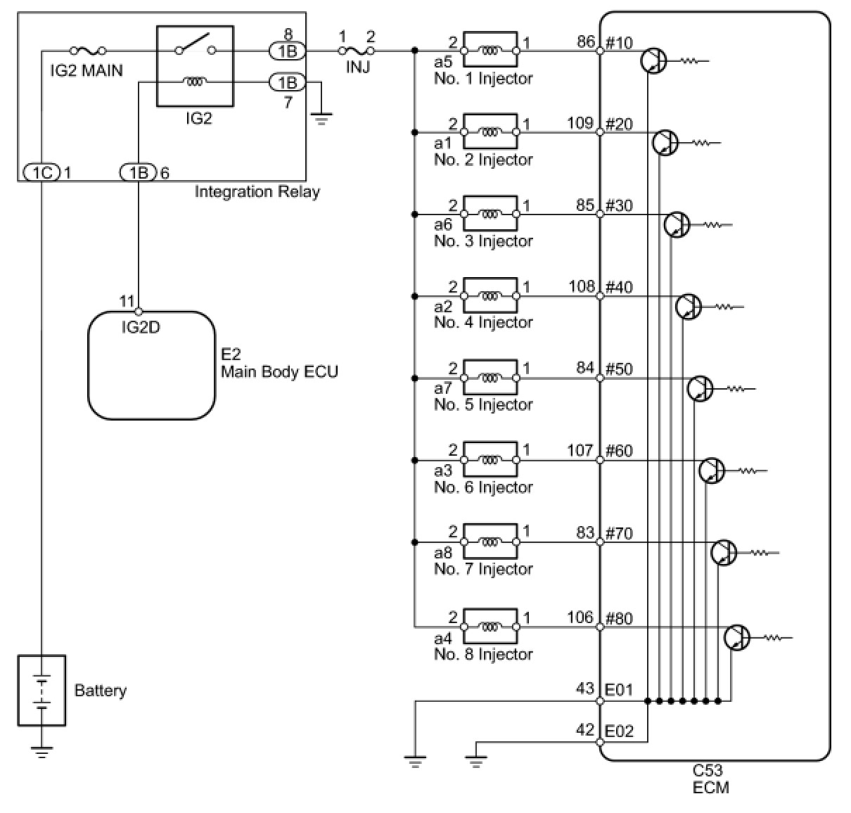
Fuel Injector Circuit








3UR-FE ENGINE CONTROL: SFI SYSTEM: Fuel Injector Circuit

Fuel Injector Circuit

DESCRIPTION

The fuel injectors are located on the intake manifold. They inject fuel into the cylinders based on the signals from the ECM.

WIRING DIAGRAM





INSPECTION PROCEDURE

PROCEDURE

1. CHECK INJECTOR ASSEMBLY (POWER SOURCE)




(a) Disconnect the fuel injector connector.
(b) Turn the engine switch on (IG).
(c) Measure the voltage according to the value(s) in the table below.
Standard Voltage:






NG -- INSPECT FUSE (INJ, IG2 MAIN)
OK -- Continue to next step.
2. INSPECT FUEL INJECTOR ASSEMBLY
(a) Inspect the fuel injector Testing and Inspection.
NG -- REPLACE FUEL INJECTOR ASSEMBLY
OK -- Continue to next step.
3. CHECK HARNESS AND CONNECTOR (FUEL INJECTOR ASSEMBLY - ECM)




(a) Disconnect the fuel injector connector.
(b) Disconnect the C53 ECM connector.
(c) Measure the resistance according to the value(s) in the table below.
Standard Resistance:






NG -- REPAIR OR REPLACE HARNESS OR CONNECTOR
OK -- REPLACE ECM
4. INSPECT FUSE (INJ, IG2 MAIN)




(a) Remove the INJ fuse and IG2 MAIN fuse from the engine room relay block.
(b) Measure the resistance according to the value(s) in the table below.
Standard Resistance:






NG -- CHECK FOR SHORT IN ALL HARNESSES AND CONNECTORS CONNECTED TO FUSE AND REPLACE FUSE
OK -- Continue to next step.
5. INSPECT INTEGRATION RELAY (IG2)
(a) Inspect the integration relay Testing and Inspection.
NG -- REPLACE INTEGRATION RELAY
OK -- REPAIR OR REPLACE HARNESS OR CONNECTOR (INTEGRATION RELAY - FUEL INJECTOR ASSEMBLY)