Operation CHARM: Car repair manuals for everyone.
Manuals through 2025 now available!

Our trusted friends have launched a new website named LEMON, which has newer manuals. It also contains all the CHARM manuals.

LEMON is the spiritual successor to CHARM, I recommend you try it!

Link: lemon-manuals.la or lemon-manuals.org.ua

(Some people have issue connecting. LEMON is investigating. For now, use Firefox or change your DNS server)

Or, hide this message: temporarily or permanently

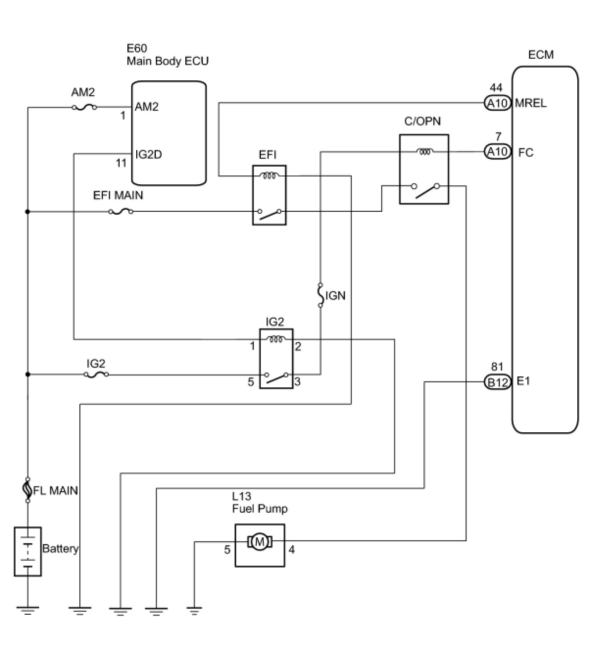
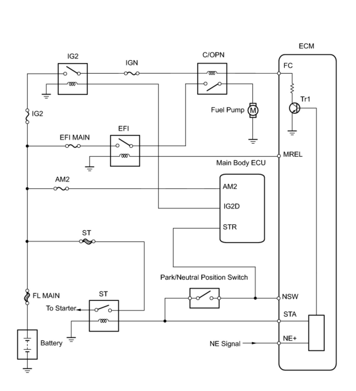
Fuel Pump Control Circuit





2GR-FE ENGINE CONTROL SYSTEM: SFI SYSTEM: Fuel Pump Control Circuit
- Fuel Pump Control Circuit

DESCRIPTION

In the diagram below, when the engine is cranked, current flows from terminal STR of the main body ECU to the starter relay (Marking: ST) coil and also current flows to terminal STA of the ECM (STA signal).

When the STA signal and NE signal are input to the ECM, Tr is turned ON, current flows to the coil of the circuit opening relay (Marking: C/OPN), the relay switches on, power is supplied to the fuel pump and the fuel pump operates.

While the NE signal is generated (engine running), the ECM keeps Tr ON (circuit opening relay ON) and the fuel pump also keeps operating.





WIRING DIAGRAM





INSPECTION PROCEDURE

PROCEDURE

1. PERFORM ACTIVE TEST USING TECHSTREAM (OPERATE C/OPN RELAY)

(a) Connect the Techstream to the DLC3.

(b) Turn the engine switch on (IG) and turn the Techstream on.

(c) Enter the following menus: Powertrain / Engine / Active Test / Control the Fuel Pump / Speed.

(d) Check whether the fuel pump operation sound occurs when performing the Active Test on the Techstream.

OK:

Fuel pump operating sound occurs.

NG -- CHECK ECM POWER SOURCE CIRCUIT

OK -- PROCEED TO NEXT SUSPECTED AREA SHOWN IN PROBLEM SYMPTOMS TABLE Symptom Related Diagnostic Procedures

2. CHECK ECM POWER SOURCE CIRCUIT

NG -- REPAIR OR REPLACE ECM POWER SOURCE CIRCUIT
OK -- Continue to next step.

3. INSPECT ENGINE ROOM JUNCTION BLOCK (C/OPN RELAY)

(a) Remove the integration relay from the engine room relay block.





(b) Inspect the C/OPN relay.

(1) Measure the C/OPN relay resistance.

Standard resistance:





(c) Reinstall the integration relay.

NG -- REPLACE ENGINE ROOM JUNCTION BLOCK
OK -- Continue to next step.

4. INSPECT ECM (FC VOLTAGE)

(a) Disconnect the A10 and B12 ECM connectors.





(b) Measure the voltage between the terminals of the A10 and B12 ECM connectors.

Standard voltage:





(c) Reconnect the ECM connectors.

NG -- REPAIR OR REPLACE HARNESS OR CONNECTOR (ECM - IG2 RELAY)
OK -- Continue to next step.

5. INSPECT FUEL PUMP

NG -- REPLACE FUEL PUMP Removal
OK -- Continue to next step.

6. CHECK HARNESS AND CONNECTOR (C/OPN RELAY - FUEL PUMP - BODY GROUND)

(a) Check the harness and the connectors between the engine room relay block and the fuel pump.

(1) Disconnect the integration relay connector.

(2) Disconnect the L13 fuel pump connector.

(3) Measure the resistance.

Standard resistance (Check for open):





Standard resistance (Check for short):





(b) Check the harness and the connectors between the fuel pump and body ground.

(1) Disconnect the L13 fuel pump connector.

(2) Measure the resistance.

Standard resistance (Check for open):





(c) Reconnect the integration relay connector.

(d) Reconnect the fuel pump connector.

NG -- REPAIR OR REPLACE HARNESS OR CONNECTOR

OK -- REPLACE ECM Removal