Operation CHARM: Car repair manuals for everyone.
Manuals through 2025 now available!

Our trusted friends have launched a new website named LEMON, which has newer manuals. It also contains all the CHARM manuals.

LEMON is the spiritual successor to CHARM, I recommend you try it!

Link: lemon-manuals.la or lemon-manuals.org.ua

(Some people have issue connecting. LEMON is investigating. For now, use Firefox or change your DNS server)

Or, hide this message: temporarily or permanently

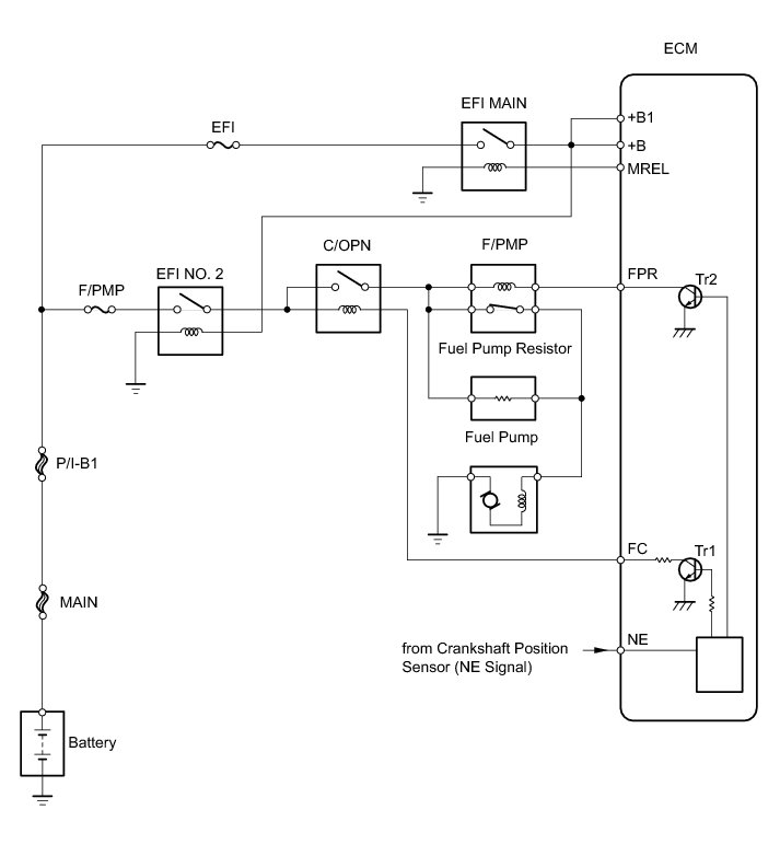
Fuel Pump Control Circuit





2GR-FSE ENGINE CONTROL SYSTEM: SFI SYSTEM: Fuel Pump Control Circuit
- Fuel Pump Control Circuit

DESCRIPTION

Based on vehicle driving conditions, the ECM operates the fuel pump. The ECM receives an engine start request signal from the power source control ECU. When the engine is started, an NE signal is sent to the ECM and the ECM connects the FC circuit to the body ground, operates the C/OPN (circuit opening) relay, and operates the fuel pump.

The fuel pump's has a high and low speed setting. When the engine is starting or operating with a heavy load, the ECM's Tr2 turns on to actuate the F/PMP relay so that the fuel pump operates at the high speed setting. When the engine is idling or operating with a light load, the Tr2 turns off, current flows through the fuel pump resistor to the fuel pump so that the fuel pump operates at the low speed setting.

When the ECM receives an engine stop request signal from the hybrid vehicle control ECU, or when fuel cut occurs as a result of vehicle deceleration, etc., the fuel pump is stopped.





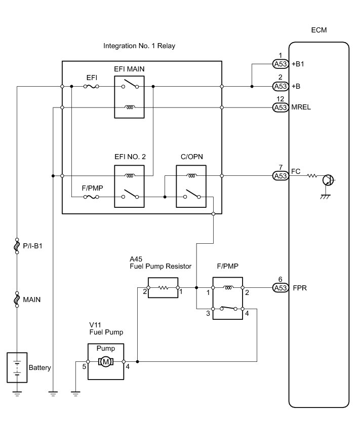
WIRING DIAGRAM





INSPECTION PROCEDURE

NOTICE:
Inspect the fuses of circuits related to this system before performing the following inspection procedure.

PROCEDURE

1. PERFORM ACTIVE TEST USING TECHSTREAM (FUEL PUMP/SPEED)

(a) Connect the Techstream to the DLC3.

(b) Turn the power switch on (IG) and turn the Techstream on.

(c) Enter the following menus: Powertrain / Engine and ECT / Active Test / Control the Fuel Pump / Speed.

(d) Check whether the fuel pump operating sound occurs when perform the Active Test on the Techstream.

OK:

Fuel pump operating sound occurs.

OK -- READ VALUE USING TECHSTREAM (ENGINE SPEED)
NG -- Continue to next step.

2. INSPECT INTEGRATION NO.1 RELAY (EFI NO. 2 AND C/OPN RELAY)

(a) Inspect the integration No. 1 relay (EFI NO. 2 relay and C/OPN relay) Testing and Inspection.

NG -- REPLACE INTEGRATION NO.1 RELAY
OK -- Continue to next step.

3. CHECK HARNESS AND CONNECTOR (INTEGRATION NO. 1 RELAY - ECM, INTEGRATION RELAY - FUEL PUMP RESISTOR)

(a) Remove the integration No. 1 relay from the engine room No. 1 junction block.

(b) Disconnect the A53 ECM connector.

(c) Disconnect the A45 fuel pump resistor connector.

(d) Measure the resistance.

Standard resistance (Check for open):





Standard resistance (Check for short):





(e) Reinstall the integration No. 1 relay.

(f) Reconnect the ECM connector.

(g) Reconnect the fuel pump resistor.

NG -- REPAIR OR REPLACE HARNESS OR CONNECTOR
OK -- Continue to next step.

4. INSPECT ECM POWER SOURCE CIRCUIT

NG -- REPAIR OR REPLACE POWER SOURCE CIRCUIT COMPONENTS
OK -- Continue to next step.

5. INSPECT F/PMP RELAY





(a) Remove the F/PMP relay from the engine room No. 1 relay block.

(b) Measure the resistance of the F/PMP relay.

Standard resistance:





(c) Reinstall the F/PMP relay.

NG -- REPLACE F/PMP RELAY
OK -- Continue to next step.

6. INSPECT FUEL PUMP RESISTOR





(a) Remove the fuel pump resistor.

(b) Measure the resistance of the fuel pump resistor.

Standard resistance:

0.30 to 0.34 Ohms at 20°C (68°F)

(c) Reinstall the fuel pump resistor.

NG -- REPLACE FUEL PUMP RESISTOR
OK -- Continue to next step.

7. INSPECT FUEL PUMP FOR LOW PRESSURE SIDE





(a) Remove the rear seat cushion.

(b) Disconnect the V11 fuel pump connector.

(c) Inspect fuel pump resistance.

(1) Measure the resistance between terminals 4 and 5.

Standard resistance:

0.2 to 3.0 Ohms at 20°C (68°F)

(d) Inspect fuel pump operation.

(1) Apply battery voltage to both the terminals. Check that the pump operates.

NOTICE:
* These tests must be done quickly (within 10 seconds) to prevent the coil from burning out.
* Keep the fuel pump as far away from the battery as possible.
* Always turn the voltage on and off on the battery side, not the fuel pump side.

(e) Reconnect the fuel pump connector.

(f) Reinstall the rear seat cushion.

NG -- REPLACE FUEL PUMP FOR LOW PRESSURE SIDE
OK -- Continue to next step.

8. CHECK HARNESS AND CONNECTOR (F/PMP RELAY - ECM, F/PMP RELAY - FUEL PUMP RESISTOR)

(a) Remove the F/PMP relay from the engine room No. 1 relay block.

(b) Disconnect the A53 ECM connector.

(c) Disconnect the A45 fuel pump resistor connector.

(d) Measure the resistance of the wire harness side connectors.

Standard resistance (Check for open):





Standard resistance (Check for short):





(e) Reconnect the fuel pump resistor connector.

(f) Reconnect the ECM connector.

(g) Reinstall the F/PMP relay.

NG -- REPAIR OR REPLACE HARNESS OR CONNECTOR
OK -- Continue to next step.

9. CHECK HARNESS AND CONNECTOR (F/PMP RELAY - FUEL PUMP, FUEL PUMP RESISTOR - FUEL PUMP, FUEL PUMP - BODY GROUND)

(a) Remove the F/PMP relay from the engine room No. 1 relay block.

(b) Disconnect the V11 fuel pump connector.

(c) Disconnect the A45 fuel pump resistor connector.

(d) Measure the resistance.

Standard resistance (Check for open):





Standard resistance (Check for short):





(e) Reconnect the fuel pump resistor connector.

(f) Reconnect the fuel pump connector.

(g) Reinstall the F/PMP relay.

NG -- REPAIR OR REPLACE HARNESS OR CONNECTOR

OK -- REPLACE ECM Removal

10. READ VALUE USING TECHSTREAM (ENGINE SPEED)

(a) Connect the Techstream to the DLC3.

(b) Turn the power switch on (IG) and turn the Techstream on.

(c) Enter the following menus: Powertrain / Engine and ECT / Data List / Engine Speed.

(d) Read the values displayed on the Techstream while cranking.

OK:

Values are displayed continuously.

NG -- REPAIR OR REPLACE CRANKSHAFT POSITION SENSOR

OK -- PROCEED TO NEXT SUSPECTED AREA SHOWN IN PROBLEM SYMPTOMS TABLE