Operation CHARM: Car repair manuals for everyone.
Manuals through 2025 now available!

Our trusted friends have launched a new website named LEMON, which has newer manuals. It also contains all the CHARM manuals.

LEMON is the spiritual successor to CHARM, I recommend you try it!

Link: lemon-manuals.la or lemon-manuals.org.ua

(Some people have issue connecting. LEMON is investigating. For now, use Firefox or change your DNS server)

Or, hide this message: temporarily or permanently

Component Tests and General Diagnostics





1UR-FE ENGINE CONTROL: SFI SYSTEM: ECM Power Source Circuit
- ECM Power Source Circuit

DESCRIPTION

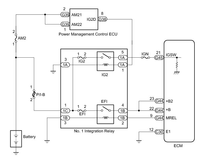
When the engine switch is turned on (IG), the battery voltage is applied to the IGSW terminal of the ECM. The output signal from the MREL terminal of the ECM causes a current to flow to the coil of the No. 1 integration relay (EFI relay), closing the contacts and supplying power to terminals +B and +B2 of the ECM.

WIRING DIAGRAM





INSPECTION PROCEDURE

NOTICE:
Inspect the fuses for circuits related to this system before performing the following inspection procedure.

PROCEDURE

1. CHECK NO. 1 INTEGRATION RELAY (POWER SOURCE)





(a) Remove the No. 1 integration relay from the engine room relay block.

(b) Measure the voltage according to the value(s) in the table below.

Standard Voltage:





Text in Illustration





NG -- REPAIR OR REPLACE HARNESS OR CONNECTOR (NO. 1 INTEGRATION RELAY - BATTERY)
OK -- Continue to next step.

2. INSPECT NO. 1 INTEGRATION RELAY (EFI)

(a) Inspect the No. 1 integration relay (EFI) Testing and Inspection.

NG -- REPLACE NO. 1 INTEGRATION RELAY Testing and Inspection
OK -- Continue to next step.

3. CHECK HARNESS AND CONNECTOR (NO. 1 INTEGRATION RELAY - ECM, BODY GROUND)

(a) Check the harness and connectors between the No. 1 integration relay and ECM.

(1) Remove the No. 1 integration relay from the engine room relay block.

(2) Disconnect the ECM connector.

(3) Measure the resistance according to the value(s) in the table below.

Standard Resistance (Check for Open):





Standard Resistance (Check for Short):





(b) Check the harness and connectors between the No. 1 integration relay and body ground.

(1) Measure the resistance according to the value(s) in the table below.

Standard Resistance (Check for Open):





NG -- REPAIR OR REPLACE HARNESS OR CONNECTOR
OK -- Continue to next step.

4. CHECK HARNESS AND CONNECTOR (ECM - BODY GROUND)

(a) Disconnect the ECM connector.

(b) Measure the resistance according to the value(s) in the table below.

Standard Resistance (Check for Open):





NG -- REPAIR OR REPLACE HARNESS OR CONNECTOR
OK -- Continue to next step.

5. INSPECT ECM (IGSW VOLTAGE)





(a) Disconnect the ECM connectors.

(b) Turn the engine switch on (IG).

(c) Measure the voltage according to the value(s) in the table below.

Standard Voltage:





Text in Illustration





NG -- INSPECT NO. 1 INTEGRATION RELAY (IG2)

OK -- REPLACE ECM Removal

6. INSPECT NO. 1 INTEGRATION RELAY (IG2)

(a) Inspect the No. 1 integration relay (IG2) Testing and Inspection.

NG -- REPLACE NO. 1 INTEGRATION RELAY Testing and Inspection
OK -- Continue to next step.

7. CHECK HARNESS AND CONNECTOR (NO. 1 INTEGRATION RELAY - ECM)

(a) Remove the No. 1 integration relay from the engine room relay block.

(b) Disconnect the ECM connector.

(c) Measure the resistance according to the value(s) in the table below.

Standard Resistance (Check for Open):





Standard Resistance (Check for Short):





Result:





B -- CHECK HARNESS AND CONNECTOR (NO. 1 INTEGRATION RELAY - POWER MANAGEMENT CONTROL ECU)

A -- REPAIR OR REPLACE HARNESS OR CONNECTOR

8. CHECK HARNESS AND CONNECTOR (NO. 1 INTEGRATION RELAY - POWER MANAGEMENT CONTROL ECU)

(a) Remove the No. 1 integration relay from the engine room relay block.

(b) Disconnect the power management control ECU connector.

(c) Measure the resistance according to the value(s) in the table below.

Standard Resistance (Check for Open):





Standard Resistance (Check for Short):





NG -- REPAIR OR REPLACE HARNESS OR CONNECTOR

OK -- CHECK SMART ACCESS SYSTEM WITH PUSH-BUTTON START How To Proceed With Troubleshooting