Operation CHARM: Car repair manuals for everyone.
Manuals through 2025 now available!

Our trusted friends have launched a new website named LEMON, which has newer manuals. It also contains all the CHARM manuals.

LEMON is the spiritual successor to CHARM, I recommend you try it!

Link: lemon-manuals.la or lemon-manuals.org.ua

(Some people have issue connecting. LEMON is investigating. For now, use Firefox or change your DNS server)

Or, hide this message: temporarily or permanently

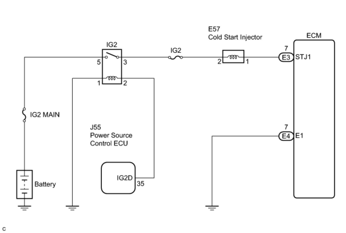
Cold Start Injector Circuit





4GR-FSE ENGINE CONTROL SYSTEM: SFI SYSTEM: Cold Start Injector Circuit
- Cold Start Injector Circuit

DESCRIPTION

The cold start injector is attached to the intake air surge tank and is designed to improve startability when the engine is cold. It operates when the engine coolant temperature is -12°C or less, and the starter signal is ON.

WIRING DIAGRAM





INSPECTION PROCEDURE

NOTICE:
Inspect the fuses for circuits related to this system before performing the following inspection procedure.

PROCEDURE

1. INSPECT COLD START INJECTOR

(a) Disconnect the E57 cold start injector connector.





(b) Measure the resistance according to the value(s) in the table below.

Standard resistance:





(c) Reconnect the cold start injector connector.

NG -- REPLACE COLD START INJECTOR Removal
OK -- Continue to next step.

2. INSPECT ECM (STJ1 VOLTAGE)

(a) Turn the engine switch on (IG).





(b) Measure the voltage according to the value(s) in the table below.

Standard voltage:





NG -- CHECK HARNESS AND CONNECTOR (COLD START INJECTOR - ECM)

OK -- REPLACE ECM Removal

3. CHECK HARNESS AND CONNECTOR (COLD START INJECTOR - ECM)

(a) Disconnect the E57 cold start injector connector.

(b) Disconnect the E3 ECM connector.

(c) Measure the resistance according to the value(s) in the table below.

Standard (Check for open):





Standard (Check for short):





(d) Reconnect the ECM connector.

(e) Reconnect the cold start injector connector.

NG -- REPAIR OR REPLACE HARNESS OR CONNECTOR

OK -- CHECK OR REPLACE HARNESS AND CONNECTOR (COLD START INJECTOR - IG2 RELAY)