Operation CHARM: Car repair manuals for everyone.
Manuals through 2025 now available!

Our trusted friends have launched a new website named LEMON, which has newer manuals. It also contains all the CHARM manuals.

LEMON is the spiritual successor to CHARM, I recommend you try it!

Link: lemon-manuals.la or lemon-manuals.org.ua

(Some people have issue connecting. LEMON is investigating. For now, use Firefox or change your DNS server)

Or, hide this message: temporarily or permanently

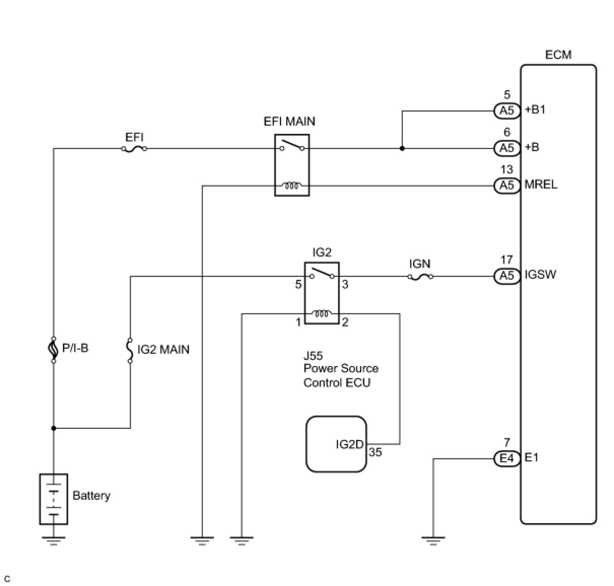
ECM Power Source Circuit





4GR-FSE ENGINE CONTROL SYSTEM: SFI SYSTEM: ECM Power Source Circuit
- ECM Power Source Circuit

DESCRIPTION

When the engine switch is turned on (IG), the battery voltage is applied to terminal IGSW of the ECM. The ECM MREL output signal causes a current to flow to the coil, closing the contacts of the EFI MAIN relay and supplying power to terminal +B and +B1 of the ECM.

WIRING DIAGRAM





INSPECTION PROCEDURE

NOTICE:
Inspect the fuses for circuits related to this system before performing the following inspection procedure.

PROCEDURE

1. INSPECT ECM (+B, +B1 VOLTAGE)

(a) Turn the engine switch on (IG).





(b) Measure the voltage according to the value(s) in the table below.

Standard voltage:





OK -- CHECK HARNESS AND CONNECTOR (ECM - BODY GROUND)

NG -- PROCEED TO NEXT SUSPECTED AREA SHOWN IN PROBLEM SYMPTOMS TABLE Symptom Related Diagnostic Procedures

2. CHECK HARNESS AND CONNECTOR (ECM - BODY GROUND)

(a) Disconnect the E4 ECM connector.

(b) Measure the resistance according to the value(s) in the table below.

Standard resistance (Check for open):





(c) Reconnect the ECM connector.

NG -- REPAIR OR REPLACE HARNESS OR CONNECTOR
OK -- Continue to next step.

3. INSPECT ECM (IGSW VOLTAGE)

(a) Turn the engine switch on (IG).





(b) Measure the voltage according to the value(s) in the table below.

Standard voltage:





Result:





B -- CHECK HARNESS AND CONNECTOR (IG2 RELAY POWER SOURCE CIRCUIT)
A -- Continue to next step.

4. INSPECT RELAY (IG2 RELAY)

(a) Remove the IG2 relay from the engine room R/B No. 2.





(b) Measure the resistance according to the value(s) in the table below.

Standard resistance:





(c) Reinstall the IG2 relay.

NG -- REPLACE RELAY (IG2 RELAY)
OK -- Continue to next step.

5. CHECK HARNESS AND CONNECTOR (ECM - IG2 RELAY)

(a) Remove the IG2 relay from the engine room R/B No. 2.

(b) Disconnect the A5 ECM connector.

(c) Measure the resistance according to the value(s) in the table below.

Standard Resistance (Check for open):





Standard Resistance (Check for short):





(d) Reinstall the IG2 relay.

(e) Reconnect the ECM connector.

NG -- REPAIR OR REPLACE HARNESS OR CONNECTOR
OK -- Continue to next step.

6. CHECK HARNESS AND CONNECTOR (IG2 RELAY POWER SOURCE CIRCUIT)

(a) Remove the IG2 relay from the engine room R/B No. 2.

(b) Measure the voltage according to the value(s) in the table below.

Standard Voltage:





(c) Reinstall the IG2 relay.

NG -- REPAIR OR REPLACE HARNESS OR CONNECTOR (IG2 RELAY - BATTERY)

OK -- CHECK AND REPLACE SMART ACCESS SYSTEM WITH PUSH-BUTTON START

7. INSPECT ECM (MREL VOLTAGE)

(a) Turn the engine switch on (IG).





(b) Measure the voltage according to the value(s) in the table below.

Standard voltage:





NG -- REPLACE ECM Removal
OK -- Continue to next step.

8. INSPECT INTEGRATION RELAY (EFI MAIN RELAY)

(a) Remove the integration relay from the engine room R/B No. 2.





(b) Measure the resistance according to the value(s) in the table below.

Standard resistance:





(c) Reinstall the integration relay.

NG -- REPLACE INTEGRATION RELAY Removal
OK -- Continue to next step.

9. CHECK HARNESS AND CONNECTOR (INTEGRATION RELAY - ECM AND BODY GROUND)

(a) Check the harness and the connectors between the integration relay and the ECM.

(1) Remove the integration relay from the engine room R/B No. 2.

(2) Disconnect the A5 ECM connector.

(3) Measure the resistance according to the value(s) in the table below.

Standard resistance (Check for open):





Standard resistance (Check for short):





(4) Reconnect the ECM connector.

(b) Check the harness and the connectors between the integration relay and body ground.

(1) Measure the resistance according to the value(s) in the table below.

Standard resistance (Check for open):





(2) reinstall the integration relay.

NG -- REPAIR OR REPLACE HARNESS OR CONNECTOR

OK -- CHECK AND REPAIR HARNESS AND CONNECTOR (TERMINAL +B OF ECM - BATTERY POSITIVE TERMINAL)