Operation CHARM: Car repair manuals for everyone.
Manuals through 2025 now available!

Our trusted friends have launched a new website named LEMON, which has newer manuals. It also contains all the CHARM manuals.

LEMON is the spiritual successor to CHARM, I recommend you try it!

Link: lemon-manuals.la or lemon-manuals.org.ua

(Some people have issue connecting. LEMON is investigating. For now, use Firefox or change your DNS server)

Or, hide this message: temporarily or permanently

Wireless Door Lock Control System





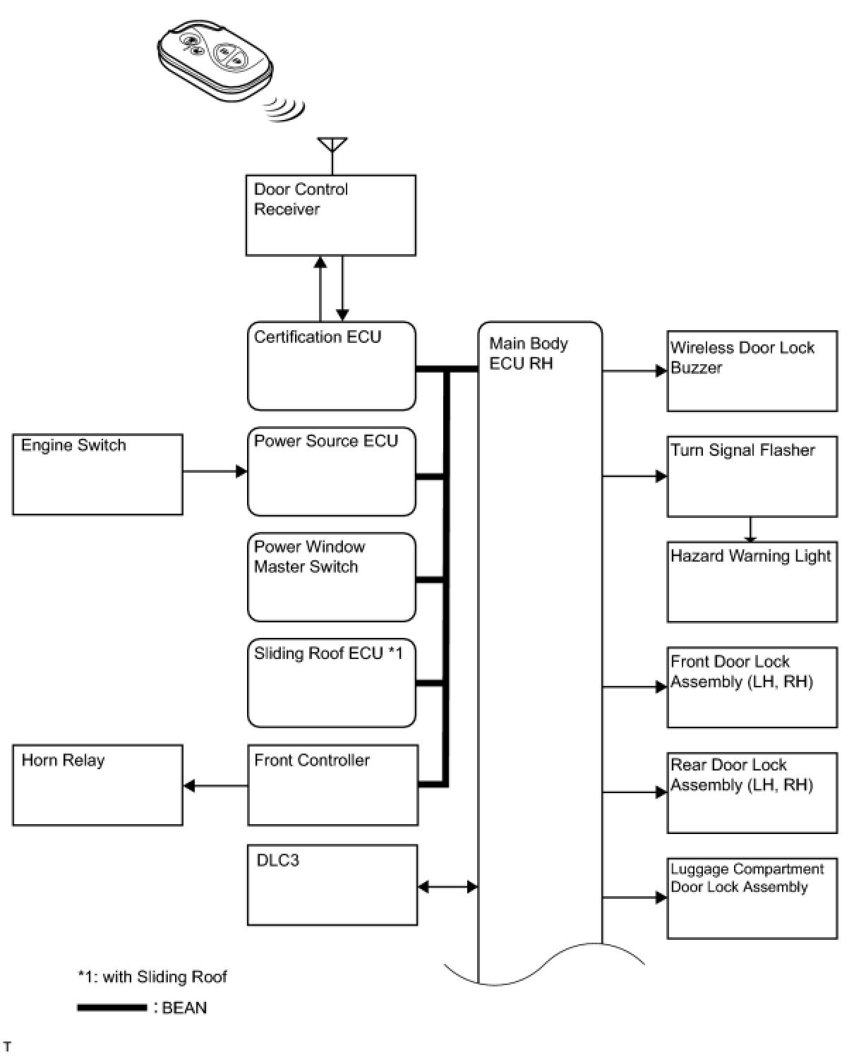
DOOR LOCK: WIRELESS DOOR LOCK CONTROL SYSTEM: SYSTEM DIAGRAM

















SYSTEM DESCRIPTION

1. WIRELESS DOOR LOCK CONTROL SYSTEM

The wireless door lock control system functions to lock and unlock all the doors from a distance. The system is controlled by a hand-held transmitter which sends radio waves to the door control receiver. The main body ECU RH performs an ID code identification process and engages the door lock control.

2. FUNCTION OF MAIN COMPONENTS





3. SYSTEM FUNCTION

The door control transmitter has LOCK, UNLOCK, LUGGAGE OPEN, and PANIC switches. Operating these switches activates each function.

The wireless door lock control system has the following functions:

HINT
The following functions' default settings are ON. Part of these functions can be customized Wireless Door Lock Control System.





*: with sliding roof