Operation CHARM: Car repair manuals for everyone.
Manuals through 2025 now available!

Our trusted friends have launched a new website named LEMON, which has newer manuals. It also contains all the CHARM manuals.

LEMON is the spiritual successor to CHARM, I recommend you try it!

Link: lemon-manuals.la or lemon-manuals.org.ua

(Some people have issue connecting. LEMON is investigating. For now, use Firefox or change your DNS server)

Or, hide this message: temporarily or permanently

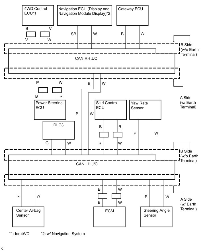
CAN Communication System





CAN COMMUNICATION: CAN COMMUNICATION SYSTEM: TERMINALS OF ECU

HINT
This section describes the standard values for all related components.

1. CAN J/C (CAN LH J/C, CAN RH J/C)

HINT
* The connectors connected to the CAN J/C can be distinguished by the colors of the bus lines and the connecting side of the junction connector.
* The connectors can be connected to any terminals on the same side.
* Reconnecting the connectors to non-specified positions on the CAN J/C does not affect system operation. However, it is preferred to reconnect the connectors to their specified positions to avoid negative effects on the wiring such as tension on the wiring harnesses, and to make future maintenance easier.

(a) CAN LH J/C





Wiring Color:





Wiring Color:





(b) CAN RH J/C





Wiring Color:





Wiring Color:





(c) Terminals on connectors for CAN J/C









(d) Wiring diagram for identifying CAN J/C connectors





2. DLC3

(a) Measure the resistance according to the value(s) in the table below.





Standard Resistance:





3. SKID CONTROL ECU WITH ACTUATOR

(a) Measure the resistance according to the value(s) in the table below.





Standard Resistance:





4. STEERING ANGLE SENSOR

(a) Measure the resistance according to the value(s) in the table below.





Standard Resistance:





5. YAW RATE SENSOR

(a) Measure the resistance according to the value(s) in the table below.





Standard Resistance:





6. 4WD CONTROL ECU (for 4WD)

(a) Measure the resistance according to the value(s) in the table below.





Standard Resistance:





7. POWER STEERING ECU

(a) Measure the resistance according to the value(s) in the table below.





Standard Resistance:





8. CENTER AIRBAG SENSOR

(a) Measure the resistance according to the value(s) in the table below.





Standard Resistance:





9. ECM

(a) Measure the resistance according to the value(s) in the table below.





Standard Resistance:





(b) Measure the resistance according to the value(s) in the table below.





Standard Resistance:





10. GATEWAY ECU

(a) Measure the resistance according to the value(s) in the table below.





Standard Resistance:





(b) Measure the resistance according to the value(s) in the table below.





Standard Resistance:





11. NAVIGATION ECU (DISPLAY AND NAVIGATION MODULE DISPLAY)





(a) Disconnect the navigation ECU (display and navigation module display) connector.





(b) Measure the resistance according to the value(s) in the table below.

Standard Resistance: