Operation CHARM: Car repair manuals for everyone.
Manuals through 2025 now available!

Our trusted friends have launched a new website named LEMON, which has newer manuals. It also contains all the CHARM manuals.

LEMON is the spiritual successor to CHARM, I recommend you try it!

Link: lemon-manuals.la or lemon-manuals.org.ua

(Some people have issue connecting. LEMON is investigating. For now, use Firefox or change your DNS server)

Or, hide this message: temporarily or permanently

Component Tests and General Diagnostics





3UR-FE ENGINE CONTROL: SFI SYSTEM: ECM Power Source Circuit
- ECM Power Source Circuit

DESCRIPTION

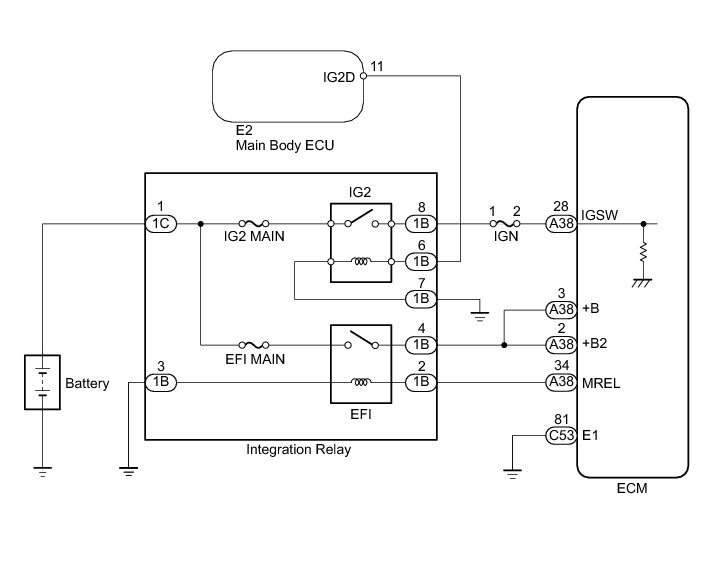
When the engine switch is turned on (IG), the battery voltage is applied to the IGSW of the ECM. The output signal from the MREL terminal of the ECM causes a current to flow to the coil, closing the contacts of the integration relay (EFI relay) and supplying power to either terminal +B or +B2 of the ECM.

WIRING DIAGRAM





INSPECTION PROCEDURE

NOTICE:
Inspect the fuses for circuits related to this system before performing the following inspection procedure.

PROCEDURE

1. INSPECT FUSES (IG2 MAIN, EFI MAIN AND IGN)





(a) Remove the IG2 MAIN fuse, EFI MAIN fuse and IGN fuse from the engine room relay block.

(b) Measure the resistance according to the value(s) in the table below.

Standard Resistance:





NG -- CHECK FOR SHORT IN ALL HARNESSES AND CONNECTORS CONNECTED TO FUSE AND REPLACE FUSE
OK -- Continue to next step.

2. INSPECT RELAY (IG2, EFI)





(a) Remove the integration relay from the engine room relay block.

(b) Measure the resistance according to the value(s) in the table below.

Standard Resistance:





NG -- REPLACE RELAY
OK -- Continue to next step.

3. CHECK HARNESS AND CONNECTOR (ECM - BODY GROUND)





(a) Disconnect the C53 ECM connector.

(b) Measure the resistance according to the value(s) in the table below.

Standard Resistance:





NG -- REPAIR OR REPLACE HARNESS OR CONNECTOR
OK -- Continue to next step.

4. CHECK HARNESS AND CONNECTOR (RELAY BLOCK - ECM, MAIN BODY ECU, BATTERY)





(a) Disconnect the A38 ECM connector.

(b) Disconnect the E2 main body ECU connector.

(c) Disconnect the cable from the battery positive (+) terminal.

(d) Measure the resistance according to the value(s) in the table below.

Standard Resistance:





NG -- REPAIR OR REPLACE HARNESS OR CONNECTOR
OK -- Continue to next step.

5. INSPECT ECM (IGSW VOLTAGE)





(a) Disconnect the A38 and C53 ECM connectors.

(b) Turn the engine switch on (IG).

(c) Measure the voltage according to the value(s) in the table below.

Standard Voltage:





NG -- CHECK SMART ACCESS SYSTEM WITH PUSH-BUTTON START (POWER SOURCE MODE DOES NOT CHANGE)

OK -- CHECK HARNESS AND CONNECTOR (INTEGRATION RELAY - ECM, BATTERY AND BODY GROUND)

6. CHECK SMART ACCESS SYSTEM WITH PUSH-BUTTON START (POWER SOURCE MODE DOES NOT CHANGE)

(a) Check the smart access system with push-button start Power Source Mode Does Not Change.

NG -- REPAIR SMART ACCESS SYSTEM WITH PUSH-BUTTON START
OK -- Continue to next step.

7. CHECK HARNESS AND CONNECTOR (INTEGRATION RELAY - ECM, BATTERY AND BODY GROUND)





(a) Disconnect the A38 ECM connector.

(b) Disconnect the cable from the battery positive terminal.

(c) Remove the integration relay from the engine room relay block.

(d) Disconnect the integration relay connector.

(e) Measure the resistance according to the value(s) in the table below.

Standard Resistance:





NG -- REPAIR OR REPLACE HARNESS OR CONNECTOR

OK -- REPLACE ECM Removal