Operation CHARM: Car repair manuals for everyone.
Manuals through 2025 now available!

Our trusted friends have launched a new website named LEMON, which has newer manuals. It also contains all the CHARM manuals.

LEMON is the spiritual successor to CHARM, I recommend you try it!

Link: lemon-manuals.la or lemon-manuals.org.ua

(Some people have issue connecting. LEMON is investigating. For now, use Firefox or change your DNS server)

Or, hide this message: temporarily or permanently

System Description





CELLULAR COMMUNICATION: SAFETY CONNECT SYSTEM: SYSTEM DESCRIPTION

1. DESCRIPTION

(a) Safety Connect performs ACN (Automatic Collision Notification), manual emergency calling, stolen vehicle tracking and roadside assistance service, by audio and data communications between the vehicle and call center through a cellular phone network. As shown in the illustration, when a collision is detected, the vehicle sends its location calculated based on GPS signals and the identification of DCM (Telematics Transceiver) to a call center. After the necessary information has been gathered, the call center will relay this information to emergency services.





*: Public Safety Answering Point

2. SYSTEM FUNCTION





*: Public Safety Answering Point

HINT
The shape of the manual (SOS) switch shown in the illustration is an example, and may differ from that of an actual vehicle.

3. VOICE GUIDANCE FUNCTION

HINT
The system plays back the following voice prompts in the situations shown.





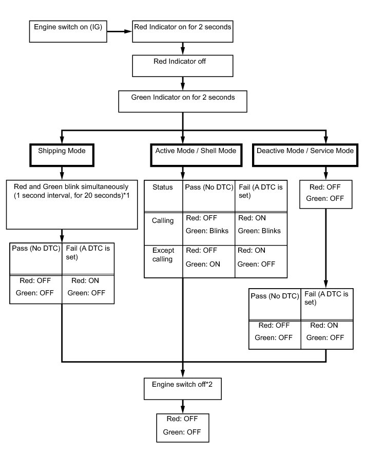
4. INDICATOR CONTROL FUNCTION DURING DCM (TELEMATICS TRANSCEIVER) SELF CHECK MODE

HINT
Every time after the engine switch is turned on (IG), the DCM (Telematics Transceiver) will enter into a self check mode. The manual (SOS) switch red indicator will illuminate for 2 seconds and then turn off and then the manual (SOS) switch green indicator will illuminate and will stay on throughout normal operation. The following chart indicates the possible scenarios.





* *1: System will automatically switch to shell mode if auto activation is successful.

* *2: If a call is in progress during engine switch off, the call will continue and LED function will not change.

5. SWITCHING THE CONTRACT MODES