Operation CHARM: Car repair manuals for everyone.
Manuals through 2025 now available!

Our trusted friends have launched a new website named LEMON, which has newer manuals. It also contains all the CHARM manuals.

LEMON is the spiritual successor to CHARM, I recommend you try it!

Link: lemon-manuals.la or lemon-manuals.org.ua

(Some people have issue connecting. LEMON is investigating. For now, use Firefox or change your DNS server)

Or, hide this message: temporarily or permanently

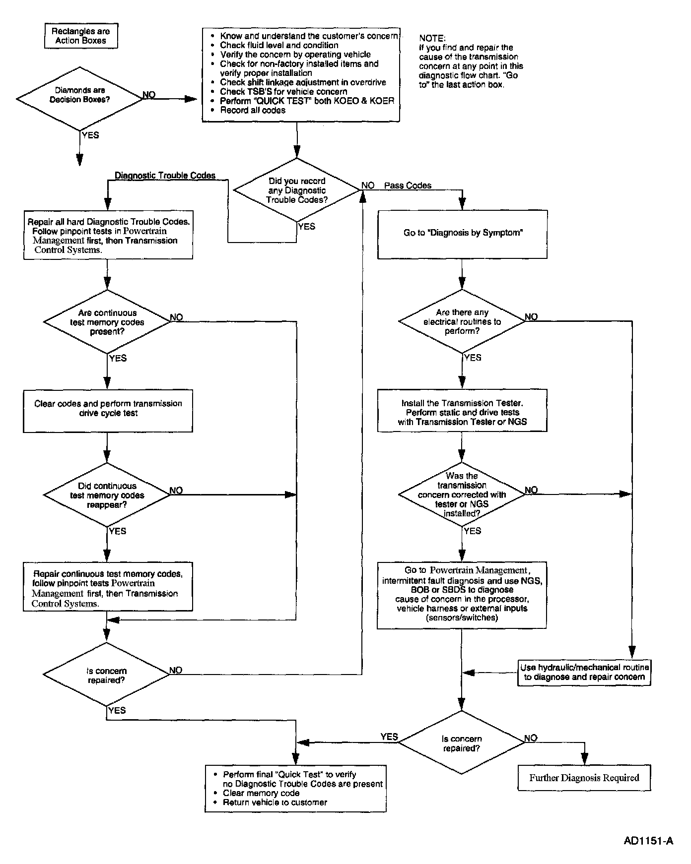
Flow of Diagnosis

NOTE: Do not take short cuts or assume that critical checks or adjustments have already been made.

Troubleshooting an electronically controlled automatic transmission is simplified by using the proven method of diagnosis. One of the most important things to remember is that there is a definite procedure to follow.

Follow the procedures as written to avoid missing critical components or steps.

To help diagnose a concern properly, review any applicable Technical Service Bulletins (TSBs).

Diagnostic Flowchart:





Using the Diagnostic Flowchart as a guide, follow the steps as indicated.

PRELIMINARY INSPECTION
- Know and understand the customer's concern.
- Check the fluid level and condition.
- Verify the concern by operating the vehicle.
- Check for non-factory add-on items.
- Check shift linkages for proper adjustment.
- Check TSBs for the concern.

DIAGNOSTICS
- Perform on-board diagnostic procedures Key On Engine Off (KOEO) and Key On Engine Running (KOER).
- Record all Diagnostic Trouble Codes (DTCs).
- Repair all non-transmission codes first.
- Repair all transmission codes second.
- Erase all continuous codes and attempt to repeat them.
- Repair all continuous codes which reappear.
- If only pass codes are obtained, proceed to Diagnosis by Symptom Index for further information and diagnosis.

Follow the diagnostic sequence to diagnose and repair the concern the first time.