Operation CHARM: Car repair manuals for everyone.
Manuals through 2025 now available!

Our trusted friends have launched a new website named LEMON, which has newer manuals. It also contains all the CHARM manuals.

LEMON is the spiritual successor to CHARM, I recommend you try it!

Link: lemon-manuals.la or lemon-manuals.org.ua

(Some people have issue connecting. LEMON is investigating. For now, use Firefox or change your DNS server)

Or, hide this message: temporarily or permanently

Engine Emission Control




Engine Emission Control


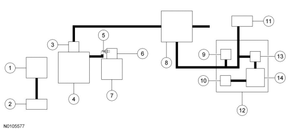
3.7L


PCV System

NOTE: Do not permanently remove or render inoperative any part of the vehicle emission control system including related hardware. Failure to comply may violate applicable state and federal law.

The PCV system:

- uses intake manifold vacuum to ventilate blow-by vapors from the crankcase.
- returns the vapors to the intake manifold for combustion.

The PCV system consists of the:

- crankcase ventilation tube.
- PCV valve.

The crankcase ventilation tube:

- is connected to the PCV valve and the intake manifold fitting with a spring clamp on the manifold end.

The PCV valve:

- varies the amount of blow-by vapors returned to the intake manifold based on available engine vacuum.
- threads into the RH valve cover.

The engine emission control system consists of the PCV system.


Vehicle Emission Vacuum Routing












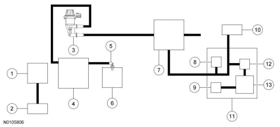
3.5L Gasoline Turbocharged Direct Injection (GTDI)


PCV System

NOTE: Do not permanently remove or render inoperative any part of the vehicle emission control system including related hardware. Failure to comply may violate applicable state and federal law.

The engine emission control system consists of the PCV system.

The PCV system:

- uses intake manifold vacuum to ventilate blow-by vapors from the crankcase.
- returns the vapors to the intake manifold for combustion.

The PCV system consists of the:

- crankcase vent oil separator.
- crankcase ventilation tube.
- PCV heater element.
- PCV valve.

The crankcase vent oil separator:

- is retained by 3 bolts, mounted to the RH valve cover.

The crankcase ventilation tube:

- is connected to the PCV valve and the PCV heater element with a quick connect coupling at each end.

The PCV valve:

- varies the amount of blow-by vapors returned to the intake manifold based on available engine vacuum.
- prevents combustion gases backfiring into the crankcase.
- utilizes an electronic internal heater.
- threads into the crankcase vent oil separator, mounted on the RH valve cover.

The PCV heater element:

- heats the ventilating air and blow-by vapors going to the intake manifold.
- is retained by 2 screws, mounted to the intake manifold.


Vehicle Emission Vacuum Routing