Operation CHARM: Car repair manuals for everyone.
Manuals through 2025 now available!

Our trusted friends have launched a new website named LEMON, which has newer manuals. It also contains all the CHARM manuals.

LEMON is the spiritual successor to CHARM, I recommend you try it!

Link: lemon-manuals.la or lemon-manuals.org.ua

(Some people have issue connecting. LEMON is investigating. For now, use Firefox or change your DNS server)

Or, hide this message: temporarily or permanently

Shift Indicator - Troubleshooting

87mazda04

Category Applicable Model/s Subject Bulletin No.. 040/87

15 1986-87 RX-7 SHIFT INDICATOR LIGHT (SIL) Issued 2/10/87
& 626 TROUBLESHOOTING Revised



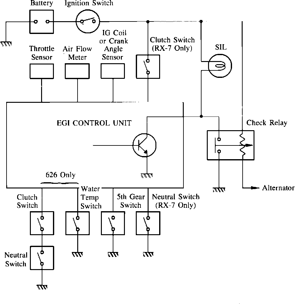
DESCRIPTION

A shift indicator light (SIL) has been incorporated into the meter cluster on the following models:

^ 1986-87 RX-7 with manual transmission (turbo and non-turbo)
^ 1986-87 626 with manual transmission (non-turbo versions only)

The SIL is controlled by the EGI control unit. The purpose of the SIL is to indicate to the driver that a higher gear should be selected (to urge upshifting) for better fuel economy.



The following is detailed information concerning operation and troubleshooting of the SIL. Please use this information to service the SIL system.


1. OPERATION

The EGI control unit needs the following information to control the SIL:



a) Throttle opening angle (from throttle sensor).
b) Engine RPM (from ignition coil or crank angle sensor.
c) Engine load (from air flow meter)
d) Driving mode (from neutral switch and clutch switch).
e) Transmission gear position (from 5th gear switch).
f) Coolant temperature (from water temperature switch - 626 only).

According to the above information, the EGI control unit detects the driving mode and decides whether or not the SIL should illuminate.
II. TROUBLESHOOTING FOR 1986-87 RX-7 (SIL does not illuminate)




(1) Turn the ignition "ON" and check the SIL.

^ If SIL does NOT illuminate, go to Step (2)
^ If SIL illuminates, go to Step (4)

(2) With the ignition switch still "ON", ground "1K" terminal (BR Wire) of the EGI Control Unit and check SIL.

^ If SIL does NOT illuminate, check meter fuse (7.5A) or SIL bulb.
^ If SIL illuminates, go to step (3)



(3) Ground the YL Wire at the "X-09" connector for the central processing unit (CPU).

^ If SIL does NOT illuminate, check the wiring between the meter set and CPU.
^ If SIL illuminates, check the ground circuit of the CPU and/or replace printed circuit board "C" inside the CPU.



(4) Start the engine and confirm that the SIL is off. Then ground the "1K" terminal (BR Wire) of the EGI Control Unit and check the SIL (with the engine still idling).

^ If SIL illuminates, Go to step (5)
^ If SIL does NOT illuminate, check the wiring between the meter set and EGI control unit.
(5) Stop the engine and turn the ignition switch to the "ON" position. Check the condition of the following EGI control unit terminals with the clutch pedal released and the shift lever in any gear except 5th:

TERMINAL CONDITION

L (for Clutch Switch) 0 Volt

G (for Neutral Switch) Not grounded

I (for 5th gear switch) Grounded


^ If terminals check OK, go to step (6)
^ If terminals check NG, check each switch and related circuit.

(6) Connect the Digital Code Checker or System Checker '83 to the check connector and check the signal from the air flow meter and crank angle sensor.

^ If signal checks OK, Check the SIL operation and if not working, replace the EGI control unit.
^ If signal checks NG, Check the air flow meter and/or crank angle sensor as well as related circuits.


III. TROUBLESHOOTING FOR 1986-87 626 NON-TURBO (SIL does not illuminate)

(1) Warm the engine up to operating temperature.

(2) Stop the engine. Turn the ignition switch to the "ON" position and check the SIL.

^ If SIL does NOT illuminate, Go to step (3)
^ If SIL illuminates, Go to step (4)



(3) Ground "1S" terminal (L Wire) of the EGI Control Unit and check the SIL (ignition switch must be ON).

^ If SIL does NOT illuminate, check the meter fuse (7.5A) or SIL bulb.
^ If SIL illuminates, check the check relay located on the meter printed circuit board or check ground circuit of the meter set.

(4) Start the engine and confirm that the SIL is off. Then ground the "IS" terminal (L Wire) of the EGI Control Unit and check the SIL agaiin.

^ If SIL does NOT illuminate, check the wiring between the meter set and EGI control unit.
^ If SIL illuminates, Go to step (5).
(5) Stop the engine and turn the ignition switch to the "ON" position. Then verify that the following EGI control unit terminals are grounded with the clutch released and the shift lever in ANY gear EXCEPT 5th:


TERMINAL CONDITION

1H (for Water Temp Switch) Grounded

1I (for 5th Gear Switch) Grounded

1G (for Clutch SW and Neutral SW) Grounded


^ NOT GROUNDED...Check each switch and related circuit.
^ GROUNDED...Go to step (6)

(6) Connect the Digital Code Checker or System Checker '83 to the check connector and check the signal from the throttle sensor, ignition coil, and air flow meter.

^ If signal checks NG...Check each component and related circuit according to the signal from the checker.
^ If signal checks OK...SIL should be operative. If SIL is NOT operative, replace the EGI control unit.