Operation CHARM: Car repair manuals for everyone.
Manuals through 2025 now available!

Our trusted friends have launched a new website named LEMON, which has newer manuals. It also contains all the CHARM manuals.

LEMON is the spiritual successor to CHARM, I recommend you try it!

Link: lemon-manuals.la or lemon-manuals.org.ua

(Some people have issue connecting. LEMON is investigating. For now, use Firefox or change your DNS server)

Or, hide this message: temporarily or permanently

EC-AT Control System

Engine Control System. Ignition System.:





Engine Control System. Ignition System. Connector Identification:





Engine Control System. Harness And Connector Locations:





Engine Control System.:





Engine Control System. Connector Identification:





Engine Control System. Harness And Connector Locations:







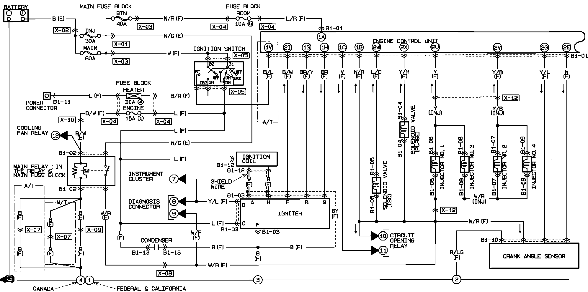
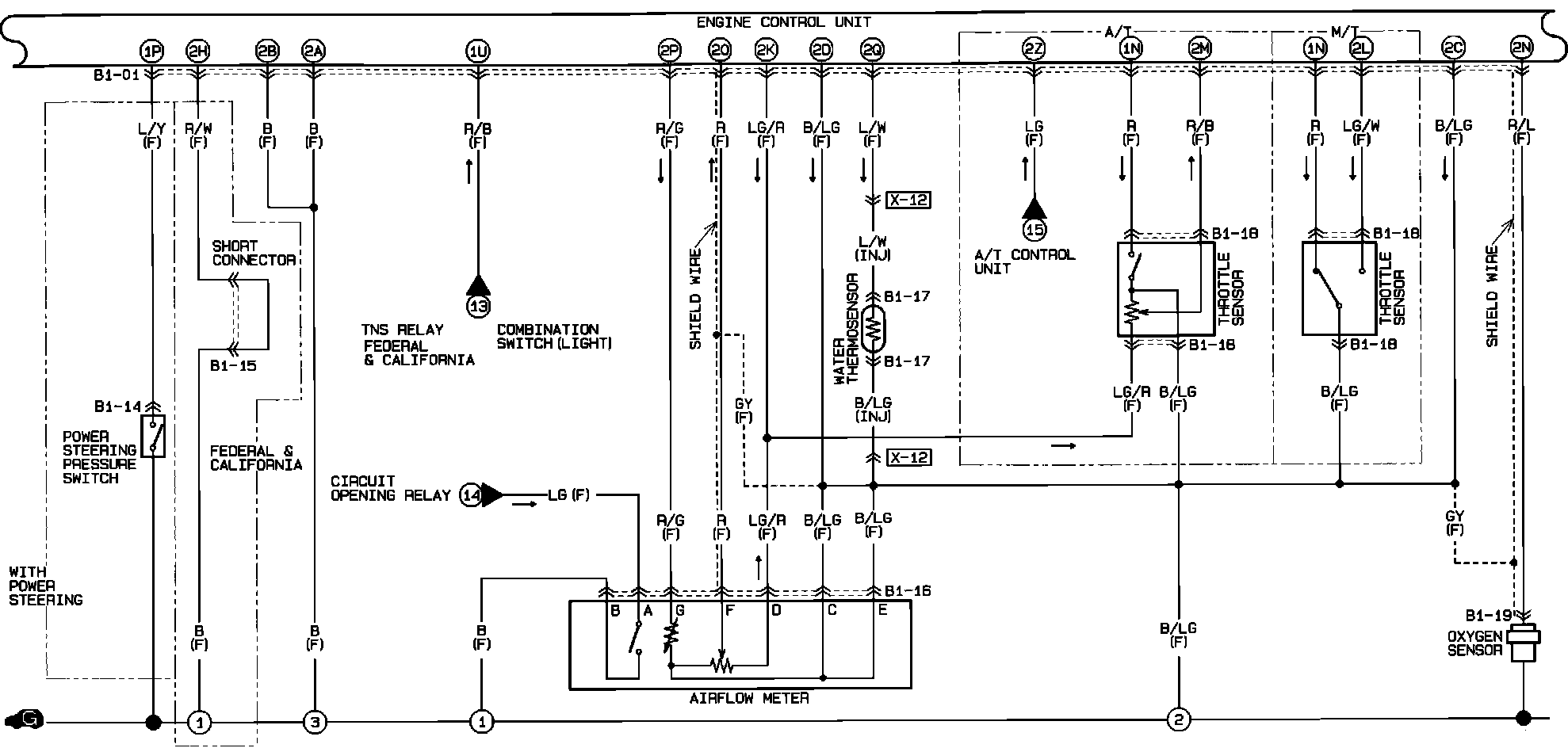
Engine Control System.:





Engine Control System. Connector Identification:





Engine Control System. Harness And Connector Locations:







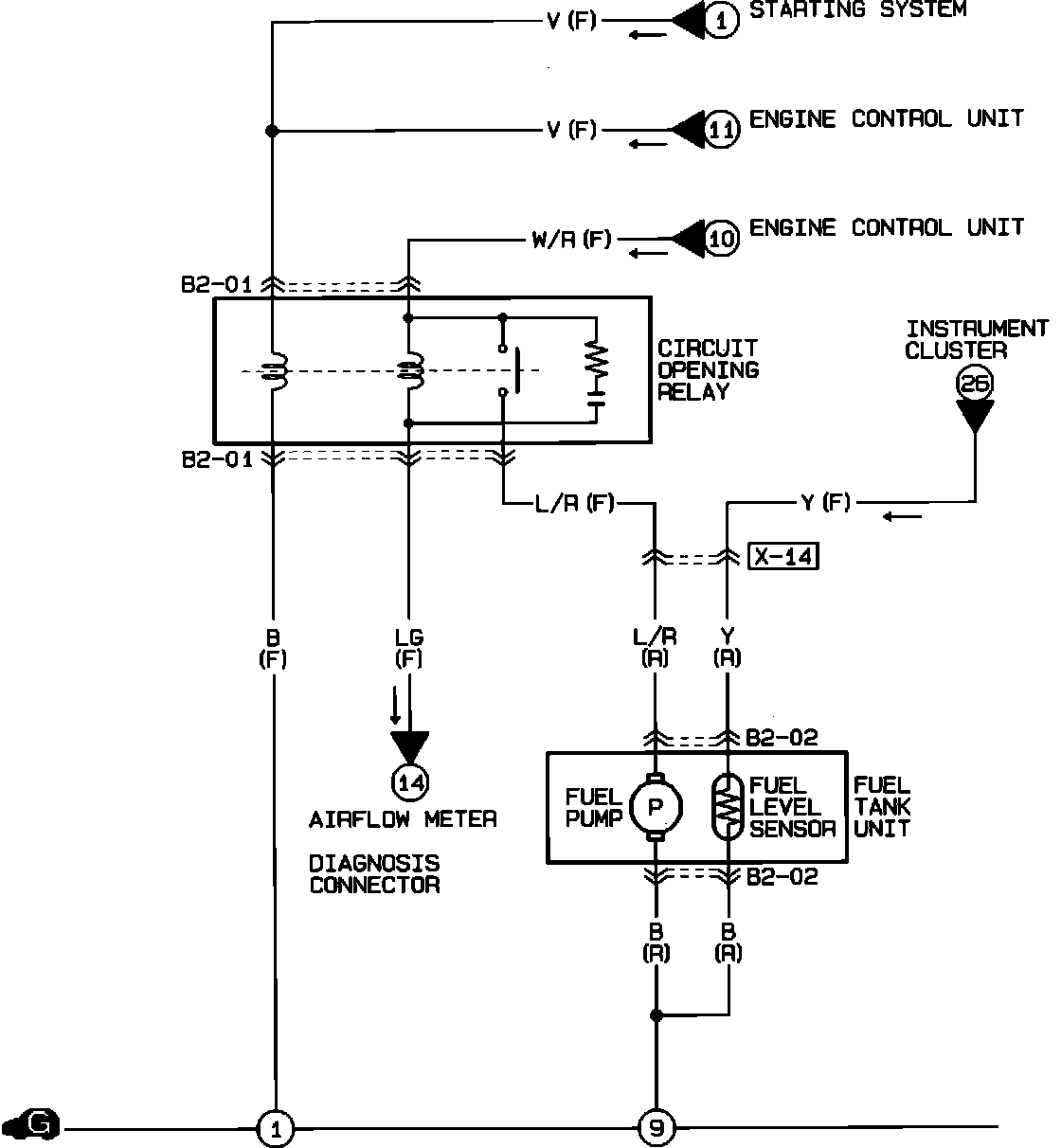
Fuel Control System:





Fuel Control System. Connector Identification:





Fuel Control System. Harness And Connector Locations: