Operation CHARM: Car repair manuals for everyone.
Manuals through 2025 now available!

Our trusted friends have launched a new website named LEMON, which has newer manuals. It also contains all the CHARM manuals.

LEMON is the spiritual successor to CHARM, I recommend you try it!

Link: lemon-manuals.la or lemon-manuals.org.ua

(Some people have issue connecting. LEMON is investigating. For now, use Firefox or change your DNS server)

Or, hide this message: temporarily or permanently

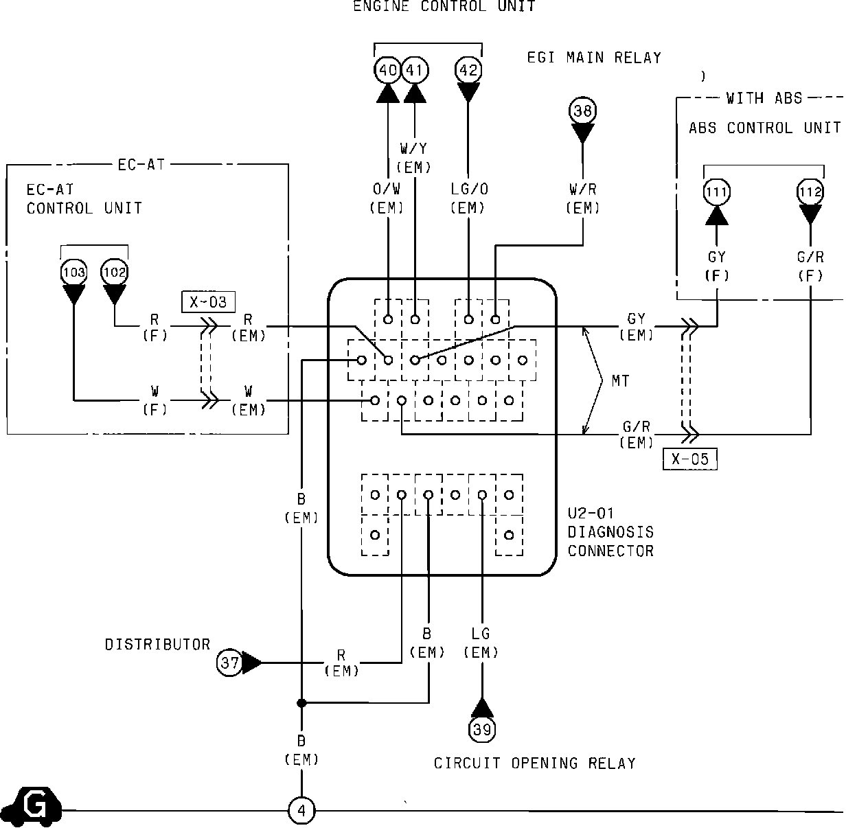
Data Link Connector: Description and Operation

Diagnosis Connector Wiring:






PURPOSE
Used to activate and acccess on-board diagnostic information.

LOCATION
Engine compartment near left strut tower.

OPERATION
ECU trouble codes can be obtained via the connector with Mazda SST #49 H018 9A1 or aftermarket "Scan" tool configured to properly interface with Mazda electronics. Without special tools, installing a jumper wire between terminals "TEN" and "GND" causes the malfunction indicator light (MIL) on the dash to flash trouble codes stored in ECU memory. Base timing and idle speed adjustments are made with Mazda SST #49 B019 9A0 plugged into the connector and properly set, or by jumpering between terminals "TEN" and "GND." The connector has a terminal for checking engine rpm and also provides for checking various electrical and electronic components, including the EC-AT control unit (A/T), fuel pump, and engine cooling fan.