Operation CHARM: Car repair manuals for everyone.
Manuals through 2025 now available!

Our trusted friends have launched a new website named LEMON, which has newer manuals. It also contains all the CHARM manuals.

LEMON is the spiritual successor to CHARM, I recommend you try it!

Link: lemon-manuals.la or lemon-manuals.org.ua

(Some people have issue connecting. LEMON is investigating. For now, use Firefox or change your DNS server)

Or, hide this message: temporarily or permanently

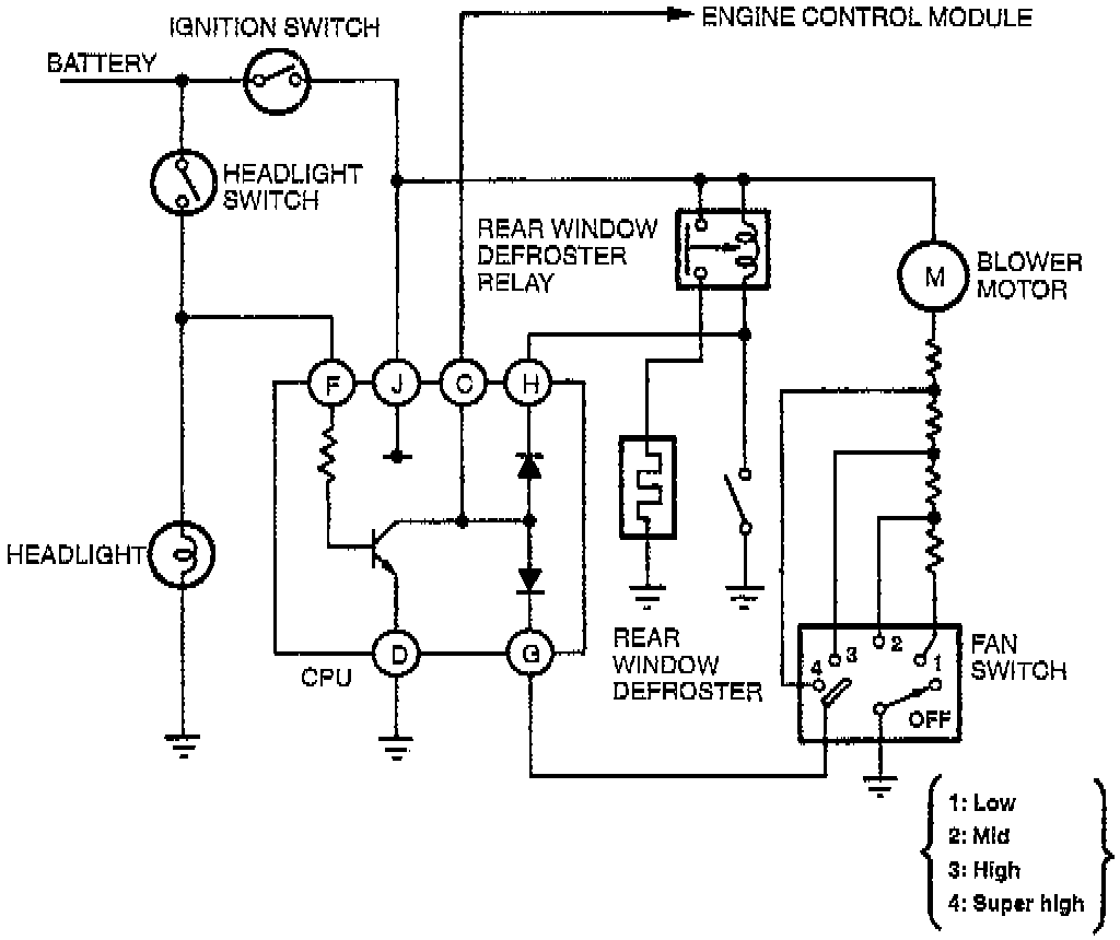
Electric Load Sensor: Description and Operation




Purpose
The central processing unit (CPU) detects that an electrical load is being applied and signals the engine control module to stabilize the idle.

Operation




The CPU detects the electrical loads shown above.