Operation CHARM: Car repair manuals for everyone.
Manuals through 2025 now available!

Our trusted friends have launched a new website named LEMON, which has newer manuals. It also contains all the CHARM manuals.

LEMON is the spiritual successor to CHARM, I recommend you try it!

Link: lemon-manuals.la or lemon-manuals.org.ua

(Some people have issue connecting. LEMON is investigating. For now, use Firefox or change your DNS server)

Or, hide this message: temporarily or permanently

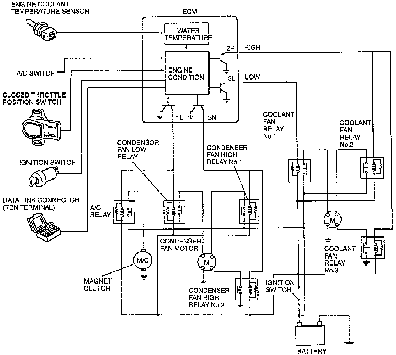
Coolant Fan Control System




DESCRIPTION
To improve idle smoothness and engine reliability, the ECM and the coolant fan control system control the electric fan operation. This system consists of the coolant fan, condenser fan, fan relays, ECM, and input devices.