Operation CHARM: Car repair manuals for everyone.
Manuals through 2025 now available!

Our trusted friends have launched a new website named LEMON, which has newer manuals. It also contains all the CHARM manuals.

LEMON is the spiritual successor to CHARM, I recommend you try it!

Link: lemon-manuals.la or lemon-manuals.org.ua

(Some people have issue connecting. LEMON is investigating. For now, use Firefox or change your DNS server)

Or, hide this message: temporarily or permanently

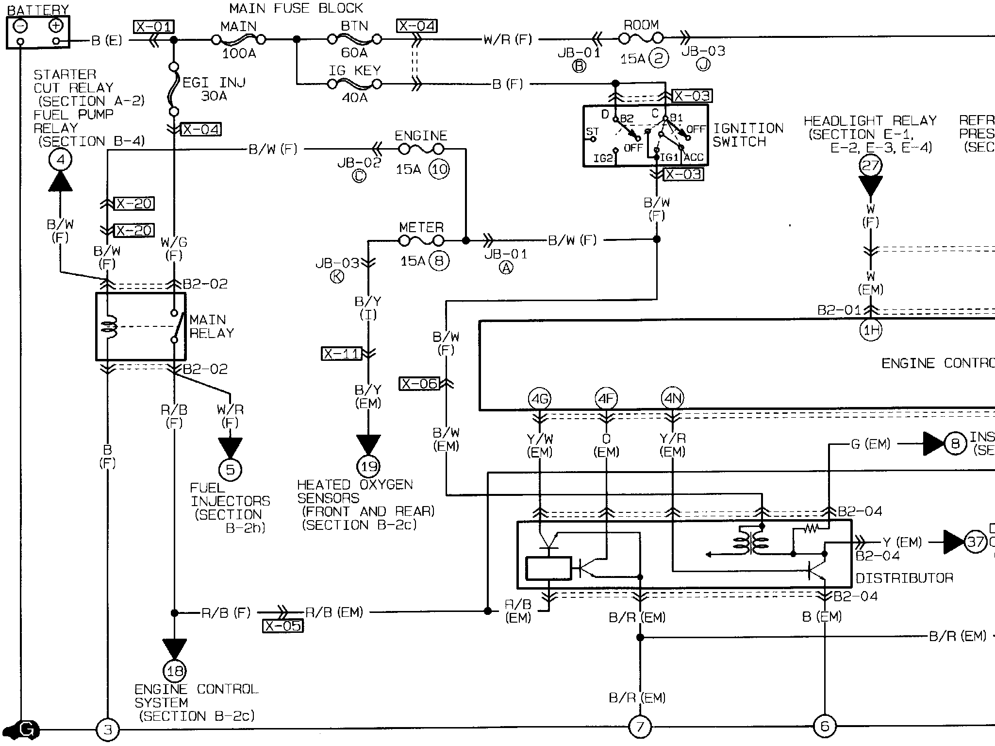
EC-AT Control System

�l�#ATX EC-AT Control System (1/4), Ignition System, Engine Control System (1/4):





B1-01 Powertrain Control Module (EM):





B1-02 Main Relay (F):





B1-03 Condenser (EM):





B1-05 Turbine Shaft Speed Sensor (E):





B1-06 Ignition Coil (EM):





B1-09 Camshaft Position Sensor (EM):





B1-10 Transaxle Range Sensor (EM):





B1-29 Crankshaft Position Sensor (E):





pEC-AT Control System (1/4):





1�#ATX EC-AT Control System (2/4), Engine Control System (2/4):





B1-01 Powertrain Control Module (EM):





B1-12 Power Steering Pressure Switch (F):





I-04 O/D Off Switch (I):





B1-30 Heated Oxygen Sensor (Front) (EM):





B1-31 Heated Oxygen Sensor (Rear) (EM):





JEC-AT Control System (2/4):





R�#ATX EC-AT Control System (3/4), Engine Control System (3/4):





B1-01 Powertrain Control Module (EM):





B1-13 Fuel Injector N0. 1 (E):





B1-14 Fuel Injector N0. 2 (E):





B1-15 Fuel Injector N0. 3 (E):





B1-16 Fuel Injector N0. 4 (E):





B1-18 Throttle Position Sensor (EM):





B1-19 EGR Valve Position Sensor (EM):





B1-20 Intake Air Temperature Sensor (EM):





B1-21 Engine Coolant Temperature Sensor (EM):





B1-32 EGR Boost Sensor (EM):





ԐEC-AT Control System (3/4):





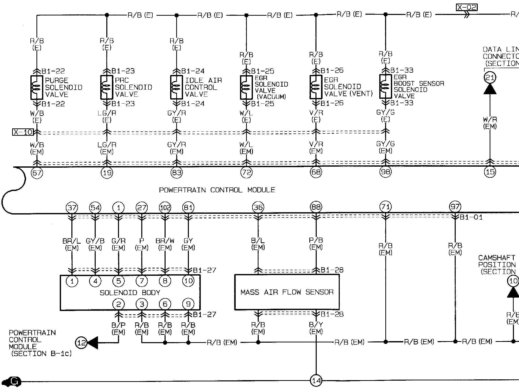
�Ƶ#ATX EC-AT Control System (4/4), Engine Control System (4/4):





B1-01 Powertrain Control Module (EM):





B1-22 Purge Solenoid Valve (E):





B1-27 Solenoid Body (EM):





B1-23 PRC Solenoid Valve (E):





B1-24 Idle Air Control Valve (E):





B1-25 EGR Solenoid Valve (Vacuum) (E):





B1-26 EGR Solenoid Valve (Vent) (E):





B1-28 Mass Air Flow Sensor (EM):





B1-33 EGR Boost Sensor Solenoid Valve (E):





� EC-AT Control Sys. (4/4):





Ѳ#MTX Engine Control System (1/3), Ignition System:





B2-01 Powertrain Control Module (EM):





B2-02 Main Relay (F):





B2-04 Distributor (EM):





B2-05 Mass Air Flow Sensor (EM):





C�Engine Control System (1/3):





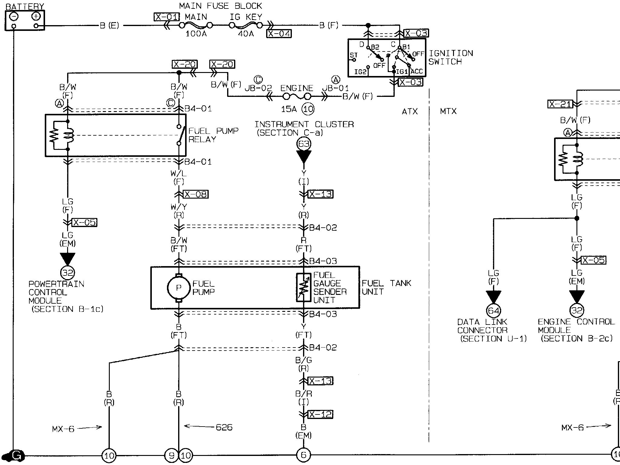
�MFFuel Control System:





B4-01 Fuel Pump Relay (F):





B4-02 Rear (R)- Fuel Unit (FT):





B4-03 Fuel Tank Unit (FT):





O�HCConnector Locations: