Operation CHARM: Car repair manuals for everyone.
Manuals through 2025 now available!

Our trusted friends have launched a new website named LEMON, which has newer manuals. It also contains all the CHARM manuals.

LEMON is the spiritual successor to CHARM, I recommend you try it!

Link: lemon-manuals.la or lemon-manuals.org.ua

(Some people have issue connecting. LEMON is investigating. For now, use Firefox or change your DNS server)

Or, hide this message: temporarily or permanently

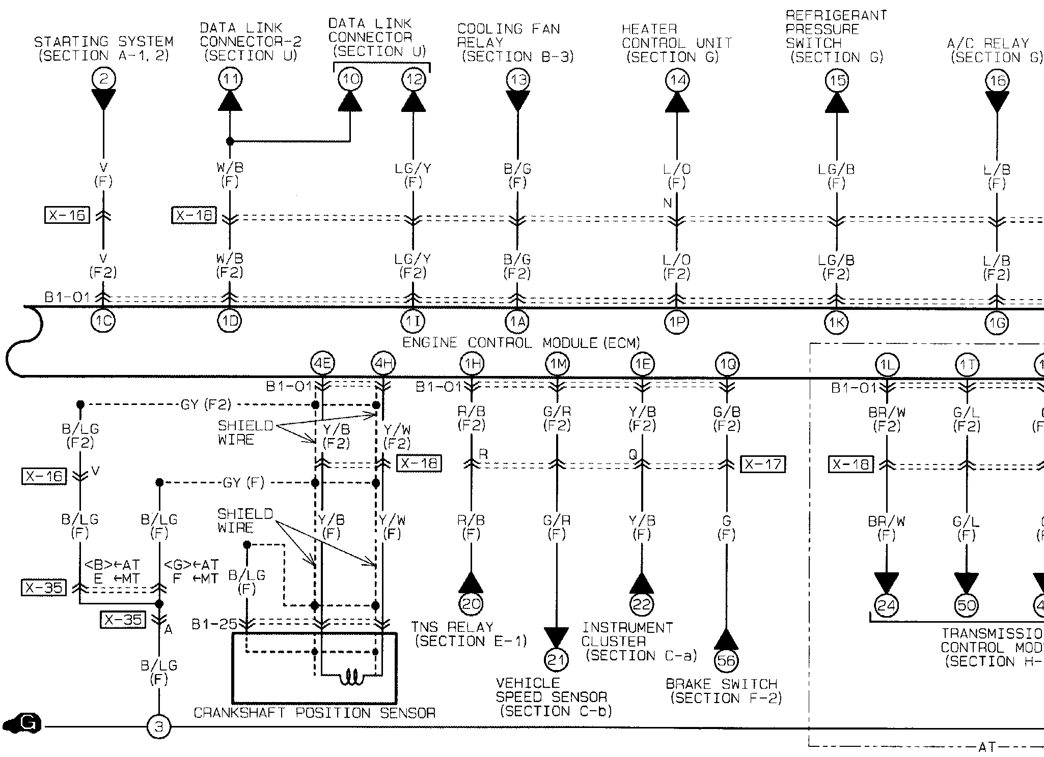
EC-AT Control System

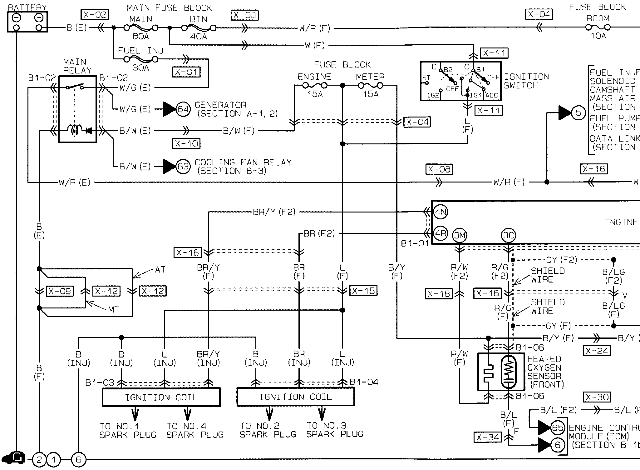
�9LFIgnition System, Engine Control System:






�^B1-01 Engine Control Module (ECM) (F2):





B1-02 Main Relay (E):





B1-03 Ignition Coil (INJ):





B1-04 Ignition Coil (INJ):





B1-05 Power Steering Pressure Switch (F):





B1-06 Heated Oxygen Sensor (Front) (F):





B1-23 Heated Oxygen Sensor (REAR) (R):






�W Connector Locations:






��LFEngine Control Module:





�iMFEngine Control System:







`�EB1-01 Engine Control Module (ECM) (F2):




B1-07 EGR Solenoid Valve (Vacuum) (F):




B1-08 EGR Solenoid Valve (Vent) (F):




B1-09 Purge Solenoid Valve (F):




B1-10 Idle Air Control Valve (F):




B1-11 PRC Solenoid Valve (F):




B1-12 Fuel Injector No.1 (INJ):




B1-13 Fuel Injector No.2 (INJ):




B1-14 Fuel Injector No.3 (INJ):




B1-15 Fuel Injector No.4 (INJ):




B1-16 Camshaft Position Sensor (F):




B1-17 Mass Air Flow Sensor (Include Intake Air Temperature Sensor) (F):




B1-18 Engine Coolant Temperature Sensor (INJ):




B1-19 EGR Valve Position Sensor (F):




B1-20 Throttle Position Sensor (F):




B1-24 EGR Boost Sensor (F):




� Connector Locations:




}F^EB1-01 Engine Control Module (ECM) (F2):




B1-21 Clutch Switch (F):




B1-22 Neutral Switch (E):




B1-25 Crankshaft Position Sensor (F):






?_Connector Locations: