Operation CHARM: Car repair manuals for everyone.
Manuals through 2025 now available!

Our trusted friends have launched a new website named LEMON, which has newer manuals. It also contains all the CHARM manuals.

LEMON is the spiritual successor to CHARM, I recommend you try it!

Link: lemon-manuals.la or lemon-manuals.org.ua

(Some people have issue connecting. LEMON is investigating. For now, use Firefox or change your DNS server)

Or, hide this message: temporarily or permanently

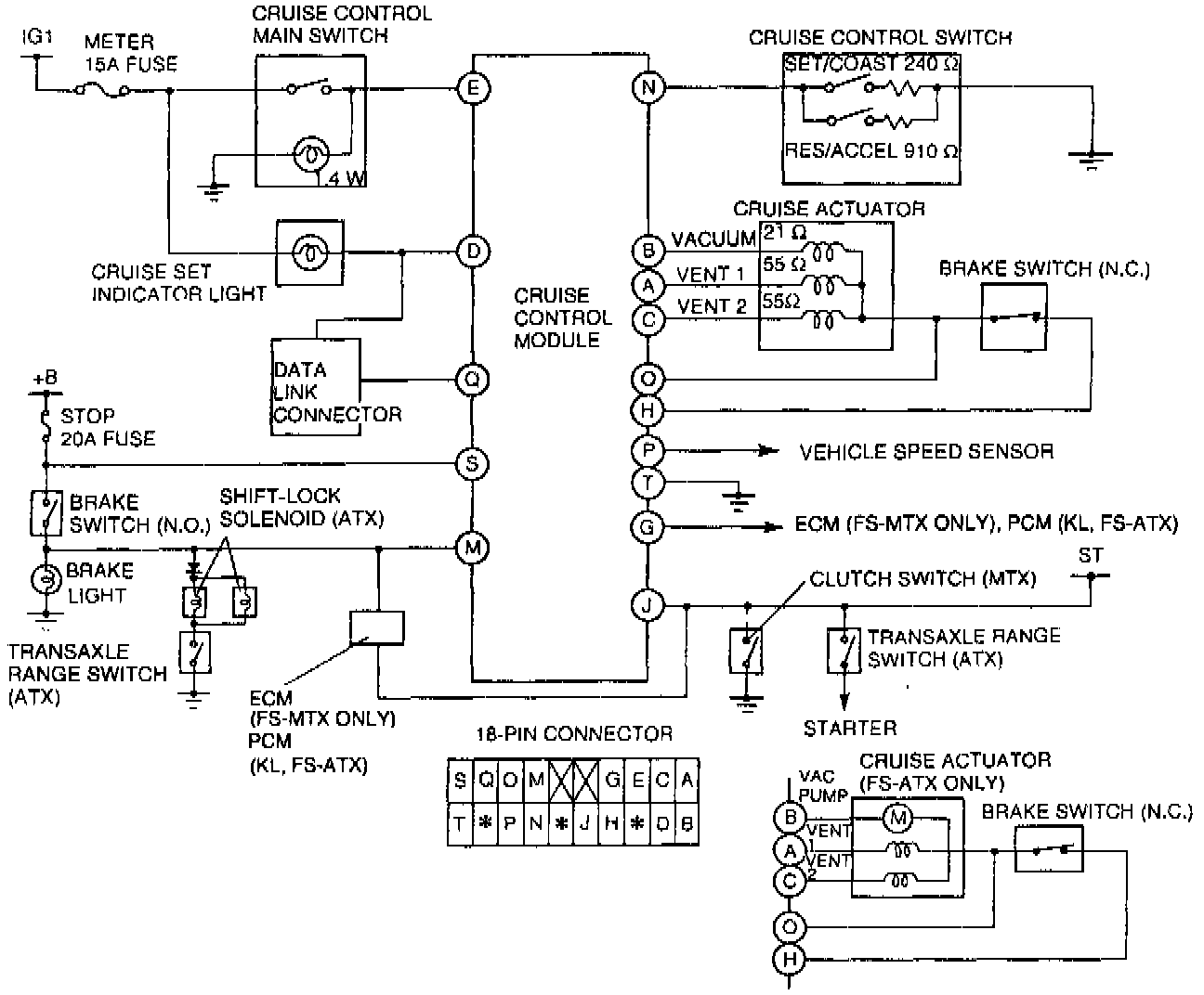
Cruise Control: Description and Operation





Description
The cruise control system is comprised of the cruise control main switch, cruise set indicator light, brake switch, cruise control switch, cruise actuator, clutch switch (MTX), transaxle range switch (ATX), and vehicle speed sensor.

Operation
^ The cruise control system will maintain a desired vehicle speed under normal driving conditions. The system may be used to cause the vehicle to accelerate, coast, and resume the desired speed when cruise control is temporarily canceled.
^ The cruise control module receives input from the brake switch, cruise control main switch, cruise control switch, clutch switch (MTX), transaxle range switch (ATX), and vehicle speed sensor. The cruise control module sends output signals to the cruise actuator. The cruise actuator operates vacuum valves, which adjust the accelerator linkage, to control the vehicle speed based on the input signals.





System Components and Functions