Operation CHARM: Car repair manuals for everyone.
Manuals through 2025 now available!

Our trusted friends have launched a new website named LEMON, which has newer manuals. It also contains all the CHARM manuals.

LEMON is the spiritual successor to CHARM, I recommend you try it!

Link: lemon-manuals.la or lemon-manuals.org.ua

(Some people have issue connecting. LEMON is investigating. For now, use Firefox or change your DNS server)

Or, hide this message: temporarily or permanently

Extension Housing: Service and Repair

AUTOMATIC TRANSMISSION EXTENSION HOUSING AND GASKET REMOVAL / INSTALLATION
1. Raise and support the vehicle.

Note:
^ To maintain initial propeller shaft balance, mark the rear propeller shaft yoke and axle flange so they may be installed in their original position.

2. Mark the rear propeller shaft.
3. Remove the rear propeller shaft.
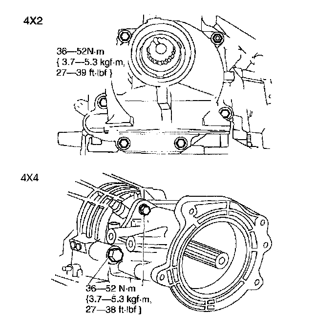
4. Remove transfer case (4x4 only).
5. Remove wire harness locators from extension housing wire bracket (4x4 only).
6. Remove the transmission mount nuts.
7. Raise and support the transmission.





8. Remove the transmission mount.





9. Remove the screws and stud(s).

Note:
^ The parking pawl, parking pawl return spring and parking pawl shaft could fall out during removal of the extension housing.





10. Remove the extension housing and discard extension housing gasket.





11. Clean the extension housing and install new extension housing gasket. Ensure that the parking pawl is correctly installed.

Caution:
^ Make sure the parking lever actuating rod is correctly seated into the case parking rod guide cup.





12. Position the extension housing and install screws and stud(s).
13. Position transmission mount on extension housing and install screws.
Tightening torque 6 - 95 Nm (6.0 - 9.7 kgf-cm, 50 - 70 ft. lbs.)
14. Install transmission mount into crossmember and tighten transmission mount nuts.
Tightening torque 90 - 132 Nm (10 - 13.5 kgf-cm, 7 - 97 ft. lbs.)
15. Install transfer case (4x4 only).
16. Align and install rear propeller shaft.
17. Fill transmission to proper fluid level.
^ Use equivalent.
18. Check for proper transmission operation.